L'antico Egitto è stata una delle civiltà più affascinanti della... Mostra di più
Iscriviti per mostrare il contenutoÈ gratis!
Accesso a tutti i documenti
Migliora i tuoi voti
Unisciti a milioni di studenti
Knowunity AI
Materie
Triangle Congruence and Similarity Theorems
Triangle Properties and Classification
Linear Equations and Graphs
Geometric Angle Relationships
Trigonometric Functions and Identities
Equation Solving Techniques
Circle Geometry Fundamentals
Division Operations and Methods
Basic Differentiation Rules
Exponent and Logarithm Properties
Mostra tutti gli argomenti
Human Organ Systems
Reproductive Cell Cycles
Biological Sciences Subdisciplines
Cellular Energy Metabolism
Autotrophic Energy Processes
Inheritance Patterns and Principles
Biomolecular Structure and Organization
Cell Cycle and Division Mechanics
Cellular Organization and Development
Biological Structural Organization
Mostra tutti gli argomenti
Chemical Sciences and Applications
Atomic Structure and Composition
Molecular Electron Structure Representation
Atomic Electron Behavior
Matter Properties and Water
Mole Concept and Calculations
Gas Laws and Behavior
Periodic Table Organization
Chemical Thermodynamics Fundamentals
Chemical Bond Types and Properties
Mostra tutti gli argomenti
European Renaissance and Enlightenment
European Cultural Movements 800-1920
American Revolution Era 1763-1797
American Civil War 1861-1865
Global Imperial Systems
Mongol and Chinese Dynasties
U.S. Presidents and World Leaders
Historical Sources and Documentation
World Wars Era and Impact
World Religious Systems
Mostra tutti gli argomenti
Classic and Contemporary Novels
Literary Character Analysis
Rhetorical Theory and Practice
Classic Literary Narratives
Reading Analysis and Interpretation
Narrative Structure and Techniques
English Language Components
Influential English-Language Authors
Basic Sentence Structure
Narrative Voice and Perspective
Mostra tutti gli argomenti
3,580
•
Aggiornato Apr 18, 2026
•
Eleonora Galli
@eleonoragalli_yloa
L'antico Egitto è stata una delle civiltà più affascinanti della... Mostra di più




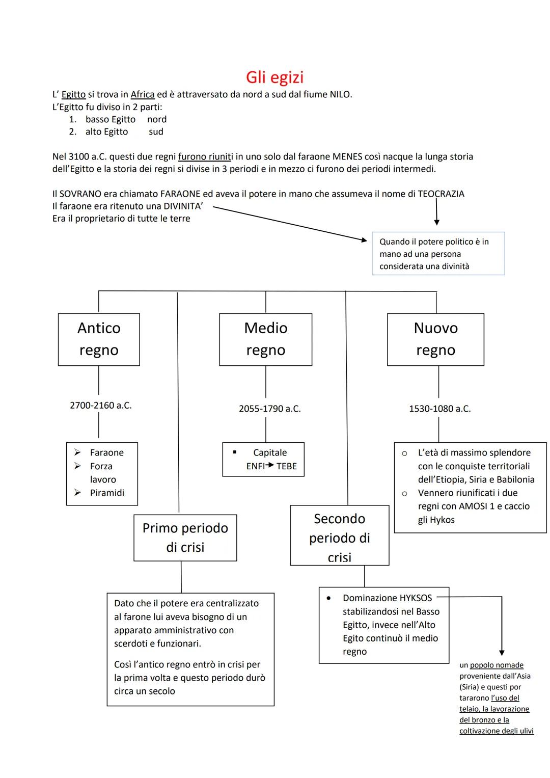
Immagina un territorio diviso in due: il Basso Egitto a nord e l'Alto Egitto a sud, separati dal maestoso fiume Nilo. Nel 3100 a.C. tutto cambiò quando il faraone Menes riuscì a unificare questi due regni, dando vita a una delle civiltazioni più durature della storia.
Il faraone non era un sovrano qualunque - era considerato una vera divinità in terra! Questo sistema di governo si chiamava teocrazia, dove il potere religioso e politico si concentravano nelle mani di una sola persona. Il faraone possedeva tutte le terre d'Egitto e aveva il controllo totale sulla popolazione.
La storia egizia si divide in tre grandi periodi: l'Antico Regno famoso per la costruzione delle piramidi, il Medio Regno e il Nuovo Regno che rappresentò l'età d'oro delle conquiste territoriali. Tra questi periodi ci furono delle crisi che indebolirono temporaneamente il potere dei faraoni.
Curiosità: Durante il secondo periodo di crisi, l'Egitto fu dominato dagli Hyksos, un popolo nomade dall'Asia che portò innovazioni come il telaio, la lavorazione del bronzo e la coltivazione degli ulivi!

Durante il Nuovo Regno successe qualcosa di incredibile che sconvolse completamente la tradizione egizia. Amenothep IV, salito al trono, entrò in conflitto con i potenti sacerdoti del dio Amon e decise di rivoluzionare tutto!
Cambiò addirittura il suo nome in Akhenaton e fondò una nuova capitale chiamata Akhetaton, insieme alla sua famosa moglie Nefertiti. La sua idea rivoluzionaria? Trasformare l'Egitto da una civiltà politeista (che credeva in tanti dei) a una monoteista, dove tutti dovevano venerare solo Aton, il dio del sole.
Questa rivoluzione religiosa però non durò a lungo. Quando Akhenaton morì, il giovane Tutankhamon salì al trono e fece tornare tutto come prima: ripristinò il culto di Amon, riportò la capitale a Tebe e mise fine al monoteismo. La tradizione aveva vinto sul cambiamento!
Lo sapevi che: Tutankhamon è diventato famoso soprattutto per la sua tomba, scoperta intatta nel 1922 con tesori incredibili che oggi puoi ammirare nei musei!

La società egizia era organizzata come una piramide super rigida, dove ogni persona aveva il suo posto fisso. In cima stava il faraone, seguito da sacerdoti e nobili, poi scribi e guerrieri, quindi mercanti e artigiani, e alla base contadini e schiavi. Non c'era mobilità sociale: nascevi in una classe e ci rimanevi per tutta la vita!
Gli egizi erano politeisti e adoravano divinità zoomorfe, cioè con sembianze di animali. Sobek il dio coccodrillo prevedeva le piene del Nilo, Anubis lo sciacallo purificava le rive del fiume, mentre Apis era il toro nero che portava fortuna dal cielo.
Il culto dei morti era fondamentale per gli egizi. Credevano che dopo la morte l'anima si dividesse in Ka (il soffio vitale) e Ba, e per questo mummificavano i corpi e costruivano tombe elaborate. Pensavano che preservare il corpo fosse essenziale per la vita nell'aldilà!
Ricorda: La religione egizia non era solo credenza, ma influenzava ogni aspetto della vita quotidiana, dall'agricoltura alle decisioni politiche!
Il nostro assistente AI è costruito specificamente per le esigenze degli studenti. Sulla base dei milioni di contenuti presenti sulla piattaforma, possiamo fornire agli studenti risposte davvero significative e pertinenti. Ma non si tratta solo di risposte, l'assistente è in grado di guidare gli studenti attraverso le loro sfide quotidiane di studio, con piani di studio personalizzati, quiz o contenuti nella chat e una personalizzazione al 100% basata sulle competenze e sugli sviluppi degli studenti.
È possibile scaricare l'applicazione dal Google Play Store e dall'Apple App Store.
Sì, hai accesso completamente gratuito a tutti i contenuti nell'app e puoi chattare o seguire i Creatori in qualsiasi momento. Sbloccherai nuove funzioni crescendo il tuo numero di follower. Inoltre, offriamo Knowunity Premium, che consente di studiare senza alcun limite!!
App Store
Google Play
L'applicazione è molto facile da usare e ben progettata. Finora ho trovato tutto quello che cercavo e ho potuto imparare molto dalle presentazioni! Utilizzerò sicuramente l'app per i compiti in classe! È molto utile anche come fonte di ispirazione.
Stefano S
utente iOS
Questa applicazione è davvero grande! Ci sono tantissimi appunti e aiuti con lo studio [...]. La mia materia problematica, per esempio, è il francese e l'app ha così tante opzioni per aiutarmi. Grazie a questa app ho migliorato il mio francese. La consiglio a tutti.
Samantha Klich
utente Android
Wow, sono davvero stupita. Ho appena provato l'app perché l'ho vista pubblicizzata molte volte e sono rimasta assolutamente sbalordita. Questa app è L'AIUTO che cercate per la scuola e soprattutto offre tantissime cose, come allenamenti e schede, che a me personalmente sono state MOLTO utili.
Anna
utente iOS
È bellissima questa app, la adoro. È utilissima per lo studio e mi aiuta molto, anzi moltissimo, ma soprattutto mi aiutano molto i quiz, per memorizzare anche quello che non sapevo
Anastasia
utente Android
Fantastica per qualsiasi materia avere gli appunti anche di altre persone è molto utile perchè posso confrontarmi e vedere come migliorarmi. con i quiz riesco ad apprendere al meglio.
Francesca
utente Android
moooolto utile,gli appunti sono belli e funzionanti,schoolGPT da dei consigli formidabili!!
Marianna
utente Android
L'applicazione è semplicemente fantastica! Tutto ciò che devo fare è inserire l'argomento nella barra di ricerca e ottengo la risposta molto velocemente. Non devo guardare 10 video di YouTube per capire qualcosa, quindi risparmio tempo. Consigliatissima!
Sudenaz Ocak
utente Android
A scuola andavo malissimo in matematica, ma grazie a questa applicazione ora vado meglio. Vi sono molto grato per aver creato questa app.
Greenlight Bonnie
utente Android
Knowunity è un applicazione fantastica,considerando che ha degli schemi veramente molto carini e sfiziosi e che ci sono dei quiz,oltre al fatto che questa cosa dell intelligenza artificiale "school gpt" è almeno per me molto utile, perché a differenza di Chatgpt ti da le spiegazioni, ti spiega ciò che non è chiaro! Posso studiare più velocemente tramite gli schemi e che posso pubblicare io stessa gli schemi è una funzione utilissima per gli altri studenti. Knowunity è PERFETTA
Aurora
utente Android
L’app funziona benissimo e puoi trovare qualsiasi tipo di informazione. Non ho l’abbonamento ma la parte gratuita è sufficiente per uno studio approfondito.
Martina
utente iOS
I quiz E LE flashcard SONO COSÌ UTILI E ADORO Knowunity IA. È ANCHE LETTERALMENTE COME CHATGPT MA PIÙ INTELLIGENTE!! MI HA AIUTATO ANCHE COI MIEI PROBLEMI DI MASCARA!! E ANCHE CON LE MIE VERE MATERIE! OVVIO 😍😁😲🤑💗✨🎀😮
Chiara
utente IOS
Questa app è una delle migliori, nient’altro da dire.
Andrea
utente iOS
L'applicazione è molto facile da usare e ben progettata. Finora ho trovato tutto quello che cercavo e ho potuto imparare molto dalle presentazioni! Utilizzerò sicuramente l'app per i compiti in classe! È molto utile anche come fonte di ispirazione.
Stefano S
utente iOS
Questa applicazione è davvero grande! Ci sono tantissimi appunti e aiuti con lo studio [...]. La mia materia problematica, per esempio, è il francese e l'app ha così tante opzioni per aiutarmi. Grazie a questa app ho migliorato il mio francese. La consiglio a tutti.
Samantha Klich
utente Android
Wow, sono davvero stupita. Ho appena provato l'app perché l'ho vista pubblicizzata molte volte e sono rimasta assolutamente sbalordita. Questa app è L'AIUTO che cercate per la scuola e soprattutto offre tantissime cose, come allenamenti e schede, che a me personalmente sono state MOLTO utili.
Anna
utente iOS
È bellissima questa app, la adoro. È utilissima per lo studio e mi aiuta molto, anzi moltissimo, ma soprattutto mi aiutano molto i quiz, per memorizzare anche quello che non sapevo
Anastasia
utente Android
Fantastica per qualsiasi materia avere gli appunti anche di altre persone è molto utile perchè posso confrontarmi e vedere come migliorarmi. con i quiz riesco ad apprendere al meglio.
Francesca
utente Android
moooolto utile,gli appunti sono belli e funzionanti,schoolGPT da dei consigli formidabili!!
Marianna
utente Android
L'applicazione è semplicemente fantastica! Tutto ciò che devo fare è inserire l'argomento nella barra di ricerca e ottengo la risposta molto velocemente. Non devo guardare 10 video di YouTube per capire qualcosa, quindi risparmio tempo. Consigliatissima!
Sudenaz Ocak
utente Android
A scuola andavo malissimo in matematica, ma grazie a questa applicazione ora vado meglio. Vi sono molto grato per aver creato questa app.
Greenlight Bonnie
utente Android
Knowunity è un applicazione fantastica,considerando che ha degli schemi veramente molto carini e sfiziosi e che ci sono dei quiz,oltre al fatto che questa cosa dell intelligenza artificiale "school gpt" è almeno per me molto utile, perché a differenza di Chatgpt ti da le spiegazioni, ti spiega ciò che non è chiaro! Posso studiare più velocemente tramite gli schemi e che posso pubblicare io stessa gli schemi è una funzione utilissima per gli altri studenti. Knowunity è PERFETTA
Aurora
utente Android
L’app funziona benissimo e puoi trovare qualsiasi tipo di informazione. Non ho l’abbonamento ma la parte gratuita è sufficiente per uno studio approfondito.
Martina
utente iOS
I quiz E LE flashcard SONO COSÌ UTILI E ADORO Knowunity IA. È ANCHE LETTERALMENTE COME CHATGPT MA PIÙ INTELLIGENTE!! MI HA AIUTATO ANCHE COI MIEI PROBLEMI DI MASCARA!! E ANCHE CON LE MIE VERE MATERIE! OVVIO 😍😁😲🤑💗✨🎀😮
Chiara
utente IOS
Questa app è una delle migliori, nient’altro da dire.
Andrea
utente iOS
Eleonora Galli
@eleonoragalli_yloa
L'antico Egitto è stata una delle civiltà più affascinanti della storia, sviluppatasi lungo il fiume Nilo per oltre tremila anni. Dalla nascita del primo regno unificato sotto il faraone Menes fino alle grandi piramidi e ai tesori di Tutankhamon, scoprirai... Mostra di più

Accesso a tutti i documenti
Migliora i tuoi voti
Unisciti a milioni di studenti
Immagina un territorio diviso in due: il Basso Egitto a nord e l'Alto Egitto a sud, separati dal maestoso fiume Nilo. Nel 3100 a.C. tutto cambiò quando il faraone Menes riuscì a unificare questi due regni, dando vita a una delle civiltazioni più durature della storia.
Il faraone non era un sovrano qualunque - era considerato una vera divinità in terra! Questo sistema di governo si chiamava teocrazia, dove il potere religioso e politico si concentravano nelle mani di una sola persona. Il faraone possedeva tutte le terre d'Egitto e aveva il controllo totale sulla popolazione.
La storia egizia si divide in tre grandi periodi: l'Antico Regno famoso per la costruzione delle piramidi, il Medio Regno e il Nuovo Regno che rappresentò l'età d'oro delle conquiste territoriali. Tra questi periodi ci furono delle crisi che indebolirono temporaneamente il potere dei faraoni.
Curiosità: Durante il secondo periodo di crisi, l'Egitto fu dominato dagli Hyksos, un popolo nomade dall'Asia che portò innovazioni come il telaio, la lavorazione del bronzo e la coltivazione degli ulivi!

Accesso a tutti i documenti
Migliora i tuoi voti
Unisciti a milioni di studenti
Durante il Nuovo Regno successe qualcosa di incredibile che sconvolse completamente la tradizione egizia. Amenothep IV, salito al trono, entrò in conflitto con i potenti sacerdoti del dio Amon e decise di rivoluzionare tutto!
Cambiò addirittura il suo nome in Akhenaton e fondò una nuova capitale chiamata Akhetaton, insieme alla sua famosa moglie Nefertiti. La sua idea rivoluzionaria? Trasformare l'Egitto da una civiltà politeista (che credeva in tanti dei) a una monoteista, dove tutti dovevano venerare solo Aton, il dio del sole.
Questa rivoluzione religiosa però non durò a lungo. Quando Akhenaton morì, il giovane Tutankhamon salì al trono e fece tornare tutto come prima: ripristinò il culto di Amon, riportò la capitale a Tebe e mise fine al monoteismo. La tradizione aveva vinto sul cambiamento!
Lo sapevi che: Tutankhamon è diventato famoso soprattutto per la sua tomba, scoperta intatta nel 1922 con tesori incredibili che oggi puoi ammirare nei musei!

Accesso a tutti i documenti
Migliora i tuoi voti
Unisciti a milioni di studenti
La società egizia era organizzata come una piramide super rigida, dove ogni persona aveva il suo posto fisso. In cima stava il faraone, seguito da sacerdoti e nobili, poi scribi e guerrieri, quindi mercanti e artigiani, e alla base contadini e schiavi. Non c'era mobilità sociale: nascevi in una classe e ci rimanevi per tutta la vita!
Gli egizi erano politeisti e adoravano divinità zoomorfe, cioè con sembianze di animali. Sobek il dio coccodrillo prevedeva le piene del Nilo, Anubis lo sciacallo purificava le rive del fiume, mentre Apis era il toro nero che portava fortuna dal cielo.
Il culto dei morti era fondamentale per gli egizi. Credevano che dopo la morte l'anima si dividesse in Ka (il soffio vitale) e Ba, e per questo mummificavano i corpi e costruivano tombe elaborate. Pensavano che preservare il corpo fosse essenziale per la vita nell'aldilà!
Ricorda: La religione egizia non era solo credenza, ma influenzava ogni aspetto della vita quotidiana, dall'agricoltura alle decisioni politiche!
Il nostro assistente AI è costruito specificamente per le esigenze degli studenti. Sulla base dei milioni di contenuti presenti sulla piattaforma, possiamo fornire agli studenti risposte davvero significative e pertinenti. Ma non si tratta solo di risposte, l'assistente è in grado di guidare gli studenti attraverso le loro sfide quotidiane di studio, con piani di studio personalizzati, quiz o contenuti nella chat e una personalizzazione al 100% basata sulle competenze e sugli sviluppi degli studenti.
È possibile scaricare l'applicazione dal Google Play Store e dall'Apple App Store.
Sì, hai accesso completamente gratuito a tutti i contenuti nell'app e puoi chattare o seguire i Creatori in qualsiasi momento. Sbloccherai nuove funzioni crescendo il tuo numero di follower. Inoltre, offriamo Knowunity Premium, che consente di studiare senza alcun limite!!
56
Strumenti Intelligenti NUOVO
Trasforma questi appunti in: ✓ 50+ Domande di Pratica ✓ Flashcard Interattive ✓ Simulazione d'esame completa ✓ Schemi per Saggi
Appunti creati al computer 💻 Buono studio 📖!
popolo antico Egitto
Presentazione che tratta l'Antico Egitto dal punto di vista politico, religioso e culturale
Antico regno, piramidi, medio regno, nuovo regno, riforma di Akhenaton, regno di Ramses II, declino dell’antico Egitto, società egizia, religione egizia, il culto dei morti, la scrittura
curiosità e approfondimenti sulla civiltà Egiziana
riassunto sulla società egizia
App Store
Google Play
L'applicazione è molto facile da usare e ben progettata. Finora ho trovato tutto quello che cercavo e ho potuto imparare molto dalle presentazioni! Utilizzerò sicuramente l'app per i compiti in classe! È molto utile anche come fonte di ispirazione.
Stefano S
utente iOS
Questa applicazione è davvero grande! Ci sono tantissimi appunti e aiuti con lo studio [...]. La mia materia problematica, per esempio, è il francese e l'app ha così tante opzioni per aiutarmi. Grazie a questa app ho migliorato il mio francese. La consiglio a tutti.
Samantha Klich
utente Android
Wow, sono davvero stupita. Ho appena provato l'app perché l'ho vista pubblicizzata molte volte e sono rimasta assolutamente sbalordita. Questa app è L'AIUTO che cercate per la scuola e soprattutto offre tantissime cose, come allenamenti e schede, che a me personalmente sono state MOLTO utili.
Anna
utente iOS
È bellissima questa app, la adoro. È utilissima per lo studio e mi aiuta molto, anzi moltissimo, ma soprattutto mi aiutano molto i quiz, per memorizzare anche quello che non sapevo
Anastasia
utente Android
Fantastica per qualsiasi materia avere gli appunti anche di altre persone è molto utile perchè posso confrontarmi e vedere come migliorarmi. con i quiz riesco ad apprendere al meglio.
Francesca
utente Android
moooolto utile,gli appunti sono belli e funzionanti,schoolGPT da dei consigli formidabili!!
Marianna
utente Android
L'applicazione è semplicemente fantastica! Tutto ciò che devo fare è inserire l'argomento nella barra di ricerca e ottengo la risposta molto velocemente. Non devo guardare 10 video di YouTube per capire qualcosa, quindi risparmio tempo. Consigliatissima!
Sudenaz Ocak
utente Android
A scuola andavo malissimo in matematica, ma grazie a questa applicazione ora vado meglio. Vi sono molto grato per aver creato questa app.
Greenlight Bonnie
utente Android
Knowunity è un applicazione fantastica,considerando che ha degli schemi veramente molto carini e sfiziosi e che ci sono dei quiz,oltre al fatto che questa cosa dell intelligenza artificiale "school gpt" è almeno per me molto utile, perché a differenza di Chatgpt ti da le spiegazioni, ti spiega ciò che non è chiaro! Posso studiare più velocemente tramite gli schemi e che posso pubblicare io stessa gli schemi è una funzione utilissima per gli altri studenti. Knowunity è PERFETTA
Aurora
utente Android
L’app funziona benissimo e puoi trovare qualsiasi tipo di informazione. Non ho l’abbonamento ma la parte gratuita è sufficiente per uno studio approfondito.
Martina
utente iOS
I quiz E LE flashcard SONO COSÌ UTILI E ADORO Knowunity IA. È ANCHE LETTERALMENTE COME CHATGPT MA PIÙ INTELLIGENTE!! MI HA AIUTATO ANCHE COI MIEI PROBLEMI DI MASCARA!! E ANCHE CON LE MIE VERE MATERIE! OVVIO 😍😁😲🤑💗✨🎀😮
Chiara
utente IOS
Questa app è una delle migliori, nient’altro da dire.
Andrea
utente iOS
L'applicazione è molto facile da usare e ben progettata. Finora ho trovato tutto quello che cercavo e ho potuto imparare molto dalle presentazioni! Utilizzerò sicuramente l'app per i compiti in classe! È molto utile anche come fonte di ispirazione.
Stefano S
utente iOS
Questa applicazione è davvero grande! Ci sono tantissimi appunti e aiuti con lo studio [...]. La mia materia problematica, per esempio, è il francese e l'app ha così tante opzioni per aiutarmi. Grazie a questa app ho migliorato il mio francese. La consiglio a tutti.
Samantha Klich
utente Android
Wow, sono davvero stupita. Ho appena provato l'app perché l'ho vista pubblicizzata molte volte e sono rimasta assolutamente sbalordita. Questa app è L'AIUTO che cercate per la scuola e soprattutto offre tantissime cose, come allenamenti e schede, che a me personalmente sono state MOLTO utili.
Anna
utente iOS
È bellissima questa app, la adoro. È utilissima per lo studio e mi aiuta molto, anzi moltissimo, ma soprattutto mi aiutano molto i quiz, per memorizzare anche quello che non sapevo
Anastasia
utente Android
Fantastica per qualsiasi materia avere gli appunti anche di altre persone è molto utile perchè posso confrontarmi e vedere come migliorarmi. con i quiz riesco ad apprendere al meglio.
Francesca
utente Android
moooolto utile,gli appunti sono belli e funzionanti,schoolGPT da dei consigli formidabili!!
Marianna
utente Android
L'applicazione è semplicemente fantastica! Tutto ciò che devo fare è inserire l'argomento nella barra di ricerca e ottengo la risposta molto velocemente. Non devo guardare 10 video di YouTube per capire qualcosa, quindi risparmio tempo. Consigliatissima!
Sudenaz Ocak
utente Android
A scuola andavo malissimo in matematica, ma grazie a questa applicazione ora vado meglio. Vi sono molto grato per aver creato questa app.
Greenlight Bonnie
utente Android
Knowunity è un applicazione fantastica,considerando che ha degli schemi veramente molto carini e sfiziosi e che ci sono dei quiz,oltre al fatto che questa cosa dell intelligenza artificiale "school gpt" è almeno per me molto utile, perché a differenza di Chatgpt ti da le spiegazioni, ti spiega ciò che non è chiaro! Posso studiare più velocemente tramite gli schemi e che posso pubblicare io stessa gli schemi è una funzione utilissima per gli altri studenti. Knowunity è PERFETTA
Aurora
utente Android
L’app funziona benissimo e puoi trovare qualsiasi tipo di informazione. Non ho l’abbonamento ma la parte gratuita è sufficiente per uno studio approfondito.
Martina
utente iOS
I quiz E LE flashcard SONO COSÌ UTILI E ADORO Knowunity IA. È ANCHE LETTERALMENTE COME CHATGPT MA PIÙ INTELLIGENTE!! MI HA AIUTATO ANCHE COI MIEI PROBLEMI DI MASCARA!! E ANCHE CON LE MIE VERE MATERIE! OVVIO 😍😁😲🤑💗✨🎀😮
Chiara
utente IOS
Questa app è una delle migliori, nient’altro da dire.
Andrea
utente iOS