Gli spazi vettoriali costituiscono uno dei pilastri fondamentali dell'algebra lineare.... Mostra di più
Iscriviti per mostrare il contenutoÈ gratis!
Accesso a tutti i documenti
Migliora i tuoi voti
Unisciti a milioni di studenti
Knowunity AI
Materie
Triangle Congruence and Similarity Theorems
Triangle Properties and Classification
Linear Equations and Graphs
Geometric Angle Relationships
Trigonometric Functions and Identities
Equation Solving Techniques
Circle Geometry Fundamentals
Division Operations and Methods
Basic Differentiation Rules
Exponent and Logarithm Properties
Mostra tutti gli argomenti
Human Organ Systems
Reproductive Cell Cycles
Biological Sciences Subdisciplines
Cellular Energy Metabolism
Autotrophic Energy Processes
Inheritance Patterns and Principles
Biomolecular Structure and Organization
Cell Cycle and Division Mechanics
Cellular Organization and Development
Biological Structural Organization
Mostra tutti gli argomenti
Chemical Sciences and Applications
Atomic Structure and Composition
Molecular Electron Structure Representation
Atomic Electron Behavior
Matter Properties and Water
Mole Concept and Calculations
Gas Laws and Behavior
Periodic Table Organization
Chemical Thermodynamics Fundamentals
Chemical Bond Types and Properties
Mostra tutti gli argomenti
European Renaissance and Enlightenment
European Cultural Movements 800-1920
American Revolution Era 1763-1797
American Civil War 1861-1865
Global Imperial Systems
Mongol and Chinese Dynasties
U.S. Presidents and World Leaders
Historical Sources and Documentation
World Wars Era and Impact
World Religious Systems
Mostra tutti gli argomenti
Classic and Contemporary Novels
Literary Character Analysis
Rhetorical Theory and Practice
Classic Literary Narratives
Reading Analysis and Interpretation
Narrative Structure and Techniques
English Language Components
Influential English-Language Authors
Basic Sentence Structure
Narrative Voice and Perspective
Mostra tutti gli argomenti
592
•
Aggiornato Apr 18, 2026
•
Chiara
@chiara_c_2004
Gli spazi vettoriali costituiscono uno dei pilastri fondamentali dell'algebra lineare.... Mostra di più






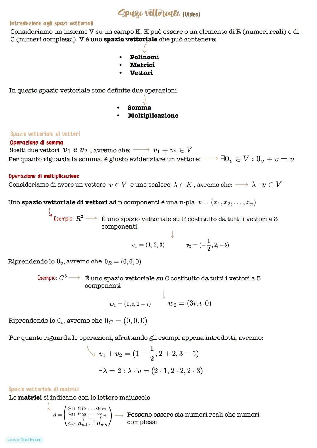
Uno spazio vettoriale è un insieme V su un campo K (numeri reali o complessi) in cui sono definite due operazioni fondamentali: la somma e la moltiplicazione per scalare. In questo insieme possiamo trovare vari tipi di elementi come vettori, matrici o polinomi.
Per quanto riguarda i vettori, la somma di due vettori produce un altro vettore dello stesso spazio. Inoltre, esiste un elemento speciale chiamato vettore nullo (0ᵥ) tale che la somma con qualsiasi altro vettore lascia quest'ultimo invariato. La moltiplicazione per scalare consiste nel moltiplicare un vettore per un numero del campo K, ottenendo un nuovo vettore dello stesso spazio.
Un esempio concreto è lo spazio vettoriale R³, costituito da tutti i vettori a 3 componenti reali. Ad esempio, v₁ = (1,2,3) e v₂ = (-1/2,2,-5) sono vettori di questo spazio. Le operazioni si eseguono componente per componente: v₁ + v₂ = (1-1/2, 2+2, 3-5) = (1/2, 4, -2) e se λ = 2, allora λv₁ = (2·1, 2·2, 2·3) = (2, 4, 6).
⚠️ Attenzione! Non confondere gli spazi vettoriali con i singoli vettori. Uno spazio vettoriale è l'insieme di tutti i possibili vettori che rispettano certe proprietà, mentre un vettore è solo un elemento di questo insieme.

Gli spazi vettoriali non si limitano solo ai vettori ordinari! Anche le matrici formano spazi vettoriali. Lo spazio K^(n×m) rappresenta tutte le matrici con n righe e m colonne i cui elementi appartengono al campo K.
Ad esempio, nello spazio R^(2×3) troviamo matrici come A₁ = [3 1 2; 0 3 5] e A₂ = [-1 0 3; 1 1 -1]. Anche qui possiamo sommare (componente per componente) e moltiplicare per scalari. L'elemento nullo sarà una matrice con tutti zeri: 0ᵣ^(2×3) = [0 0 0; 0 0 0].
I polinomi formano un altro importante tipo di spazio vettoriale. Lo spazio K≤n[x] rappresenta tutti i polinomi di grado minore o uguale a n con coefficienti nel campo K. Per esempio, in R≤3[x] troviamo polinomi come P₁ = 1 + 5x - 7x² + x³ e P₂ = 3 + 2x².
Un sottospazio vettoriale W è un sottoinsieme di uno spazio vettoriale V che mantiene le proprietà di spazio vettoriale. Questo significa che W deve essere chiuso rispetto alla somma e alla moltiplicazione per scalare.
💡 Consiglio pratico: Per verificare se un insieme è un sottospazio vettoriale, controlla sempre che contenga il vettore nullo e che sia chiuso rispetto alle due operazioni fondamentali.

Un sottospazio vettoriale W di V deve rispettare due condizioni fondamentali: la somma di due elementi di W deve appartenere a W, e il prodotto di un elemento di W per uno scalare deve appartenere a W. Inoltre, il vettore nullo deve appartenere a W.
Consideriamo l'esempio: W = {(x,y,z) ∈ R³ : x + y - z = 0}. Verifichiamo se alcuni vettori appartengono a W:
La stessa logica si applica ai sottospazi di matrici. Ad esempio, in R^(2×2) possiamo definire U come l'insieme delle matrici dove l'elemento in basso a destra è sempre zero.
La combinazione lineare è un concetto cruciale. Dato uno spazio vettoriale V e vettori v₁, v₂, ..., vₙ ∈ V, un vettore v è combinazione lineare di questi se esistono scalari a₁, a₂, ..., aₙ tali che v = a₁v₁ + a₂v₂ + ... + aₙvₙ.
🔍 Osservazione importante: La combinazione lineare è alla base di molti concetti dell'algebra lineare. Impara a risolvere questi sistemi di equazioni rapidamente perché ti servirà spesso!

I generatori di uno spazio vettoriale sono vettori che permettono di esprimere qualsiasi altro vettore dello spazio come loro combinazione lineare. Formalmente, diciamo che v₁, v₂, ..., vₙ ∈ V sono generatori per V se ogni v ∈ V può essere scritto come v = a₁v₁ + a₂v₂ + ... + aₙvₙ.
Per verificare se un insieme di vettori genera uno spazio, dobbiamo controllare se un qualsiasi vettore dello spazio può essere espresso come loro combinazione lineare. Questo si traduce nel risolvere sistemi di equazioni.
Consideriamo un esempio: v₁ = (1,0,-1) e v₂ = (1,0,1) in R³. Per determinare se generano R³, proviamo a esprimere un generico vettore (x,y,z) come loro combinazione lineare: (x,y,z) = a₁(1,0,-1) + a₂(1,0,1)
Questo ci porta al sistema:
Da questo sistema possiamo dedurre che:
Ma notiamo che y deve essere necessariamente 0! Quindi questi vettori non possono generare tutto R³, ma solo il sottospazio dei vettori della forma (x,0,z).
💡 Suggerimento: Quando verifichi se un insieme di vettori genera uno spazio, prova sempre a risolvere il sistema per un vettore generico (x,y,z). Se esistono dei vincoli sulle componenti , allora i vettori non generano l'intero spazio.

I vettori v₁, v₂, ..., vₙ sono linearmente indipendenti se l'unico modo per ottenere la combinazione lineare nulla è avere tutti i coefficienti uguali a zero .
Prendiamo ad esempio i vettori v₁ = (1,2) e v₂ = (-1,1). Per verificare la loro indipendenza lineare, risolviamo: a₁(1,2) + a₂(-1,1) = (0,0)
Questo ci porta al sistema:
Risolvendo, troviamo che l'unica soluzione è a₁ = a₂ = 0, quindi i vettori sono linearmente indipendenti.
Una base di uno spazio vettoriale è un insieme di vettori che soddisfa due condizioni:
Le basi sono importantissime perché permettono di esprimere ogni vettore dello spazio in modo univoco. In R², ad esempio, i vettori (1,0) e (0,1) formano la base canonica, ma anche (1,1) e (-1,1) formano una base.
🌟 Concetto chiave: Una base è il più piccolo insieme di vettori che genera l'intero spazio. Ogni vettore dello spazio può essere espresso in modo unico come combinazione lineare dei vettori di base. Questo ti permette di rappresentare qualsiasi vettore dello spazio usando solo i coefficienti della combinazione!
Il nostro assistente AI è costruito specificamente per le esigenze degli studenti. Sulla base dei milioni di contenuti presenti sulla piattaforma, possiamo fornire agli studenti risposte davvero significative e pertinenti. Ma non si tratta solo di risposte, l'assistente è in grado di guidare gli studenti attraverso le loro sfide quotidiane di studio, con piani di studio personalizzati, quiz o contenuti nella chat e una personalizzazione al 100% basata sulle competenze e sugli sviluppi degli studenti.
È possibile scaricare l'applicazione dal Google Play Store e dall'Apple App Store.
Sì, hai accesso completamente gratuito a tutti i contenuti nell'app e puoi chattare o seguire i Creatori in qualsiasi momento. Sbloccherai nuove funzioni crescendo il tuo numero di follower. Inoltre, offriamo Knowunity Premium, che consente di studiare senza alcun limite!!
App Store
Google Play
L'applicazione è molto facile da usare e ben progettata. Finora ho trovato tutto quello che cercavo e ho potuto imparare molto dalle presentazioni! Utilizzerò sicuramente l'app per i compiti in classe! È molto utile anche come fonte di ispirazione.
Stefano S
utente iOS
Questa applicazione è davvero grande! Ci sono tantissimi appunti e aiuti con lo studio [...]. La mia materia problematica, per esempio, è il francese e l'app ha così tante opzioni per aiutarmi. Grazie a questa app ho migliorato il mio francese. La consiglio a tutti.
Samantha Klich
utente Android
Wow, sono davvero stupita. Ho appena provato l'app perché l'ho vista pubblicizzata molte volte e sono rimasta assolutamente sbalordita. Questa app è L'AIUTO che cercate per la scuola e soprattutto offre tantissime cose, come allenamenti e schede, che a me personalmente sono state MOLTO utili.
Anna
utente iOS
È bellissima questa app, la adoro. È utilissima per lo studio e mi aiuta molto, anzi moltissimo, ma soprattutto mi aiutano molto i quiz, per memorizzare anche quello che non sapevo
Anastasia
utente Android
Fantastica per qualsiasi materia avere gli appunti anche di altre persone è molto utile perchè posso confrontarmi e vedere come migliorarmi. con i quiz riesco ad apprendere al meglio.
Francesca
utente Android
moooolto utile,gli appunti sono belli e funzionanti,schoolGPT da dei consigli formidabili!!
Marianna
utente Android
L'applicazione è semplicemente fantastica! Tutto ciò che devo fare è inserire l'argomento nella barra di ricerca e ottengo la risposta molto velocemente. Non devo guardare 10 video di YouTube per capire qualcosa, quindi risparmio tempo. Consigliatissima!
Sudenaz Ocak
utente Android
A scuola andavo malissimo in matematica, ma grazie a questa applicazione ora vado meglio. Vi sono molto grato per aver creato questa app.
Greenlight Bonnie
utente Android
Knowunity è un applicazione fantastica,considerando che ha degli schemi veramente molto carini e sfiziosi e che ci sono dei quiz,oltre al fatto che questa cosa dell intelligenza artificiale "school gpt" è almeno per me molto utile, perché a differenza di Chatgpt ti da le spiegazioni, ti spiega ciò che non è chiaro! Posso studiare più velocemente tramite gli schemi e che posso pubblicare io stessa gli schemi è una funzione utilissima per gli altri studenti. Knowunity è PERFETTA
Aurora
utente Android
L’app funziona benissimo e puoi trovare qualsiasi tipo di informazione. Non ho l’abbonamento ma la parte gratuita è sufficiente per uno studio approfondito.
Martina
utente iOS
I quiz E LE flashcard SONO COSÌ UTILI E ADORO Knowunity IA. È ANCHE LETTERALMENTE COME CHATGPT MA PIÙ INTELLIGENTE!! MI HA AIUTATO ANCHE COI MIEI PROBLEMI DI MASCARA!! E ANCHE CON LE MIE VERE MATERIE! OVVIO 😍😁😲🤑💗✨🎀😮
Chiara
utente IOS
Questa app è una delle migliori, nient’altro da dire.
Andrea
utente iOS
L'applicazione è molto facile da usare e ben progettata. Finora ho trovato tutto quello che cercavo e ho potuto imparare molto dalle presentazioni! Utilizzerò sicuramente l'app per i compiti in classe! È molto utile anche come fonte di ispirazione.
Stefano S
utente iOS
Questa applicazione è davvero grande! Ci sono tantissimi appunti e aiuti con lo studio [...]. La mia materia problematica, per esempio, è il francese e l'app ha così tante opzioni per aiutarmi. Grazie a questa app ho migliorato il mio francese. La consiglio a tutti.
Samantha Klich
utente Android
Wow, sono davvero stupita. Ho appena provato l'app perché l'ho vista pubblicizzata molte volte e sono rimasta assolutamente sbalordita. Questa app è L'AIUTO che cercate per la scuola e soprattutto offre tantissime cose, come allenamenti e schede, che a me personalmente sono state MOLTO utili.
Anna
utente iOS
È bellissima questa app, la adoro. È utilissima per lo studio e mi aiuta molto, anzi moltissimo, ma soprattutto mi aiutano molto i quiz, per memorizzare anche quello che non sapevo
Anastasia
utente Android
Fantastica per qualsiasi materia avere gli appunti anche di altre persone è molto utile perchè posso confrontarmi e vedere come migliorarmi. con i quiz riesco ad apprendere al meglio.
Francesca
utente Android
moooolto utile,gli appunti sono belli e funzionanti,schoolGPT da dei consigli formidabili!!
Marianna
utente Android
L'applicazione è semplicemente fantastica! Tutto ciò che devo fare è inserire l'argomento nella barra di ricerca e ottengo la risposta molto velocemente. Non devo guardare 10 video di YouTube per capire qualcosa, quindi risparmio tempo. Consigliatissima!
Sudenaz Ocak
utente Android
A scuola andavo malissimo in matematica, ma grazie a questa applicazione ora vado meglio. Vi sono molto grato per aver creato questa app.
Greenlight Bonnie
utente Android
Knowunity è un applicazione fantastica,considerando che ha degli schemi veramente molto carini e sfiziosi e che ci sono dei quiz,oltre al fatto che questa cosa dell intelligenza artificiale "school gpt" è almeno per me molto utile, perché a differenza di Chatgpt ti da le spiegazioni, ti spiega ciò che non è chiaro! Posso studiare più velocemente tramite gli schemi e che posso pubblicare io stessa gli schemi è una funzione utilissima per gli altri studenti. Knowunity è PERFETTA
Aurora
utente Android
L’app funziona benissimo e puoi trovare qualsiasi tipo di informazione. Non ho l’abbonamento ma la parte gratuita è sufficiente per uno studio approfondito.
Martina
utente iOS
I quiz E LE flashcard SONO COSÌ UTILI E ADORO Knowunity IA. È ANCHE LETTERALMENTE COME CHATGPT MA PIÙ INTELLIGENTE!! MI HA AIUTATO ANCHE COI MIEI PROBLEMI DI MASCARA!! E ANCHE CON LE MIE VERE MATERIE! OVVIO 😍😁😲🤑💗✨🎀😮
Chiara
utente IOS
Questa app è una delle migliori, nient’altro da dire.
Andrea
utente iOS
Chiara
@chiara_c_2004
Gli spazi vettoriali costituiscono uno dei pilastri fondamentali dell'algebra lineare. Si tratta di strutture matematiche dove sono definite operazioni di somma e moltiplicazione per scalare, fondamentali per lo studio di vettori, matrici e polinomi. Comprendere questi concetti ti permetterà di... Mostra di più

Accesso a tutti i documenti
Migliora i tuoi voti
Unisciti a milioni di studenti
Uno spazio vettoriale è un insieme V su un campo K (numeri reali o complessi) in cui sono definite due operazioni fondamentali: la somma e la moltiplicazione per scalare. In questo insieme possiamo trovare vari tipi di elementi come vettori, matrici o polinomi.
Per quanto riguarda i vettori, la somma di due vettori produce un altro vettore dello stesso spazio. Inoltre, esiste un elemento speciale chiamato vettore nullo (0ᵥ) tale che la somma con qualsiasi altro vettore lascia quest'ultimo invariato. La moltiplicazione per scalare consiste nel moltiplicare un vettore per un numero del campo K, ottenendo un nuovo vettore dello stesso spazio.
Un esempio concreto è lo spazio vettoriale R³, costituito da tutti i vettori a 3 componenti reali. Ad esempio, v₁ = (1,2,3) e v₂ = (-1/2,2,-5) sono vettori di questo spazio. Le operazioni si eseguono componente per componente: v₁ + v₂ = (1-1/2, 2+2, 3-5) = (1/2, 4, -2) e se λ = 2, allora λv₁ = (2·1, 2·2, 2·3) = (2, 4, 6).
⚠️ Attenzione! Non confondere gli spazi vettoriali con i singoli vettori. Uno spazio vettoriale è l'insieme di tutti i possibili vettori che rispettano certe proprietà, mentre un vettore è solo un elemento di questo insieme.

Accesso a tutti i documenti
Migliora i tuoi voti
Unisciti a milioni di studenti
Gli spazi vettoriali non si limitano solo ai vettori ordinari! Anche le matrici formano spazi vettoriali. Lo spazio K^(n×m) rappresenta tutte le matrici con n righe e m colonne i cui elementi appartengono al campo K.
Ad esempio, nello spazio R^(2×3) troviamo matrici come A₁ = [3 1 2; 0 3 5] e A₂ = [-1 0 3; 1 1 -1]. Anche qui possiamo sommare (componente per componente) e moltiplicare per scalari. L'elemento nullo sarà una matrice con tutti zeri: 0ᵣ^(2×3) = [0 0 0; 0 0 0].
I polinomi formano un altro importante tipo di spazio vettoriale. Lo spazio K≤n[x] rappresenta tutti i polinomi di grado minore o uguale a n con coefficienti nel campo K. Per esempio, in R≤3[x] troviamo polinomi come P₁ = 1 + 5x - 7x² + x³ e P₂ = 3 + 2x².
Un sottospazio vettoriale W è un sottoinsieme di uno spazio vettoriale V che mantiene le proprietà di spazio vettoriale. Questo significa che W deve essere chiuso rispetto alla somma e alla moltiplicazione per scalare.
💡 Consiglio pratico: Per verificare se un insieme è un sottospazio vettoriale, controlla sempre che contenga il vettore nullo e che sia chiuso rispetto alle due operazioni fondamentali.

Accesso a tutti i documenti
Migliora i tuoi voti
Unisciti a milioni di studenti
Un sottospazio vettoriale W di V deve rispettare due condizioni fondamentali: la somma di due elementi di W deve appartenere a W, e il prodotto di un elemento di W per uno scalare deve appartenere a W. Inoltre, il vettore nullo deve appartenere a W.
Consideriamo l'esempio: W = {(x,y,z) ∈ R³ : x + y - z = 0}. Verifichiamo se alcuni vettori appartengono a W:
La stessa logica si applica ai sottospazi di matrici. Ad esempio, in R^(2×2) possiamo definire U come l'insieme delle matrici dove l'elemento in basso a destra è sempre zero.
La combinazione lineare è un concetto cruciale. Dato uno spazio vettoriale V e vettori v₁, v₂, ..., vₙ ∈ V, un vettore v è combinazione lineare di questi se esistono scalari a₁, a₂, ..., aₙ tali che v = a₁v₁ + a₂v₂ + ... + aₙvₙ.
🔍 Osservazione importante: La combinazione lineare è alla base di molti concetti dell'algebra lineare. Impara a risolvere questi sistemi di equazioni rapidamente perché ti servirà spesso!

Accesso a tutti i documenti
Migliora i tuoi voti
Unisciti a milioni di studenti
I generatori di uno spazio vettoriale sono vettori che permettono di esprimere qualsiasi altro vettore dello spazio come loro combinazione lineare. Formalmente, diciamo che v₁, v₂, ..., vₙ ∈ V sono generatori per V se ogni v ∈ V può essere scritto come v = a₁v₁ + a₂v₂ + ... + aₙvₙ.
Per verificare se un insieme di vettori genera uno spazio, dobbiamo controllare se un qualsiasi vettore dello spazio può essere espresso come loro combinazione lineare. Questo si traduce nel risolvere sistemi di equazioni.
Consideriamo un esempio: v₁ = (1,0,-1) e v₂ = (1,0,1) in R³. Per determinare se generano R³, proviamo a esprimere un generico vettore (x,y,z) come loro combinazione lineare: (x,y,z) = a₁(1,0,-1) + a₂(1,0,1)
Questo ci porta al sistema:
Da questo sistema possiamo dedurre che:
Ma notiamo che y deve essere necessariamente 0! Quindi questi vettori non possono generare tutto R³, ma solo il sottospazio dei vettori della forma (x,0,z).
💡 Suggerimento: Quando verifichi se un insieme di vettori genera uno spazio, prova sempre a risolvere il sistema per un vettore generico (x,y,z). Se esistono dei vincoli sulle componenti , allora i vettori non generano l'intero spazio.

Accesso a tutti i documenti
Migliora i tuoi voti
Unisciti a milioni di studenti
I vettori v₁, v₂, ..., vₙ sono linearmente indipendenti se l'unico modo per ottenere la combinazione lineare nulla è avere tutti i coefficienti uguali a zero .
Prendiamo ad esempio i vettori v₁ = (1,2) e v₂ = (-1,1). Per verificare la loro indipendenza lineare, risolviamo: a₁(1,2) + a₂(-1,1) = (0,0)
Questo ci porta al sistema:
Risolvendo, troviamo che l'unica soluzione è a₁ = a₂ = 0, quindi i vettori sono linearmente indipendenti.
Una base di uno spazio vettoriale è un insieme di vettori che soddisfa due condizioni:
Le basi sono importantissime perché permettono di esprimere ogni vettore dello spazio in modo univoco. In R², ad esempio, i vettori (1,0) e (0,1) formano la base canonica, ma anche (1,1) e (-1,1) formano una base.
🌟 Concetto chiave: Una base è il più piccolo insieme di vettori che genera l'intero spazio. Ogni vettore dello spazio può essere espresso in modo unico come combinazione lineare dei vettori di base. Questo ti permette di rappresentare qualsiasi vettore dello spazio usando solo i coefficienti della combinazione!
Il nostro assistente AI è costruito specificamente per le esigenze degli studenti. Sulla base dei milioni di contenuti presenti sulla piattaforma, possiamo fornire agli studenti risposte davvero significative e pertinenti. Ma non si tratta solo di risposte, l'assistente è in grado di guidare gli studenti attraverso le loro sfide quotidiane di studio, con piani di studio personalizzati, quiz o contenuti nella chat e una personalizzazione al 100% basata sulle competenze e sugli sviluppi degli studenti.
È possibile scaricare l'applicazione dal Google Play Store e dall'Apple App Store.
Sì, hai accesso completamente gratuito a tutti i contenuti nell'app e puoi chattare o seguire i Creatori in qualsiasi momento. Sbloccherai nuove funzioni crescendo il tuo numero di follower. Inoltre, offriamo Knowunity Premium, che consente di studiare senza alcun limite!!
10
Strumenti Intelligenti NUOVO
Trasforma questi appunti in: ✓ 50+ Domande di Pratica ✓ Flashcard Interattive ✓ Simulazione d'esame completa ✓ Schemi per Saggi
App Store
Google Play
L'applicazione è molto facile da usare e ben progettata. Finora ho trovato tutto quello che cercavo e ho potuto imparare molto dalle presentazioni! Utilizzerò sicuramente l'app per i compiti in classe! È molto utile anche come fonte di ispirazione.
Stefano S
utente iOS
Questa applicazione è davvero grande! Ci sono tantissimi appunti e aiuti con lo studio [...]. La mia materia problematica, per esempio, è il francese e l'app ha così tante opzioni per aiutarmi. Grazie a questa app ho migliorato il mio francese. La consiglio a tutti.
Samantha Klich
utente Android
Wow, sono davvero stupita. Ho appena provato l'app perché l'ho vista pubblicizzata molte volte e sono rimasta assolutamente sbalordita. Questa app è L'AIUTO che cercate per la scuola e soprattutto offre tantissime cose, come allenamenti e schede, che a me personalmente sono state MOLTO utili.
Anna
utente iOS
È bellissima questa app, la adoro. È utilissima per lo studio e mi aiuta molto, anzi moltissimo, ma soprattutto mi aiutano molto i quiz, per memorizzare anche quello che non sapevo
Anastasia
utente Android
Fantastica per qualsiasi materia avere gli appunti anche di altre persone è molto utile perchè posso confrontarmi e vedere come migliorarmi. con i quiz riesco ad apprendere al meglio.
Francesca
utente Android
moooolto utile,gli appunti sono belli e funzionanti,schoolGPT da dei consigli formidabili!!
Marianna
utente Android
L'applicazione è semplicemente fantastica! Tutto ciò che devo fare è inserire l'argomento nella barra di ricerca e ottengo la risposta molto velocemente. Non devo guardare 10 video di YouTube per capire qualcosa, quindi risparmio tempo. Consigliatissima!
Sudenaz Ocak
utente Android
A scuola andavo malissimo in matematica, ma grazie a questa applicazione ora vado meglio. Vi sono molto grato per aver creato questa app.
Greenlight Bonnie
utente Android
Knowunity è un applicazione fantastica,considerando che ha degli schemi veramente molto carini e sfiziosi e che ci sono dei quiz,oltre al fatto che questa cosa dell intelligenza artificiale "school gpt" è almeno per me molto utile, perché a differenza di Chatgpt ti da le spiegazioni, ti spiega ciò che non è chiaro! Posso studiare più velocemente tramite gli schemi e che posso pubblicare io stessa gli schemi è una funzione utilissima per gli altri studenti. Knowunity è PERFETTA
Aurora
utente Android
L’app funziona benissimo e puoi trovare qualsiasi tipo di informazione. Non ho l’abbonamento ma la parte gratuita è sufficiente per uno studio approfondito.
Martina
utente iOS
I quiz E LE flashcard SONO COSÌ UTILI E ADORO Knowunity IA. È ANCHE LETTERALMENTE COME CHATGPT MA PIÙ INTELLIGENTE!! MI HA AIUTATO ANCHE COI MIEI PROBLEMI DI MASCARA!! E ANCHE CON LE MIE VERE MATERIE! OVVIO 😍😁😲🤑💗✨🎀😮
Chiara
utente IOS
Questa app è una delle migliori, nient’altro da dire.
Andrea
utente iOS
L'applicazione è molto facile da usare e ben progettata. Finora ho trovato tutto quello che cercavo e ho potuto imparare molto dalle presentazioni! Utilizzerò sicuramente l'app per i compiti in classe! È molto utile anche come fonte di ispirazione.
Stefano S
utente iOS
Questa applicazione è davvero grande! Ci sono tantissimi appunti e aiuti con lo studio [...]. La mia materia problematica, per esempio, è il francese e l'app ha così tante opzioni per aiutarmi. Grazie a questa app ho migliorato il mio francese. La consiglio a tutti.
Samantha Klich
utente Android
Wow, sono davvero stupita. Ho appena provato l'app perché l'ho vista pubblicizzata molte volte e sono rimasta assolutamente sbalordita. Questa app è L'AIUTO che cercate per la scuola e soprattutto offre tantissime cose, come allenamenti e schede, che a me personalmente sono state MOLTO utili.
Anna
utente iOS
È bellissima questa app, la adoro. È utilissima per lo studio e mi aiuta molto, anzi moltissimo, ma soprattutto mi aiutano molto i quiz, per memorizzare anche quello che non sapevo
Anastasia
utente Android
Fantastica per qualsiasi materia avere gli appunti anche di altre persone è molto utile perchè posso confrontarmi e vedere come migliorarmi. con i quiz riesco ad apprendere al meglio.
Francesca
utente Android
moooolto utile,gli appunti sono belli e funzionanti,schoolGPT da dei consigli formidabili!!
Marianna
utente Android
L'applicazione è semplicemente fantastica! Tutto ciò che devo fare è inserire l'argomento nella barra di ricerca e ottengo la risposta molto velocemente. Non devo guardare 10 video di YouTube per capire qualcosa, quindi risparmio tempo. Consigliatissima!
Sudenaz Ocak
utente Android
A scuola andavo malissimo in matematica, ma grazie a questa applicazione ora vado meglio. Vi sono molto grato per aver creato questa app.
Greenlight Bonnie
utente Android
Knowunity è un applicazione fantastica,considerando che ha degli schemi veramente molto carini e sfiziosi e che ci sono dei quiz,oltre al fatto che questa cosa dell intelligenza artificiale "school gpt" è almeno per me molto utile, perché a differenza di Chatgpt ti da le spiegazioni, ti spiega ciò che non è chiaro! Posso studiare più velocemente tramite gli schemi e che posso pubblicare io stessa gli schemi è una funzione utilissima per gli altri studenti. Knowunity è PERFETTA
Aurora
utente Android
L’app funziona benissimo e puoi trovare qualsiasi tipo di informazione. Non ho l’abbonamento ma la parte gratuita è sufficiente per uno studio approfondito.
Martina
utente iOS
I quiz E LE flashcard SONO COSÌ UTILI E ADORO Knowunity IA. È ANCHE LETTERALMENTE COME CHATGPT MA PIÙ INTELLIGENTE!! MI HA AIUTATO ANCHE COI MIEI PROBLEMI DI MASCARA!! E ANCHE CON LE MIE VERE MATERIE! OVVIO 😍😁😲🤑💗✨🎀😮
Chiara
utente IOS
Questa app è una delle migliori, nient’altro da dire.
Andrea
utente iOS