Il latino ha un sistema di flessione complesso che modifica... Mostra di più
Iscriviti per mostrare il contenutoÈ gratis!
Accesso a tutti i documenti
Migliora i tuoi voti
Unisciti a milioni di studenti
Knowunity AI
Materie
Triangle Congruence and Similarity Theorems
Triangle Properties and Classification
Linear Equations and Graphs
Geometric Angle Relationships
Trigonometric Functions and Identities
Equation Solving Techniques
Circle Geometry Fundamentals
Division Operations and Methods
Basic Differentiation Rules
Exponent and Logarithm Properties
Mostra tutti gli argomenti
Human Organ Systems
Reproductive Cell Cycles
Biological Sciences Subdisciplines
Cellular Energy Metabolism
Autotrophic Energy Processes
Inheritance Patterns and Principles
Biomolecular Structure and Organization
Cell Cycle and Division Mechanics
Cellular Organization and Development
Biological Structural Organization
Mostra tutti gli argomenti
Chemical Sciences and Applications
Atomic Structure and Composition
Molecular Electron Structure Representation
Atomic Electron Behavior
Matter Properties and Water
Mole Concept and Calculations
Gas Laws and Behavior
Periodic Table Organization
Chemical Thermodynamics Fundamentals
Chemical Bond Types and Properties
Mostra tutti gli argomenti
European Renaissance and Enlightenment
European Cultural Movements 800-1920
American Revolution Era 1763-1797
American Civil War 1861-1865
Global Imperial Systems
Mongol and Chinese Dynasties
U.S. Presidents and World Leaders
Historical Sources and Documentation
World Wars Era and Impact
World Religious Systems
Mostra tutti gli argomenti
Classic and Contemporary Novels
Literary Character Analysis
Rhetorical Theory and Practice
Classic Literary Narratives
Reading Analysis and Interpretation
Narrative Structure and Techniques
English Language Components
Influential English-Language Authors
Basic Sentence Structure
Narrative Voice and Perspective
Mostra tutti gli argomenti
402
•
Aggiornato Apr 15, 2026
•
giuseppe versace
@giuseppeversace
Il latino ha un sistema di flessione complesso che modifica... Mostra di più











I verbi latini cambiano forma per indicare chi fa l'azione, quando e come. La flessione verbale si basa su una parte fissa (la radice) più elementi variabili che danno informazioni precise.
Ogni verbo ha tre temi diversi: quello del presente (come ama-), del perfetto (amav-) e del supino (amat-). Il tema del presente si forma unendo radice e vocale tematica.
Esistono quattro coniugazioni che riconosci dall'infinito presente: 1ª , 2ª , 3ª , 4ª . Ogni coniugazione ha le sue regole specifiche per formare i tempi verbali.
💡 Trucco per ricordare: Il tema del presente è come il "cognome" del verbo - resta sempre uguale quando aggiungi suffissi e desinenze!

Il verbo sum (essere) è anomalo perché non segue le regole normali. Ha due funzioni principali: fa da copula nel predicato nominale (Marcus est discipulus) o esprime esistenza come verbo intransitivo.
Al presente: sum, es, est, sumus, estis, sunt. All'imperfetto: eram, eras, erat, eramus, eratis, erant. Devi impararli a memoria perché sono irregolari.
L'indicativo presente delle quattro coniugazioni si forma dal tema del presente più le desinenze personali. Esprime azioni che avvengono ora, che durano nel tempo o che sono sempre vere (come nei proverbi).
💡 Ricorda: Le desinenze attive sono: -o/-m, -s, -t, -mus, -tis, -nt. Quelle passive aggiungono una -r!

Ogni verbo latino ha forme attive (io faccio) e forme passive (qualcosa viene fatto a me). Le desinenze cambiano completamente tra le due forme.
Per l'attivo: amo, amas, amat (1ª), moneo, mones, monet (2ª), lego, legis, legit (3ª), audio, audis, audit (4ª). Nota come cambia la vocale tematica in ogni coniugazione.
I verbi in -io della terza coniugazione sono particolari: hanno alcune forme come la quarta coniugazione (capio, capis) e altre come la terza (capit, capimus). L'infinito è sempre in -ēre, non -īre.
💡 Attenzione: Se vedi -io alla prima persona ma l'infinito è -ēre, è un verbo misto della terza coniugazione, non della quarta!

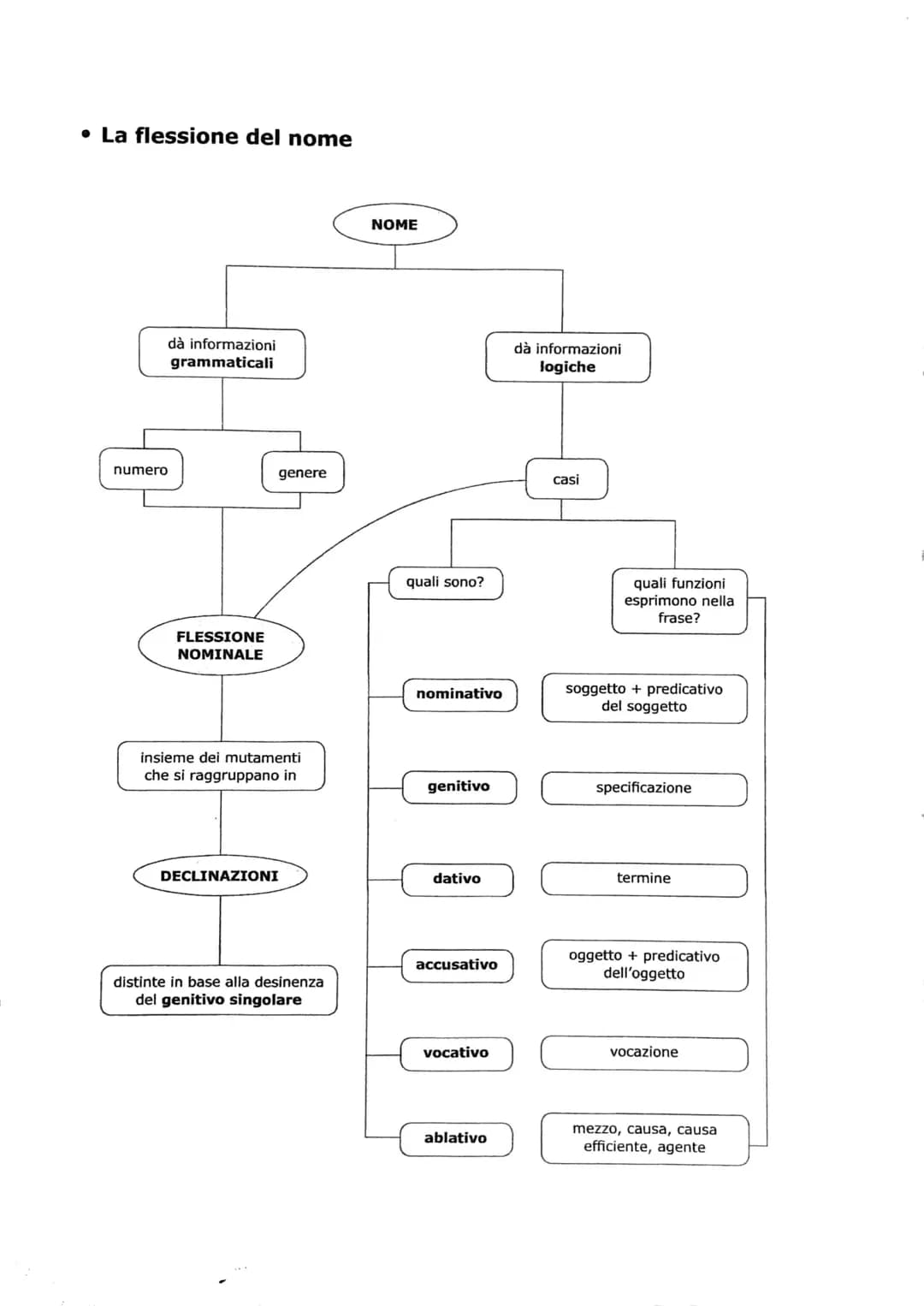
I nomi latini cambiano desinenza per indicare la funzione che hanno nella frase. Questo sistema si chiama flessione nominale e si organizza in cinque declinazioni.
I sei casi esprimono funzioni diverse: nominativo (soggetto), genitivo (complemento di specificazione), dativo (termine), accusativo (oggetto), vocativo (vocazione), ablativo (vari complementi come mezzo e causa).
Le declinazioni si riconoscono dalla desinenza del genitivo singolare. È fondamentale imparare sempre nominativo e genitivo di ogni nome per declinarli correttamente.
💡 Strategia vincente: Impara sempre "rosa, rosae" (non solo "rosa") - il genitivo ti dice subito che è prima declinazione!

La prima declinazione ha il genitivo singolare in -ae e comprende soprattutto nomi femminili. Le desinenze sono: -a, -ae, -ae, -am, -a, -ā al singolare.
Alcune particolarità: pater familias (genitivo fisso), nomi solo plurali come Athenae (Atene), nomi che cambiano significato (copia = abbondanza, copiae = truppe).
Gli aggettivi di prima classe al femminile seguono la prima declinazione. Devono sempre concordare in genere, numero e caso con il nome che accompagnano (clara via, clarae viae).
💡 Trucco: Se l'aggettivo è maschile o neutro, il femminile va sempre in prima declinazione - è una regola fissa!

L'attributo è un aggettivo che si lega direttamente al nome e concorda sempre in genere, numero e caso. L'apposizione è invece un nome che specifica un altro nome.
Il predicativo del soggetto è un aggettivo o nome che completa il senso del predicato riferendosi al soggetto. Va sempre in nominativo e si trova con verbi appellativi, elettivi, estimativi.
Il predicativo dell'oggetto funziona come quello del soggetto ma si riferisce all'oggetto, quindi va in accusativo. Entrambi sono essenziali per completare il senso della frase.
💡 Differenza chiave: Attributo = sempre attaccato al nome; predicativo = legato sia al nome che al verbo!

Le congiunzioni collegano parole o frasi. Quelle principali sono: copulative (et, atque, -que), avversative (sed, autem), disgiuntive (aut, vel), dichiarative (nam, enim).
L'indicativo imperfetto esprime azioni durative nel passato. Si forma dal tema del presente + suffisso -ba- + desinenze personali. Per tutte le coniugazioni: -bam, -bas, -bat, -bamus, -batis, -bant.
Il passivo dell'imperfetto aggiunge le desinenze passive: -bar, -baris, -batur, -bamur, -bamini, -bantur. La formazione è identica per tutte e quattro le coniugazioni.
💡 L'imperfetto è facile: Sempre -ba- + desinenze normali. Non ci sono eccezioni tra le coniugazioni!

La seconda declinazione ha il genitivo singolare in -i e comprende nomi maschili, femminili e neutri. I maschili finiscono in -us o -er/-ir, i neutri in -um.
Nei nomi in -er, la e può rimanere (puer, pueri) o cadere (ager, agri). Devi controllare sempre il genitivo per saperlo. I nomi di piante sono femminili anche se finiscono in -us.
I neutri hanno una particolarità: nominativo, accusativo e vocativo sono sempre uguali sia al singolare che al plurale. Al plurale questi tre casi finiscono sempre in -a.
💡 Regola d'oro dei neutri: Nominativo = accusativo = vocativo, e al plurale sempre in -a!

Il futuro semplice esprime azioni che avverranno. La formazione cambia tra le coniugazioni: prima e seconda usano il suffisso -bi-/-b-, terza e quarta usano -a-/-e-.
Prima e seconda coniugazione: amabo, amabis, amabit / monebo, monebis, monebit. Terza e quarta: legam, leges, leget / audiam, audies, audiet.
Il futuro passivo segue le stesse regole ma con desinenze passive. Attenzione alla seconda persona singolare: -beris per prima e seconda, -eris per terza e quarta.
💡 Memoria visiva: Prima e seconda = suffisso con b (amaBo), terza e quarta = vocali a/e (legAm, audIAm)!

Il complemento di causa si esprime con l'ablativo (causa interna), ob/propter + accusativo (causa esterna), prae + accusativo (causa impediente). Le subordinate causali usano quod/quia/quoniam + indicativo.
Gli aggettivi pronominali si declinano come quelli di prima classe ma hanno genitivo singolare in -ius e dativo in -i per tutti e tre i generi.
Gli aggettivi sostantivati sono aggettivi usati come nomi. Al neutro indicano concetti astratti (verum = il vero), al maschile/femminile indicano persone (pauperes = i poveri).
💡 Riconoscimento rapido: Se un aggettivo non ha un nome vicino, probabilmente è sostantivato!
Il nostro assistente AI è costruito specificamente per le esigenze degli studenti. Sulla base dei milioni di contenuti presenti sulla piattaforma, possiamo fornire agli studenti risposte davvero significative e pertinenti. Ma non si tratta solo di risposte, l'assistente è in grado di guidare gli studenti attraverso le loro sfide quotidiane di studio, con piani di studio personalizzati, quiz o contenuti nella chat e una personalizzazione al 100% basata sulle competenze e sugli sviluppi degli studenti.
È possibile scaricare l'applicazione dal Google Play Store e dall'Apple App Store.
Sì, hai accesso completamente gratuito a tutti i contenuti nell'app e puoi chattare o seguire i Creatori in qualsiasi momento. Sbloccherai nuove funzioni crescendo il tuo numero di follower. Inoltre, offriamo Knowunity Premium, che consente di studiare senza alcun limite!!
App Store
Google Play
L'applicazione è molto facile da usare e ben progettata. Finora ho trovato tutto quello che cercavo e ho potuto imparare molto dalle presentazioni! Utilizzerò sicuramente l'app per i compiti in classe! È molto utile anche come fonte di ispirazione.
Stefano S
utente iOS
Questa applicazione è davvero grande! Ci sono tantissimi appunti e aiuti con lo studio [...]. La mia materia problematica, per esempio, è il francese e l'app ha così tante opzioni per aiutarmi. Grazie a questa app ho migliorato il mio francese. La consiglio a tutti.
Samantha Klich
utente Android
Wow, sono davvero stupita. Ho appena provato l'app perché l'ho vista pubblicizzata molte volte e sono rimasta assolutamente sbalordita. Questa app è L'AIUTO che cercate per la scuola e soprattutto offre tantissime cose, come allenamenti e schede, che a me personalmente sono state MOLTO utili.
Anna
utente iOS
È bellissima questa app, la adoro. È utilissima per lo studio e mi aiuta molto, anzi moltissimo, ma soprattutto mi aiutano molto i quiz, per memorizzare anche quello che non sapevo
Anastasia
utente Android
Fantastica per qualsiasi materia avere gli appunti anche di altre persone è molto utile perchè posso confrontarmi e vedere come migliorarmi. con i quiz riesco ad apprendere al meglio.
Francesca
utente Android
moooolto utile,gli appunti sono belli e funzionanti,schoolGPT da dei consigli formidabili!!
Marianna
utente Android
L'applicazione è semplicemente fantastica! Tutto ciò che devo fare è inserire l'argomento nella barra di ricerca e ottengo la risposta molto velocemente. Non devo guardare 10 video di YouTube per capire qualcosa, quindi risparmio tempo. Consigliatissima!
Sudenaz Ocak
utente Android
A scuola andavo malissimo in matematica, ma grazie a questa applicazione ora vado meglio. Vi sono molto grato per aver creato questa app.
Greenlight Bonnie
utente Android
Knowunity è un applicazione fantastica,considerando che ha degli schemi veramente molto carini e sfiziosi e che ci sono dei quiz,oltre al fatto che questa cosa dell intelligenza artificiale "school gpt" è almeno per me molto utile, perché a differenza di Chatgpt ti da le spiegazioni, ti spiega ciò che non è chiaro! Posso studiare più velocemente tramite gli schemi e che posso pubblicare io stessa gli schemi è una funzione utilissima per gli altri studenti. Knowunity è PERFETTA
Aurora
utente Android
L’app funziona benissimo e puoi trovare qualsiasi tipo di informazione. Non ho l’abbonamento ma la parte gratuita è sufficiente per uno studio approfondito.
Martina
utente iOS
I quiz E LE flashcard SONO COSÌ UTILI E ADORO Knowunity IA. È ANCHE LETTERALMENTE COME CHATGPT MA PIÙ INTELLIGENTE!! MI HA AIUTATO ANCHE COI MIEI PROBLEMI DI MASCARA!! E ANCHE CON LE MIE VERE MATERIE! OVVIO 😍😁😲🤑💗✨🎀😮
Chiara
utente IOS
Questa app è una delle migliori, nient’altro da dire.
Andrea
utente iOS
L'applicazione è molto facile da usare e ben progettata. Finora ho trovato tutto quello che cercavo e ho potuto imparare molto dalle presentazioni! Utilizzerò sicuramente l'app per i compiti in classe! È molto utile anche come fonte di ispirazione.
Stefano S
utente iOS
Questa applicazione è davvero grande! Ci sono tantissimi appunti e aiuti con lo studio [...]. La mia materia problematica, per esempio, è il francese e l'app ha così tante opzioni per aiutarmi. Grazie a questa app ho migliorato il mio francese. La consiglio a tutti.
Samantha Klich
utente Android
Wow, sono davvero stupita. Ho appena provato l'app perché l'ho vista pubblicizzata molte volte e sono rimasta assolutamente sbalordita. Questa app è L'AIUTO che cercate per la scuola e soprattutto offre tantissime cose, come allenamenti e schede, che a me personalmente sono state MOLTO utili.
Anna
utente iOS
È bellissima questa app, la adoro. È utilissima per lo studio e mi aiuta molto, anzi moltissimo, ma soprattutto mi aiutano molto i quiz, per memorizzare anche quello che non sapevo
Anastasia
utente Android
Fantastica per qualsiasi materia avere gli appunti anche di altre persone è molto utile perchè posso confrontarmi e vedere come migliorarmi. con i quiz riesco ad apprendere al meglio.
Francesca
utente Android
moooolto utile,gli appunti sono belli e funzionanti,schoolGPT da dei consigli formidabili!!
Marianna
utente Android
L'applicazione è semplicemente fantastica! Tutto ciò che devo fare è inserire l'argomento nella barra di ricerca e ottengo la risposta molto velocemente. Non devo guardare 10 video di YouTube per capire qualcosa, quindi risparmio tempo. Consigliatissima!
Sudenaz Ocak
utente Android
A scuola andavo malissimo in matematica, ma grazie a questa applicazione ora vado meglio. Vi sono molto grato per aver creato questa app.
Greenlight Bonnie
utente Android
Knowunity è un applicazione fantastica,considerando che ha degli schemi veramente molto carini e sfiziosi e che ci sono dei quiz,oltre al fatto che questa cosa dell intelligenza artificiale "school gpt" è almeno per me molto utile, perché a differenza di Chatgpt ti da le spiegazioni, ti spiega ciò che non è chiaro! Posso studiare più velocemente tramite gli schemi e che posso pubblicare io stessa gli schemi è una funzione utilissima per gli altri studenti. Knowunity è PERFETTA
Aurora
utente Android
L’app funziona benissimo e puoi trovare qualsiasi tipo di informazione. Non ho l’abbonamento ma la parte gratuita è sufficiente per uno studio approfondito.
Martina
utente iOS
I quiz E LE flashcard SONO COSÌ UTILI E ADORO Knowunity IA. È ANCHE LETTERALMENTE COME CHATGPT MA PIÙ INTELLIGENTE!! MI HA AIUTATO ANCHE COI MIEI PROBLEMI DI MASCARA!! E ANCHE CON LE MIE VERE MATERIE! OVVIO 😍😁😲🤑💗✨🎀😮
Chiara
utente IOS
Questa app è una delle migliori, nient’altro da dire.
Andrea
utente iOS
giuseppe versace
@giuseppeversace
Il latino ha un sistema di flessione complesso che modifica verbi e nomi per esprimere diverse informazioni grammaticali. Capirai come funzionano le coniugazioni verbali e le declinazioni nominali, due pilastri fondamentali per leggere e tradurre il latino correttamente.

Accesso a tutti i documenti
Migliora i tuoi voti
Unisciti a milioni di studenti
I verbi latini cambiano forma per indicare chi fa l'azione, quando e come. La flessione verbale si basa su una parte fissa (la radice) più elementi variabili che danno informazioni precise.
Ogni verbo ha tre temi diversi: quello del presente (come ama-), del perfetto (amav-) e del supino (amat-). Il tema del presente si forma unendo radice e vocale tematica.
Esistono quattro coniugazioni che riconosci dall'infinito presente: 1ª , 2ª , 3ª , 4ª . Ogni coniugazione ha le sue regole specifiche per formare i tempi verbali.
💡 Trucco per ricordare: Il tema del presente è come il "cognome" del verbo - resta sempre uguale quando aggiungi suffissi e desinenze!

Accesso a tutti i documenti
Migliora i tuoi voti
Unisciti a milioni di studenti
Il verbo sum (essere) è anomalo perché non segue le regole normali. Ha due funzioni principali: fa da copula nel predicato nominale (Marcus est discipulus) o esprime esistenza come verbo intransitivo.
Al presente: sum, es, est, sumus, estis, sunt. All'imperfetto: eram, eras, erat, eramus, eratis, erant. Devi impararli a memoria perché sono irregolari.
L'indicativo presente delle quattro coniugazioni si forma dal tema del presente più le desinenze personali. Esprime azioni che avvengono ora, che durano nel tempo o che sono sempre vere (come nei proverbi).
💡 Ricorda: Le desinenze attive sono: -o/-m, -s, -t, -mus, -tis, -nt. Quelle passive aggiungono una -r!

Accesso a tutti i documenti
Migliora i tuoi voti
Unisciti a milioni di studenti
Ogni verbo latino ha forme attive (io faccio) e forme passive (qualcosa viene fatto a me). Le desinenze cambiano completamente tra le due forme.
Per l'attivo: amo, amas, amat (1ª), moneo, mones, monet (2ª), lego, legis, legit (3ª), audio, audis, audit (4ª). Nota come cambia la vocale tematica in ogni coniugazione.
I verbi in -io della terza coniugazione sono particolari: hanno alcune forme come la quarta coniugazione (capio, capis) e altre come la terza (capit, capimus). L'infinito è sempre in -ēre, non -īre.
💡 Attenzione: Se vedi -io alla prima persona ma l'infinito è -ēre, è un verbo misto della terza coniugazione, non della quarta!

Accesso a tutti i documenti
Migliora i tuoi voti
Unisciti a milioni di studenti
I nomi latini cambiano desinenza per indicare la funzione che hanno nella frase. Questo sistema si chiama flessione nominale e si organizza in cinque declinazioni.
I sei casi esprimono funzioni diverse: nominativo (soggetto), genitivo (complemento di specificazione), dativo (termine), accusativo (oggetto), vocativo (vocazione), ablativo (vari complementi come mezzo e causa).
Le declinazioni si riconoscono dalla desinenza del genitivo singolare. È fondamentale imparare sempre nominativo e genitivo di ogni nome per declinarli correttamente.
💡 Strategia vincente: Impara sempre "rosa, rosae" (non solo "rosa") - il genitivo ti dice subito che è prima declinazione!

Accesso a tutti i documenti
Migliora i tuoi voti
Unisciti a milioni di studenti
La prima declinazione ha il genitivo singolare in -ae e comprende soprattutto nomi femminili. Le desinenze sono: -a, -ae, -ae, -am, -a, -ā al singolare.
Alcune particolarità: pater familias (genitivo fisso), nomi solo plurali come Athenae (Atene), nomi che cambiano significato (copia = abbondanza, copiae = truppe).
Gli aggettivi di prima classe al femminile seguono la prima declinazione. Devono sempre concordare in genere, numero e caso con il nome che accompagnano (clara via, clarae viae).
💡 Trucco: Se l'aggettivo è maschile o neutro, il femminile va sempre in prima declinazione - è una regola fissa!

Accesso a tutti i documenti
Migliora i tuoi voti
Unisciti a milioni di studenti
L'attributo è un aggettivo che si lega direttamente al nome e concorda sempre in genere, numero e caso. L'apposizione è invece un nome che specifica un altro nome.
Il predicativo del soggetto è un aggettivo o nome che completa il senso del predicato riferendosi al soggetto. Va sempre in nominativo e si trova con verbi appellativi, elettivi, estimativi.
Il predicativo dell'oggetto funziona come quello del soggetto ma si riferisce all'oggetto, quindi va in accusativo. Entrambi sono essenziali per completare il senso della frase.
💡 Differenza chiave: Attributo = sempre attaccato al nome; predicativo = legato sia al nome che al verbo!

Accesso a tutti i documenti
Migliora i tuoi voti
Unisciti a milioni di studenti
Le congiunzioni collegano parole o frasi. Quelle principali sono: copulative (et, atque, -que), avversative (sed, autem), disgiuntive (aut, vel), dichiarative (nam, enim).
L'indicativo imperfetto esprime azioni durative nel passato. Si forma dal tema del presente + suffisso -ba- + desinenze personali. Per tutte le coniugazioni: -bam, -bas, -bat, -bamus, -batis, -bant.
Il passivo dell'imperfetto aggiunge le desinenze passive: -bar, -baris, -batur, -bamur, -bamini, -bantur. La formazione è identica per tutte e quattro le coniugazioni.
💡 L'imperfetto è facile: Sempre -ba- + desinenze normali. Non ci sono eccezioni tra le coniugazioni!

Accesso a tutti i documenti
Migliora i tuoi voti
Unisciti a milioni di studenti
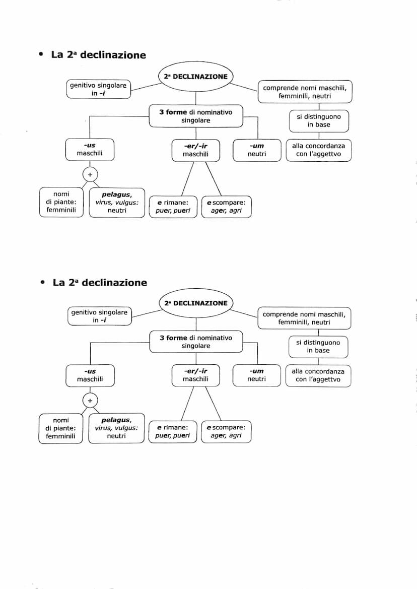
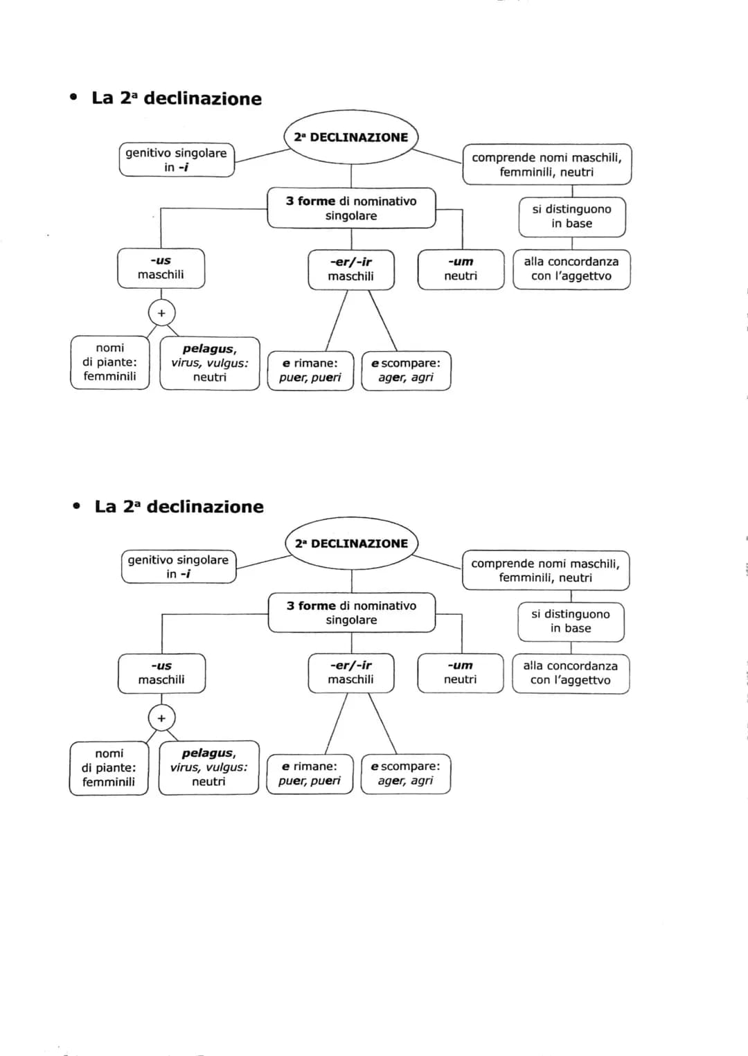
La seconda declinazione ha il genitivo singolare in -i e comprende nomi maschili, femminili e neutri. I maschili finiscono in -us o -er/-ir, i neutri in -um.
Nei nomi in -er, la e può rimanere (puer, pueri) o cadere (ager, agri). Devi controllare sempre il genitivo per saperlo. I nomi di piante sono femminili anche se finiscono in -us.
I neutri hanno una particolarità: nominativo, accusativo e vocativo sono sempre uguali sia al singolare che al plurale. Al plurale questi tre casi finiscono sempre in -a.
💡 Regola d'oro dei neutri: Nominativo = accusativo = vocativo, e al plurale sempre in -a!

Accesso a tutti i documenti
Migliora i tuoi voti
Unisciti a milioni di studenti
Il futuro semplice esprime azioni che avverranno. La formazione cambia tra le coniugazioni: prima e seconda usano il suffisso -bi-/-b-, terza e quarta usano -a-/-e-.
Prima e seconda coniugazione: amabo, amabis, amabit / monebo, monebis, monebit. Terza e quarta: legam, leges, leget / audiam, audies, audiet.
Il futuro passivo segue le stesse regole ma con desinenze passive. Attenzione alla seconda persona singolare: -beris per prima e seconda, -eris per terza e quarta.
💡 Memoria visiva: Prima e seconda = suffisso con b (amaBo), terza e quarta = vocali a/e (legAm, audIAm)!

Accesso a tutti i documenti
Migliora i tuoi voti
Unisciti a milioni di studenti
Il complemento di causa si esprime con l'ablativo (causa interna), ob/propter + accusativo (causa esterna), prae + accusativo (causa impediente). Le subordinate causali usano quod/quia/quoniam + indicativo.
Gli aggettivi pronominali si declinano come quelli di prima classe ma hanno genitivo singolare in -ius e dativo in -i per tutti e tre i generi.
Gli aggettivi sostantivati sono aggettivi usati come nomi. Al neutro indicano concetti astratti (verum = il vero), al maschile/femminile indicano persone (pauperes = i poveri).
💡 Riconoscimento rapido: Se un aggettivo non ha un nome vicino, probabilmente è sostantivato!
Il nostro assistente AI è costruito specificamente per le esigenze degli studenti. Sulla base dei milioni di contenuti presenti sulla piattaforma, possiamo fornire agli studenti risposte davvero significative e pertinenti. Ma non si tratta solo di risposte, l'assistente è in grado di guidare gli studenti attraverso le loro sfide quotidiane di studio, con piani di studio personalizzati, quiz o contenuti nella chat e una personalizzazione al 100% basata sulle competenze e sugli sviluppi degli studenti.
È possibile scaricare l'applicazione dal Google Play Store e dall'Apple App Store.
Sì, hai accesso completamente gratuito a tutti i contenuti nell'app e puoi chattare o seguire i Creatori in qualsiasi momento. Sbloccherai nuove funzioni crescendo il tuo numero di follower. Inoltre, offriamo Knowunity Premium, che consente di studiare senza alcun limite!!
3
Strumenti Intelligenti NUOVO
Trasforma questi appunti in: ✓ 50+ Domande di Pratica ✓ Flashcard Interattive ✓ Simulazione d'esame completa ✓ Schemi per Saggi
App Store
Google Play
L'applicazione è molto facile da usare e ben progettata. Finora ho trovato tutto quello che cercavo e ho potuto imparare molto dalle presentazioni! Utilizzerò sicuramente l'app per i compiti in classe! È molto utile anche come fonte di ispirazione.
Stefano S
utente iOS
Questa applicazione è davvero grande! Ci sono tantissimi appunti e aiuti con lo studio [...]. La mia materia problematica, per esempio, è il francese e l'app ha così tante opzioni per aiutarmi. Grazie a questa app ho migliorato il mio francese. La consiglio a tutti.
Samantha Klich
utente Android
Wow, sono davvero stupita. Ho appena provato l'app perché l'ho vista pubblicizzata molte volte e sono rimasta assolutamente sbalordita. Questa app è L'AIUTO che cercate per la scuola e soprattutto offre tantissime cose, come allenamenti e schede, che a me personalmente sono state MOLTO utili.
Anna
utente iOS
È bellissima questa app, la adoro. È utilissima per lo studio e mi aiuta molto, anzi moltissimo, ma soprattutto mi aiutano molto i quiz, per memorizzare anche quello che non sapevo
Anastasia
utente Android
Fantastica per qualsiasi materia avere gli appunti anche di altre persone è molto utile perchè posso confrontarmi e vedere come migliorarmi. con i quiz riesco ad apprendere al meglio.
Francesca
utente Android
moooolto utile,gli appunti sono belli e funzionanti,schoolGPT da dei consigli formidabili!!
Marianna
utente Android
L'applicazione è semplicemente fantastica! Tutto ciò che devo fare è inserire l'argomento nella barra di ricerca e ottengo la risposta molto velocemente. Non devo guardare 10 video di YouTube per capire qualcosa, quindi risparmio tempo. Consigliatissima!
Sudenaz Ocak
utente Android
A scuola andavo malissimo in matematica, ma grazie a questa applicazione ora vado meglio. Vi sono molto grato per aver creato questa app.
Greenlight Bonnie
utente Android
Knowunity è un applicazione fantastica,considerando che ha degli schemi veramente molto carini e sfiziosi e che ci sono dei quiz,oltre al fatto che questa cosa dell intelligenza artificiale "school gpt" è almeno per me molto utile, perché a differenza di Chatgpt ti da le spiegazioni, ti spiega ciò che non è chiaro! Posso studiare più velocemente tramite gli schemi e che posso pubblicare io stessa gli schemi è una funzione utilissima per gli altri studenti. Knowunity è PERFETTA
Aurora
utente Android
L’app funziona benissimo e puoi trovare qualsiasi tipo di informazione. Non ho l’abbonamento ma la parte gratuita è sufficiente per uno studio approfondito.
Martina
utente iOS
I quiz E LE flashcard SONO COSÌ UTILI E ADORO Knowunity IA. È ANCHE LETTERALMENTE COME CHATGPT MA PIÙ INTELLIGENTE!! MI HA AIUTATO ANCHE COI MIEI PROBLEMI DI MASCARA!! E ANCHE CON LE MIE VERE MATERIE! OVVIO 😍😁😲🤑💗✨🎀😮
Chiara
utente IOS
Questa app è una delle migliori, nient’altro da dire.
Andrea
utente iOS
L'applicazione è molto facile da usare e ben progettata. Finora ho trovato tutto quello che cercavo e ho potuto imparare molto dalle presentazioni! Utilizzerò sicuramente l'app per i compiti in classe! È molto utile anche come fonte di ispirazione.
Stefano S
utente iOS
Questa applicazione è davvero grande! Ci sono tantissimi appunti e aiuti con lo studio [...]. La mia materia problematica, per esempio, è il francese e l'app ha così tante opzioni per aiutarmi. Grazie a questa app ho migliorato il mio francese. La consiglio a tutti.
Samantha Klich
utente Android
Wow, sono davvero stupita. Ho appena provato l'app perché l'ho vista pubblicizzata molte volte e sono rimasta assolutamente sbalordita. Questa app è L'AIUTO che cercate per la scuola e soprattutto offre tantissime cose, come allenamenti e schede, che a me personalmente sono state MOLTO utili.
Anna
utente iOS
È bellissima questa app, la adoro. È utilissima per lo studio e mi aiuta molto, anzi moltissimo, ma soprattutto mi aiutano molto i quiz, per memorizzare anche quello che non sapevo
Anastasia
utente Android
Fantastica per qualsiasi materia avere gli appunti anche di altre persone è molto utile perchè posso confrontarmi e vedere come migliorarmi. con i quiz riesco ad apprendere al meglio.
Francesca
utente Android
moooolto utile,gli appunti sono belli e funzionanti,schoolGPT da dei consigli formidabili!!
Marianna
utente Android
L'applicazione è semplicemente fantastica! Tutto ciò che devo fare è inserire l'argomento nella barra di ricerca e ottengo la risposta molto velocemente. Non devo guardare 10 video di YouTube per capire qualcosa, quindi risparmio tempo. Consigliatissima!
Sudenaz Ocak
utente Android
A scuola andavo malissimo in matematica, ma grazie a questa applicazione ora vado meglio. Vi sono molto grato per aver creato questa app.
Greenlight Bonnie
utente Android
Knowunity è un applicazione fantastica,considerando che ha degli schemi veramente molto carini e sfiziosi e che ci sono dei quiz,oltre al fatto che questa cosa dell intelligenza artificiale "school gpt" è almeno per me molto utile, perché a differenza di Chatgpt ti da le spiegazioni, ti spiega ciò che non è chiaro! Posso studiare più velocemente tramite gli schemi e che posso pubblicare io stessa gli schemi è una funzione utilissima per gli altri studenti. Knowunity è PERFETTA
Aurora
utente Android
L’app funziona benissimo e puoi trovare qualsiasi tipo di informazione. Non ho l’abbonamento ma la parte gratuita è sufficiente per uno studio approfondito.
Martina
utente iOS
I quiz E LE flashcard SONO COSÌ UTILI E ADORO Knowunity IA. È ANCHE LETTERALMENTE COME CHATGPT MA PIÙ INTELLIGENTE!! MI HA AIUTATO ANCHE COI MIEI PROBLEMI DI MASCARA!! E ANCHE CON LE MIE VERE MATERIE! OVVIO 😍😁😲🤑💗✨🎀😮
Chiara
utente IOS
Questa app è una delle migliori, nient’altro da dire.
Andrea
utente iOS