Gli amplificatori operazionali sono come i "coltellini svizzeri" dell'elettronica: piccoli... Mostra di più
Iscriviti per mostrare il contenutoÈ gratis!
Accesso a tutti i documenti
Migliora i tuoi voti
Unisciti a milioni di studenti
Knowunity AI
Materie
Triangle Congruence and Similarity Theorems
Triangle Properties and Classification
Linear Equations and Graphs
Geometric Angle Relationships
Trigonometric Functions and Identities
Equation Solving Techniques
Circle Geometry Fundamentals
Division Operations and Methods
Basic Differentiation Rules
Exponent and Logarithm Properties
Mostra tutti gli argomenti
Human Organ Systems
Reproductive Cell Cycles
Biological Sciences Subdisciplines
Cellular Energy Metabolism
Autotrophic Energy Processes
Inheritance Patterns and Principles
Biomolecular Structure and Organization
Cell Cycle and Division Mechanics
Cellular Organization and Development
Biological Structural Organization
Mostra tutti gli argomenti
Chemical Sciences and Applications
Atomic Structure and Composition
Molecular Electron Structure Representation
Atomic Electron Behavior
Matter Properties and Water
Mole Concept and Calculations
Gas Laws and Behavior
Periodic Table Organization
Chemical Thermodynamics Fundamentals
Chemical Bond Types and Properties
Mostra tutti gli argomenti
European Renaissance and Enlightenment
European Cultural Movements 800-1920
American Revolution Era 1763-1797
American Civil War 1861-1865
Global Imperial Systems
Mongol and Chinese Dynasties
U.S. Presidents and World Leaders
Historical Sources and Documentation
World Wars Era and Impact
World Religious Systems
Mostra tutti gli argomenti
Classic and Contemporary Novels
Literary Character Analysis
Rhetorical Theory and Practice
Classic Literary Narratives
Reading Analysis and Interpretation
Narrative Structure and Techniques
English Language Components
Influential English-Language Authors
Basic Sentence Structure
Narrative Voice and Perspective
Mostra tutti gli argomenti
1,501
•
Aggiornato Mar 13, 2026
•
ciao
@ciao4321
Gli amplificatori operazionali sono come i "coltellini svizzeri" dell'elettronica: piccoli... Mostra di più











Pensa all'amplificatore operazionale come a una piccola calcolatrice per segnali elettrici. Non fa calcoli con i numeri, ma può sommare tensioni, amplificare segnali o confrontare livelli di tensione - tutto con l'aggiunta di poche resistenze o condensatori!
Il nome deriva proprio dalle operazioni che riesce a fare: somma, amplificazione, comparazione. È un circuito attivo, il che significa che può aumentare la potenza di un segnale senza cambiarne la forma - come alzare il volume della musica mantenendo la qualità.
L'A.O. è realizzato come circuito integrato (un chip) che può contenere da 1 a 4 amplificatori. Il più famoso è l'UA741, quello che probabilmente userai nei laboratori. Ha 5 pin principali: due ingressi , un'uscita e due alimentazioni.
💡 Ricorda: L'ingresso con il "+" mantiene la fase del segnale, quello con il "-" la inverte di 180°!

Ogni pin dell'UA741 ha il suo ruolo specifico. L'ingresso non invertente (+) mantiene il segnale uguale in uscita, mentre l'ingresso invertente (-) lo ribalta completamente - come guardare una foto allo specchio!
La cosa fondamentale è l'alimentazione duale: hai bisogno sia di +Vcc che di -Vcc, tipicamente tra ±5V e ±20V. Questo permette all'op-amp di gestire segnali sia positivi che negativi.
Attenzione alle tensioni di saturazione (±Vsat): l'uscita non può mai raggiungere esattamente i valori di alimentazione, ma si ferma qualche volt prima. È come un'auto che non può raggiungere la velocità massima del tachimetro!
💡 Tip pratico: Se vedi un op-amp senza alimentazione specificata nei circuiti, si intende sempre alimentazione duale.

Le caratteristiche che rendono speciale l'op-amp sono come i suoi "super poteri": impedenza di ingresso elevata (assorbe pochissima corrente), impedenza di uscita bassa (riesce a pilotare carichi pesanti) e banda passante ampia.
Il circuito equivalente è semplice ma fondamentale: hai la resistenza di ingresso Ri, l'amplificazione differenziale Ad e la resistenza di uscita Ru. È come avere una lente d'ingrandimento (Ad) con un filtro d'ingresso (Ri) e un'uscita robusta (Ru bassa).
La caratteristica di trasferimento mostra il comportamento: nella zona lineare l'op-amp amplifica proporzionalmente, mentre alle estremità va in saturazione. L'op-amp ideale avrebbe una linea verticale, quello reale ha una pendenza ripida ma non infinita.
💡 Concetto chiave: La zona lineare è dove l'op-amp è più utile - qui puoi controllare precisamente l'amplificazione!

Un op-amp reale ha un'amplificazione ad anello aperto enorme (10⁵-10⁶), equivalente a oltre 100 dB di guadagno. È come avere un megafono incredibilmente potente, ma difficile da controllare senza feedback!
La resistenza di ingresso è altissima (almeno 1MΩ) - significa che l'op-amp "non disturba" il circuito che sta misurando. La resistenza di uscita è bassissima (pochi ohm), quindi può pilotare carichi pesanti senza problemi.
Il GWB è il compromesso fondamentale: più amplifikhi, minore è la banda passante. È come lo zoom di una fotocamera: più ingrandisci, più l'immagine può diventare sfocata ad alte frequenze.
Il grafico del guadagno mostra come alle basse frequenze hai il guadagno massimo, ma aumentando la frequenza il guadagno diminuisce - è la natura fisica del dispositivo!
💡 Regola pratica: Più guadagno vuoi, minore sarà la frequenza massima utilizzabile.

Lo Slew Rate è come la "velocità massima" dell'op-amp nel cambiare la tensione di uscita. Con segnali piccoli tutto va bene, ma con ampiezze elevate i fronti dell'onda quadra diventano obliqui invece che verticali!
Nei segnali sinusoidali, questa limitazione crea distorsione triangolare quando superi certe frequenze e ampiezze. È come cercare di disegnare una curva perfetta andando troppo veloce - viene sgangherata!
Per usare l'op-amp nella zona lineare serve la retroazione negativa: colleghi l'uscita all'ingresso invertente tramite resistenze. Questo "addolcisce" il comportamento selvaggio dell'amplificazione infinita, rendendola controllabile.
La linearità funziona solo se l'ampiezza d'ingresso resta sotto un valore limite - altrimenti l'uscita va in saturazione e perdi il controllo del segnale.
💡 Trucco: La retroazione negativa trasforma un "mostro" incontrollabile in uno strumento di precisione!

Il cortocircuito virtuale (CCV) è il concetto magico degli op-amp: con retroazione negativa, V+ = V- sempre! Non c'è corrente fisica, ma elettricamente è come se i due ingressi fossero collegati.
Questo principio è la chiave di tutte le analisi: se hai retroazione negativa e non sei in saturazione, puoi sempre supporre che Vd = 0 e che le correnti d'ingresso siano nulle .
L'amplificazione di tensione si calcola come Av = Vout/Vin. Quando la esprimi in decibel (dB), ottieni il guadagno: Gv = 20Log. I decibel sono comodi perché trasformano le moltiplicazioni in somme!
Il bello degli op-amp è che il guadagno finale dipende solo dalle resistenze esterne, non dalle caratteristiche del chip. Questo significa precisione e ripetibilità nei tuoi progetti.
💡 Insight fondamentale: Il cortocircuito virtuale è la "regola d'oro" per analizzare qualsiasi circuito con op-amp!

L'amplificatore non invertente è la configurazione più "gentile": il segnale d'ingresso va direttamente al pin +, e la retroazione collega l'uscita al pin - tramite un partitore resistivo (R1 e R2).
La formula del guadagno è semplicissima: Av = 1 + R2/R1. Nota che è sempre maggiore di 1 - non puoi mai attenuare, solo amplificare! Il segnale di uscita è in fase con quello d'ingresso.
I vantaggi sono notevoli: corrente d'ingresso nulla (alta impedenza d'ingresso), guadagno dipendente solo dai resistori , e grande stabilità. È perfetto quando devi amplificare segnali delicati.
Scegli R2 nell'ordine delle decine/centinaia di kΩ per non sovraccaricare l'uscita dell'op-amp. Troppo bassa e l'op-amp "fatica" a pilotare il carico!
💡 Vantaggio chiave: Impedenza d'ingresso infinita - non "disturba" mai il circuito che stai misurando!

L'amplificatore invertente è più "aggressivo": il segnale entra tramite R1 nel pin -, mentre il pin + va a massa. La retroazione avviene sempre tramite R2, ma ora l'ingresso "vede" una resistenza finita.
Il guadagno è Av = -R2/R1 (nota il segno meno!). L'uscita è sfasata di 180° rispetto all'ingresso - come un'immagine allo specchio. Puoi anche attenuare se R2 < R1.
La resistenza d'ingresso è proprio R1, quindi scegliila nell'ordine delle decine di kΩ per non caricare troppo il generatore. R2 si trova in parallelo al carico, cosa da considerare nel dimensionamento.
Attenzione al valore massimo della tensione d'ingresso: se amplifichi troppo, l'uscita va in saturazione e il segnale si distorce. Calcola sempre: |Vin_max| = Vsat/|Av|.
💡 Trade-off: Guadagno più flessibile (anche <1), ma impedenza d'ingresso più bassa rispetto al non invertente.

Gli op-amp si dividono in due grandi famiglie: circuiti lineari e non lineari. La differenza sta nella zona di funzionamento: zona lineare vs. saturazione.
I circuiti lineari sfruttano la retroazione negativa per restare nella zona lineare: amplificatori (invertenti e non), sommatori, inseguitori di tensione (buffer), convertitori corrente-tensione, integratori e derivatori. Qui il segnale mantiene la sua forma, cambia solo l'ampiezza.
I circuiti non lineari sfruttano deliberatamente la saturazione: comparatori, trigger di Schmitt, limitatori, raddrizzatori di precisione. L'uscita "salta" tra +Vsat e -Vsat a seconda delle condizioni d'ingresso.
La scelta dipende dalla tua applicazione: vuoi amplificare fedelmente un segnale (lineare) o prendere decisioni logiche basate su soglie (non lineare)?
💡 Strategia: Prima decidi se ti serve elaborazione lineare o logica, poi scegli la configurazione!

Il nostro assistente AI è costruito specificamente per le esigenze degli studenti. Sulla base dei milioni di contenuti presenti sulla piattaforma, possiamo fornire agli studenti risposte davvero significative e pertinenti. Ma non si tratta solo di risposte, l'assistente è in grado di guidare gli studenti attraverso le loro sfide quotidiane di studio, con piani di studio personalizzati, quiz o contenuti nella chat e una personalizzazione al 100% basata sulle competenze e sugli sviluppi degli studenti.
È possibile scaricare l'applicazione dal Google Play Store e dall'Apple App Store.
Sì, hai accesso completamente gratuito a tutti i contenuti nell'app e puoi chattare o seguire i Creatori in qualsiasi momento. Sbloccherai nuove funzioni crescendo il tuo numero di follower. Inoltre, offriamo Knowunity Premium, che consente di studiare senza alcun limite!!
App Store
Google Play
L'applicazione è molto facile da usare e ben progettata. Finora ho trovato tutto quello che cercavo e ho potuto imparare molto dalle presentazioni! Utilizzerò sicuramente l'app per i compiti in classe! È molto utile anche come fonte di ispirazione.
Stefano S
utente iOS
Questa applicazione è davvero grande! Ci sono tantissimi appunti e aiuti con lo studio [...]. La mia materia problematica, per esempio, è il francese e l'app ha così tante opzioni per aiutarmi. Grazie a questa app ho migliorato il mio francese. La consiglio a tutti.
Samantha Klich
utente Android
Wow, sono davvero stupita. Ho appena provato l'app perché l'ho vista pubblicizzata molte volte e sono rimasta assolutamente sbalordita. Questa app è L'AIUTO che cercate per la scuola e soprattutto offre tantissime cose, come allenamenti e schede, che a me personalmente sono state MOLTO utili.
Anna
utente iOS
È bellissima questa app, la adoro. È utilissima per lo studio e mi aiuta molto, anzi moltissimo, ma soprattutto mi aiutano molto i quiz, per memorizzare anche quello che non sapevo
Anastasia
utente Android
Fantastica per qualsiasi materia avere gli appunti anche di altre persone è molto utile perchè posso confrontarmi e vedere come migliorarmi. con i quiz riesco ad apprendere al meglio.
Francesca
utente Android
moooolto utile,gli appunti sono belli e funzionanti,schoolGPT da dei consigli formidabili!!
Marianna
utente Android
L'applicazione è semplicemente fantastica! Tutto ciò che devo fare è inserire l'argomento nella barra di ricerca e ottengo la risposta molto velocemente. Non devo guardare 10 video di YouTube per capire qualcosa, quindi risparmio tempo. Consigliatissima!
Sudenaz Ocak
utente Android
A scuola andavo malissimo in matematica, ma grazie a questa applicazione ora vado meglio. Vi sono molto grato per aver creato questa app.
Greenlight Bonnie
utente Android
Knowunity è un applicazione fantastica,considerando che ha degli schemi veramente molto carini e sfiziosi e che ci sono dei quiz,oltre al fatto che questa cosa dell intelligenza artificiale "school gpt" è almeno per me molto utile, perché a differenza di Chatgpt ti da le spiegazioni, ti spiega ciò che non è chiaro! Posso studiare più velocemente tramite gli schemi e che posso pubblicare io stessa gli schemi è una funzione utilissima per gli altri studenti. Knowunity è PERFETTA
Aurora
utente Android
L’app funziona benissimo e puoi trovare qualsiasi tipo di informazione. Non ho l’abbonamento ma la parte gratuita è sufficiente per uno studio approfondito.
Martina
utente iOS
I quiz E LE flashcard SONO COSÌ UTILI E ADORO Knowunity IA. È ANCHE LETTERALMENTE COME CHATGPT MA PIÙ INTELLIGENTE!! MI HA AIUTATO ANCHE COI MIEI PROBLEMI DI MASCARA!! E ANCHE CON LE MIE VERE MATERIE! OVVIO 😍😁😲🤑💗✨🎀😮
Chiara
utente IOS
Questa app è una delle migliori, nient’altro da dire.
Andrea
utente iOS
L'applicazione è molto facile da usare e ben progettata. Finora ho trovato tutto quello che cercavo e ho potuto imparare molto dalle presentazioni! Utilizzerò sicuramente l'app per i compiti in classe! È molto utile anche come fonte di ispirazione.
Stefano S
utente iOS
Questa applicazione è davvero grande! Ci sono tantissimi appunti e aiuti con lo studio [...]. La mia materia problematica, per esempio, è il francese e l'app ha così tante opzioni per aiutarmi. Grazie a questa app ho migliorato il mio francese. La consiglio a tutti.
Samantha Klich
utente Android
Wow, sono davvero stupita. Ho appena provato l'app perché l'ho vista pubblicizzata molte volte e sono rimasta assolutamente sbalordita. Questa app è L'AIUTO che cercate per la scuola e soprattutto offre tantissime cose, come allenamenti e schede, che a me personalmente sono state MOLTO utili.
Anna
utente iOS
È bellissima questa app, la adoro. È utilissima per lo studio e mi aiuta molto, anzi moltissimo, ma soprattutto mi aiutano molto i quiz, per memorizzare anche quello che non sapevo
Anastasia
utente Android
Fantastica per qualsiasi materia avere gli appunti anche di altre persone è molto utile perchè posso confrontarmi e vedere come migliorarmi. con i quiz riesco ad apprendere al meglio.
Francesca
utente Android
moooolto utile,gli appunti sono belli e funzionanti,schoolGPT da dei consigli formidabili!!
Marianna
utente Android
L'applicazione è semplicemente fantastica! Tutto ciò che devo fare è inserire l'argomento nella barra di ricerca e ottengo la risposta molto velocemente. Non devo guardare 10 video di YouTube per capire qualcosa, quindi risparmio tempo. Consigliatissima!
Sudenaz Ocak
utente Android
A scuola andavo malissimo in matematica, ma grazie a questa applicazione ora vado meglio. Vi sono molto grato per aver creato questa app.
Greenlight Bonnie
utente Android
Knowunity è un applicazione fantastica,considerando che ha degli schemi veramente molto carini e sfiziosi e che ci sono dei quiz,oltre al fatto che questa cosa dell intelligenza artificiale "school gpt" è almeno per me molto utile, perché a differenza di Chatgpt ti da le spiegazioni, ti spiega ciò che non è chiaro! Posso studiare più velocemente tramite gli schemi e che posso pubblicare io stessa gli schemi è una funzione utilissima per gli altri studenti. Knowunity è PERFETTA
Aurora
utente Android
L’app funziona benissimo e puoi trovare qualsiasi tipo di informazione. Non ho l’abbonamento ma la parte gratuita è sufficiente per uno studio approfondito.
Martina
utente iOS
I quiz E LE flashcard SONO COSÌ UTILI E ADORO Knowunity IA. È ANCHE LETTERALMENTE COME CHATGPT MA PIÙ INTELLIGENTE!! MI HA AIUTATO ANCHE COI MIEI PROBLEMI DI MASCARA!! E ANCHE CON LE MIE VERE MATERIE! OVVIO 😍😁😲🤑💗✨🎀😮
Chiara
utente IOS
Questa app è una delle migliori, nient’altro da dire.
Andrea
utente iOS
ciao
@ciao4321
Gli amplificatori operazionali sono come i "coltellini svizzeri" dell'elettronica: piccoli ma incredibilmente versatili! Questi circuiti integrati ti permettono di fare operazioni matematiche sui segnali elettrici e sono fondamentali in tantissimi dispositivi che usi ogni giorno.

Accesso a tutti i documenti
Migliora i tuoi voti
Unisciti a milioni di studenti
Pensa all'amplificatore operazionale come a una piccola calcolatrice per segnali elettrici. Non fa calcoli con i numeri, ma può sommare tensioni, amplificare segnali o confrontare livelli di tensione - tutto con l'aggiunta di poche resistenze o condensatori!
Il nome deriva proprio dalle operazioni che riesce a fare: somma, amplificazione, comparazione. È un circuito attivo, il che significa che può aumentare la potenza di un segnale senza cambiarne la forma - come alzare il volume della musica mantenendo la qualità.
L'A.O. è realizzato come circuito integrato (un chip) che può contenere da 1 a 4 amplificatori. Il più famoso è l'UA741, quello che probabilmente userai nei laboratori. Ha 5 pin principali: due ingressi , un'uscita e due alimentazioni.
💡 Ricorda: L'ingresso con il "+" mantiene la fase del segnale, quello con il "-" la inverte di 180°!

Accesso a tutti i documenti
Migliora i tuoi voti
Unisciti a milioni di studenti
Ogni pin dell'UA741 ha il suo ruolo specifico. L'ingresso non invertente (+) mantiene il segnale uguale in uscita, mentre l'ingresso invertente (-) lo ribalta completamente - come guardare una foto allo specchio!
La cosa fondamentale è l'alimentazione duale: hai bisogno sia di +Vcc che di -Vcc, tipicamente tra ±5V e ±20V. Questo permette all'op-amp di gestire segnali sia positivi che negativi.
Attenzione alle tensioni di saturazione (±Vsat): l'uscita non può mai raggiungere esattamente i valori di alimentazione, ma si ferma qualche volt prima. È come un'auto che non può raggiungere la velocità massima del tachimetro!
💡 Tip pratico: Se vedi un op-amp senza alimentazione specificata nei circuiti, si intende sempre alimentazione duale.

Accesso a tutti i documenti
Migliora i tuoi voti
Unisciti a milioni di studenti
Le caratteristiche che rendono speciale l'op-amp sono come i suoi "super poteri": impedenza di ingresso elevata (assorbe pochissima corrente), impedenza di uscita bassa (riesce a pilotare carichi pesanti) e banda passante ampia.
Il circuito equivalente è semplice ma fondamentale: hai la resistenza di ingresso Ri, l'amplificazione differenziale Ad e la resistenza di uscita Ru. È come avere una lente d'ingrandimento (Ad) con un filtro d'ingresso (Ri) e un'uscita robusta (Ru bassa).
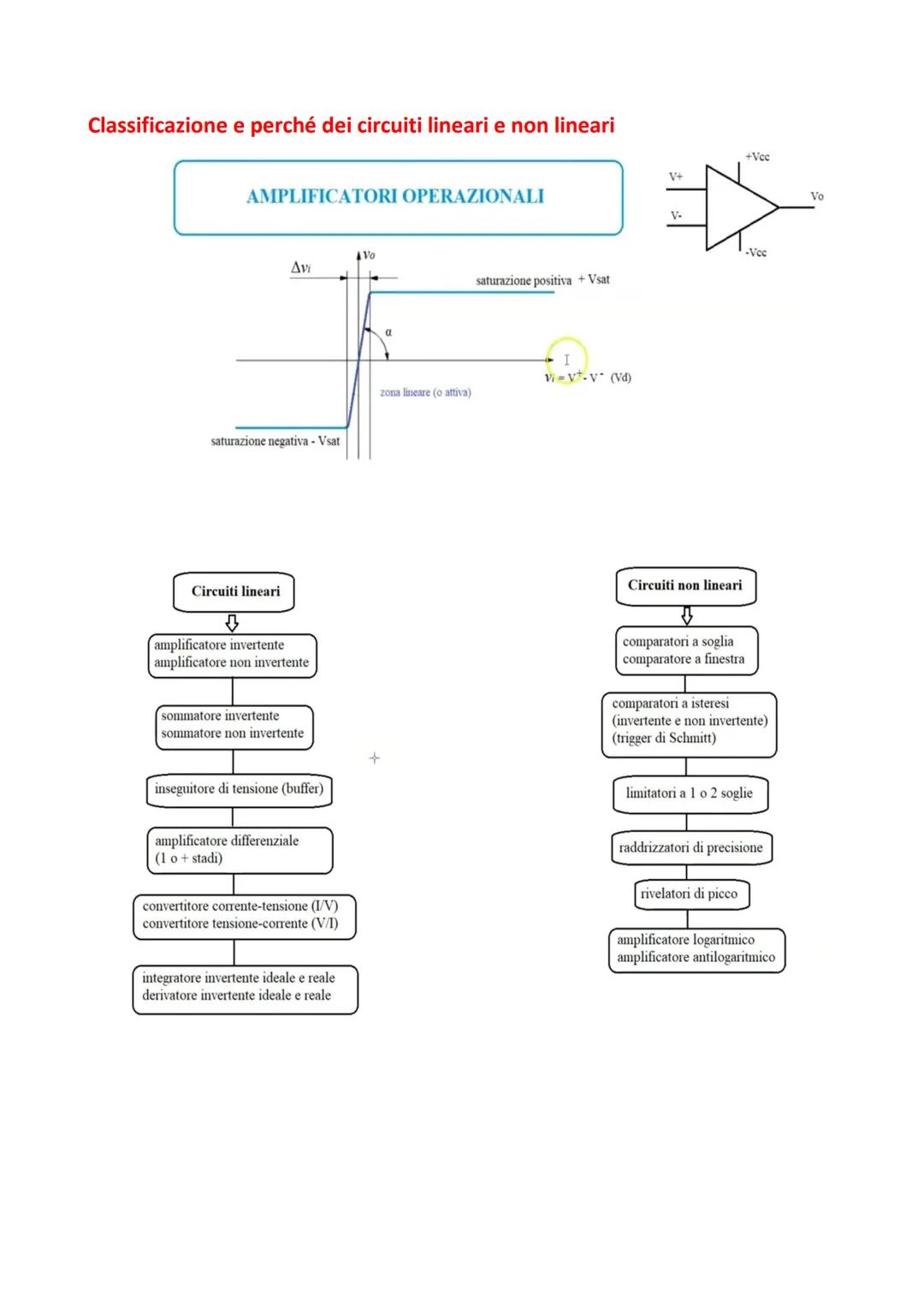
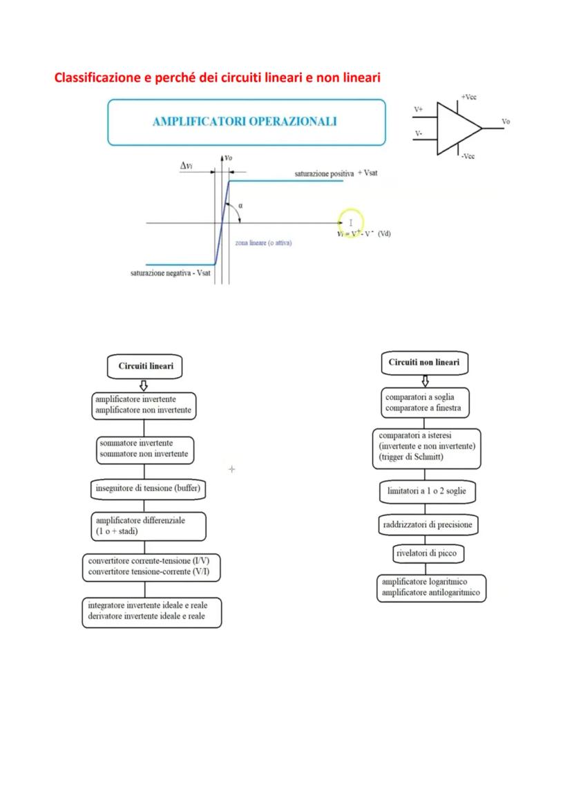
La caratteristica di trasferimento mostra il comportamento: nella zona lineare l'op-amp amplifica proporzionalmente, mentre alle estremità va in saturazione. L'op-amp ideale avrebbe una linea verticale, quello reale ha una pendenza ripida ma non infinita.
💡 Concetto chiave: La zona lineare è dove l'op-amp è più utile - qui puoi controllare precisamente l'amplificazione!

Accesso a tutti i documenti
Migliora i tuoi voti
Unisciti a milioni di studenti
Un op-amp reale ha un'amplificazione ad anello aperto enorme (10⁵-10⁶), equivalente a oltre 100 dB di guadagno. È come avere un megafono incredibilmente potente, ma difficile da controllare senza feedback!
La resistenza di ingresso è altissima (almeno 1MΩ) - significa che l'op-amp "non disturba" il circuito che sta misurando. La resistenza di uscita è bassissima (pochi ohm), quindi può pilotare carichi pesanti senza problemi.
Il GWB è il compromesso fondamentale: più amplifikhi, minore è la banda passante. È come lo zoom di una fotocamera: più ingrandisci, più l'immagine può diventare sfocata ad alte frequenze.
Il grafico del guadagno mostra come alle basse frequenze hai il guadagno massimo, ma aumentando la frequenza il guadagno diminuisce - è la natura fisica del dispositivo!
💡 Regola pratica: Più guadagno vuoi, minore sarà la frequenza massima utilizzabile.

Accesso a tutti i documenti
Migliora i tuoi voti
Unisciti a milioni di studenti
Lo Slew Rate è come la "velocità massima" dell'op-amp nel cambiare la tensione di uscita. Con segnali piccoli tutto va bene, ma con ampiezze elevate i fronti dell'onda quadra diventano obliqui invece che verticali!
Nei segnali sinusoidali, questa limitazione crea distorsione triangolare quando superi certe frequenze e ampiezze. È come cercare di disegnare una curva perfetta andando troppo veloce - viene sgangherata!
Per usare l'op-amp nella zona lineare serve la retroazione negativa: colleghi l'uscita all'ingresso invertente tramite resistenze. Questo "addolcisce" il comportamento selvaggio dell'amplificazione infinita, rendendola controllabile.
La linearità funziona solo se l'ampiezza d'ingresso resta sotto un valore limite - altrimenti l'uscita va in saturazione e perdi il controllo del segnale.
💡 Trucco: La retroazione negativa trasforma un "mostro" incontrollabile in uno strumento di precisione!

Accesso a tutti i documenti
Migliora i tuoi voti
Unisciti a milioni di studenti
Il cortocircuito virtuale (CCV) è il concetto magico degli op-amp: con retroazione negativa, V+ = V- sempre! Non c'è corrente fisica, ma elettricamente è come se i due ingressi fossero collegati.
Questo principio è la chiave di tutte le analisi: se hai retroazione negativa e non sei in saturazione, puoi sempre supporre che Vd = 0 e che le correnti d'ingresso siano nulle .
L'amplificazione di tensione si calcola come Av = Vout/Vin. Quando la esprimi in decibel (dB), ottieni il guadagno: Gv = 20Log. I decibel sono comodi perché trasformano le moltiplicazioni in somme!
Il bello degli op-amp è che il guadagno finale dipende solo dalle resistenze esterne, non dalle caratteristiche del chip. Questo significa precisione e ripetibilità nei tuoi progetti.
💡 Insight fondamentale: Il cortocircuito virtuale è la "regola d'oro" per analizzare qualsiasi circuito con op-amp!

Accesso a tutti i documenti
Migliora i tuoi voti
Unisciti a milioni di studenti
L'amplificatore non invertente è la configurazione più "gentile": il segnale d'ingresso va direttamente al pin +, e la retroazione collega l'uscita al pin - tramite un partitore resistivo (R1 e R2).
La formula del guadagno è semplicissima: Av = 1 + R2/R1. Nota che è sempre maggiore di 1 - non puoi mai attenuare, solo amplificare! Il segnale di uscita è in fase con quello d'ingresso.
I vantaggi sono notevoli: corrente d'ingresso nulla (alta impedenza d'ingresso), guadagno dipendente solo dai resistori , e grande stabilità. È perfetto quando devi amplificare segnali delicati.
Scegli R2 nell'ordine delle decine/centinaia di kΩ per non sovraccaricare l'uscita dell'op-amp. Troppo bassa e l'op-amp "fatica" a pilotare il carico!
💡 Vantaggio chiave: Impedenza d'ingresso infinita - non "disturba" mai il circuito che stai misurando!

Accesso a tutti i documenti
Migliora i tuoi voti
Unisciti a milioni di studenti
L'amplificatore invertente è più "aggressivo": il segnale entra tramite R1 nel pin -, mentre il pin + va a massa. La retroazione avviene sempre tramite R2, ma ora l'ingresso "vede" una resistenza finita.
Il guadagno è Av = -R2/R1 (nota il segno meno!). L'uscita è sfasata di 180° rispetto all'ingresso - come un'immagine allo specchio. Puoi anche attenuare se R2 < R1.
La resistenza d'ingresso è proprio R1, quindi scegliila nell'ordine delle decine di kΩ per non caricare troppo il generatore. R2 si trova in parallelo al carico, cosa da considerare nel dimensionamento.
Attenzione al valore massimo della tensione d'ingresso: se amplifichi troppo, l'uscita va in saturazione e il segnale si distorce. Calcola sempre: |Vin_max| = Vsat/|Av|.
💡 Trade-off: Guadagno più flessibile (anche <1), ma impedenza d'ingresso più bassa rispetto al non invertente.

Accesso a tutti i documenti
Migliora i tuoi voti
Unisciti a milioni di studenti
Gli op-amp si dividono in due grandi famiglie: circuiti lineari e non lineari. La differenza sta nella zona di funzionamento: zona lineare vs. saturazione.
I circuiti lineari sfruttano la retroazione negativa per restare nella zona lineare: amplificatori (invertenti e non), sommatori, inseguitori di tensione (buffer), convertitori corrente-tensione, integratori e derivatori. Qui il segnale mantiene la sua forma, cambia solo l'ampiezza.
I circuiti non lineari sfruttano deliberatamente la saturazione: comparatori, trigger di Schmitt, limitatori, raddrizzatori di precisione. L'uscita "salta" tra +Vsat e -Vsat a seconda delle condizioni d'ingresso.
La scelta dipende dalla tua applicazione: vuoi amplificare fedelmente un segnale (lineare) o prendere decisioni logiche basate su soglie (non lineare)?
💡 Strategia: Prima decidi se ti serve elaborazione lineare o logica, poi scegli la configurazione!

Accesso a tutti i documenti
Migliora i tuoi voti
Unisciti a milioni di studenti
Il nostro assistente AI è costruito specificamente per le esigenze degli studenti. Sulla base dei milioni di contenuti presenti sulla piattaforma, possiamo fornire agli studenti risposte davvero significative e pertinenti. Ma non si tratta solo di risposte, l'assistente è in grado di guidare gli studenti attraverso le loro sfide quotidiane di studio, con piani di studio personalizzati, quiz o contenuti nella chat e una personalizzazione al 100% basata sulle competenze e sugli sviluppi degli studenti.
È possibile scaricare l'applicazione dal Google Play Store e dall'Apple App Store.
Sì, hai accesso completamente gratuito a tutti i contenuti nell'app e puoi chattare o seguire i Creatori in qualsiasi momento. Sbloccherai nuove funzioni crescendo il tuo numero di follower. Inoltre, offriamo Knowunity Premium, che consente di studiare senza alcun limite!!
40
Strumenti Intelligenti NUOVO
Trasforma questi appunti in: ✓ 50+ Domande di Pratica ✓ Flashcard Interattive ✓ Simulazione d'esame completa ✓ Schemi per Saggi
App Store
Google Play
L'applicazione è molto facile da usare e ben progettata. Finora ho trovato tutto quello che cercavo e ho potuto imparare molto dalle presentazioni! Utilizzerò sicuramente l'app per i compiti in classe! È molto utile anche come fonte di ispirazione.
Stefano S
utente iOS
Questa applicazione è davvero grande! Ci sono tantissimi appunti e aiuti con lo studio [...]. La mia materia problematica, per esempio, è il francese e l'app ha così tante opzioni per aiutarmi. Grazie a questa app ho migliorato il mio francese. La consiglio a tutti.
Samantha Klich
utente Android
Wow, sono davvero stupita. Ho appena provato l'app perché l'ho vista pubblicizzata molte volte e sono rimasta assolutamente sbalordita. Questa app è L'AIUTO che cercate per la scuola e soprattutto offre tantissime cose, come allenamenti e schede, che a me personalmente sono state MOLTO utili.
Anna
utente iOS
È bellissima questa app, la adoro. È utilissima per lo studio e mi aiuta molto, anzi moltissimo, ma soprattutto mi aiutano molto i quiz, per memorizzare anche quello che non sapevo
Anastasia
utente Android
Fantastica per qualsiasi materia avere gli appunti anche di altre persone è molto utile perchè posso confrontarmi e vedere come migliorarmi. con i quiz riesco ad apprendere al meglio.
Francesca
utente Android
moooolto utile,gli appunti sono belli e funzionanti,schoolGPT da dei consigli formidabili!!
Marianna
utente Android
L'applicazione è semplicemente fantastica! Tutto ciò che devo fare è inserire l'argomento nella barra di ricerca e ottengo la risposta molto velocemente. Non devo guardare 10 video di YouTube per capire qualcosa, quindi risparmio tempo. Consigliatissima!
Sudenaz Ocak
utente Android
A scuola andavo malissimo in matematica, ma grazie a questa applicazione ora vado meglio. Vi sono molto grato per aver creato questa app.
Greenlight Bonnie
utente Android
Knowunity è un applicazione fantastica,considerando che ha degli schemi veramente molto carini e sfiziosi e che ci sono dei quiz,oltre al fatto che questa cosa dell intelligenza artificiale "school gpt" è almeno per me molto utile, perché a differenza di Chatgpt ti da le spiegazioni, ti spiega ciò che non è chiaro! Posso studiare più velocemente tramite gli schemi e che posso pubblicare io stessa gli schemi è una funzione utilissima per gli altri studenti. Knowunity è PERFETTA
Aurora
utente Android
L’app funziona benissimo e puoi trovare qualsiasi tipo di informazione. Non ho l’abbonamento ma la parte gratuita è sufficiente per uno studio approfondito.
Martina
utente iOS
I quiz E LE flashcard SONO COSÌ UTILI E ADORO Knowunity IA. È ANCHE LETTERALMENTE COME CHATGPT MA PIÙ INTELLIGENTE!! MI HA AIUTATO ANCHE COI MIEI PROBLEMI DI MASCARA!! E ANCHE CON LE MIE VERE MATERIE! OVVIO 😍😁😲🤑💗✨🎀😮
Chiara
utente IOS
Questa app è una delle migliori, nient’altro da dire.
Andrea
utente iOS
L'applicazione è molto facile da usare e ben progettata. Finora ho trovato tutto quello che cercavo e ho potuto imparare molto dalle presentazioni! Utilizzerò sicuramente l'app per i compiti in classe! È molto utile anche come fonte di ispirazione.
Stefano S
utente iOS
Questa applicazione è davvero grande! Ci sono tantissimi appunti e aiuti con lo studio [...]. La mia materia problematica, per esempio, è il francese e l'app ha così tante opzioni per aiutarmi. Grazie a questa app ho migliorato il mio francese. La consiglio a tutti.
Samantha Klich
utente Android
Wow, sono davvero stupita. Ho appena provato l'app perché l'ho vista pubblicizzata molte volte e sono rimasta assolutamente sbalordita. Questa app è L'AIUTO che cercate per la scuola e soprattutto offre tantissime cose, come allenamenti e schede, che a me personalmente sono state MOLTO utili.
Anna
utente iOS
È bellissima questa app, la adoro. È utilissima per lo studio e mi aiuta molto, anzi moltissimo, ma soprattutto mi aiutano molto i quiz, per memorizzare anche quello che non sapevo
Anastasia
utente Android
Fantastica per qualsiasi materia avere gli appunti anche di altre persone è molto utile perchè posso confrontarmi e vedere come migliorarmi. con i quiz riesco ad apprendere al meglio.
Francesca
utente Android
moooolto utile,gli appunti sono belli e funzionanti,schoolGPT da dei consigli formidabili!!
Marianna
utente Android
L'applicazione è semplicemente fantastica! Tutto ciò che devo fare è inserire l'argomento nella barra di ricerca e ottengo la risposta molto velocemente. Non devo guardare 10 video di YouTube per capire qualcosa, quindi risparmio tempo. Consigliatissima!
Sudenaz Ocak
utente Android
A scuola andavo malissimo in matematica, ma grazie a questa applicazione ora vado meglio. Vi sono molto grato per aver creato questa app.
Greenlight Bonnie
utente Android
Knowunity è un applicazione fantastica,considerando che ha degli schemi veramente molto carini e sfiziosi e che ci sono dei quiz,oltre al fatto che questa cosa dell intelligenza artificiale "school gpt" è almeno per me molto utile, perché a differenza di Chatgpt ti da le spiegazioni, ti spiega ciò che non è chiaro! Posso studiare più velocemente tramite gli schemi e che posso pubblicare io stessa gli schemi è una funzione utilissima per gli altri studenti. Knowunity è PERFETTA
Aurora
utente Android
L’app funziona benissimo e puoi trovare qualsiasi tipo di informazione. Non ho l’abbonamento ma la parte gratuita è sufficiente per uno studio approfondito.
Martina
utente iOS
I quiz E LE flashcard SONO COSÌ UTILI E ADORO Knowunity IA. È ANCHE LETTERALMENTE COME CHATGPT MA PIÙ INTELLIGENTE!! MI HA AIUTATO ANCHE COI MIEI PROBLEMI DI MASCARA!! E ANCHE CON LE MIE VERE MATERIE! OVVIO 😍😁😲🤑💗✨🎀😮
Chiara
utente IOS
Questa app è una delle migliori, nient’altro da dire.
Andrea
utente iOS