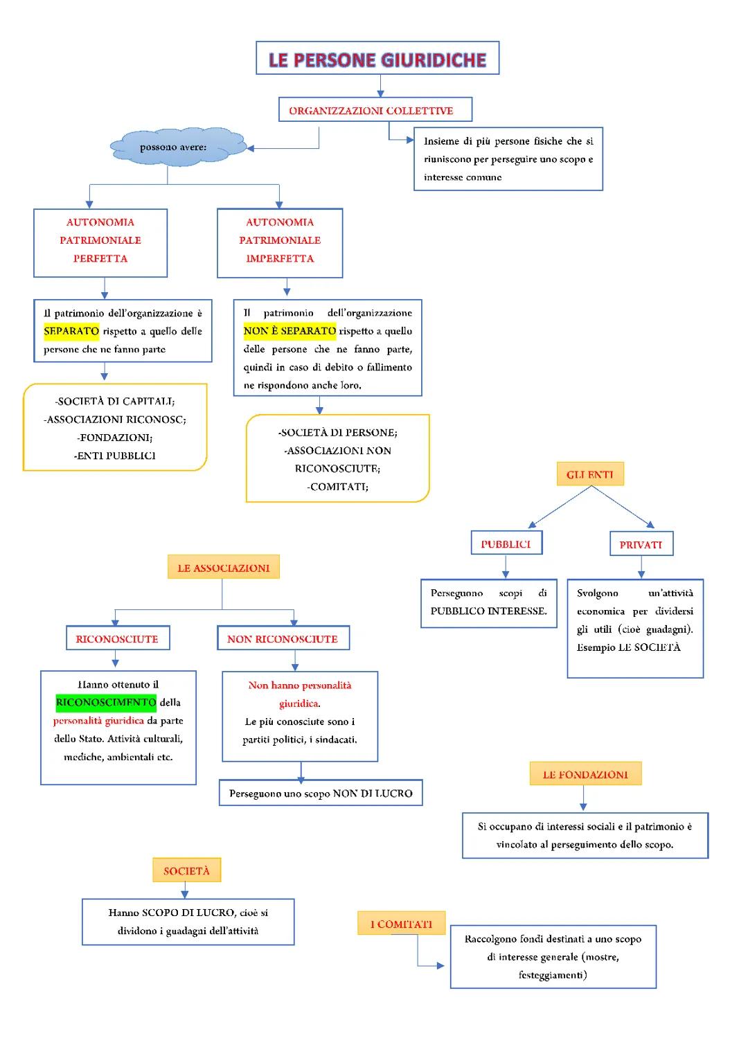
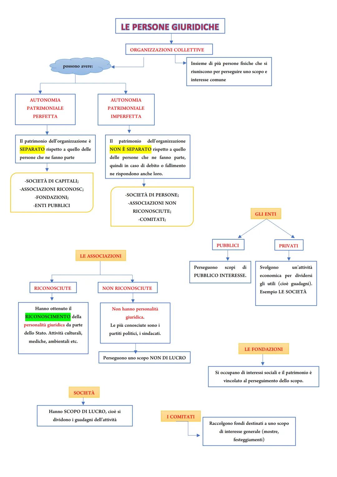
Le persone giuridiche: autonomia patrimoniale perfetta ed imperfetta, enti, associazioni, comitati e fondazioni. Sintesi mappata.
Iscriviti per mostrare il contenutoÈ gratis!
Accesso a tutti i documenti
Migliora i tuoi voti
Unisciti a milioni di studenti
Iscrivendosi si accettano i Termini di servizio e la Informativa sulla privacy.

