Apri l'app

Materie

Scopri la Flotta della Marina Militare Inglese e la Vita di Elisabetta I!

7

0

user profile picture

Giulia Volponi

25/09/2025

Storia

Elisabetta I

145

25 set 2025

4 pagine

Scopri la Flotta della Marina Militare Inglese e la Vita di Elisabetta I!

user profile picture

Giulia Volponi

@giuliaa_.

Elisabetta I d'Inghilterra guidò una significativa modernizzazione del paese nel... Mostra di più

Page 1
Page 1
Page 2
Page 2
1 / 4
Inizio 500
Inghilterra
No esercito
Paragonabili
Francia e Spagna
Intraprese
Politica modernizzazione
Sviluppo marineria e
flotta militare
Im

Le lotte religiose e l'ascesa di Elisabetta I

Nella seconda metà del XVI secolo, l'Inghilterra fu scossa da intense lotte religiose. Sotto il regno di Maria Tudor, il cattolicesimo fu ripristinato e si verificarono persecuzioni contro gli anglicani. Alla morte di Maria Tudor, si aprì una crisi per la successione.

Definizione: Le lotte religiose in Inghilterra furono conflitti tra cattolici e protestanti per il controllo della Chiesa nazionale.

Elisabetta I, figlia di Anna Bolena, salì al trono nel 1558, nonostante fosse contestata dal fronte cattolico. La questione della successione fu risolta dal Parlamento, che confermò la legittimità di Elisabetta.

Highlight: L'ascesa al trono di Elisabetta I segnò l'inizio di un'era di relativa stabilità religiosa in Inghilterra.

L'Inghilterra elisabettiana e il rinnovamento religioso

Elisabetta I scelse una politica di compromesso religioso, evitando di perseguitare apertamente i cattolici ma rinnovando la Chiesa anglicana sotto il controllo della Corona. Questo programma di rinnovamento si concretizzò in una serie di atti legislativi:

  1. L'Atto di Uniformità del 1559
  2. L'Atto di Supremazia, promulgato nello stesso anno
  3. L'approvazione dei 39 Articoli di Fede nel 1563

Vocabolario: L'Atto di Supremazia stabiliva il monarca come capo supremo della Chiesa d'Inghilterra.

Nel 1569, si raggiunse un compromesso che mantenne la struttura episcopale della Chiesa anglicana, contrapponendosi così alla Chiesa episcopale scozzese.

Curiosità: Elisabetta I scelse di non sposarsi mai, guadagnandosi il soprannome di "Regina Vergine".

La decisione di Elisabetta di non sposarsi creò problemi per la successione. Alla sua morte, il trono passò a Giacomo Stuart, figlio di Maria Stuart, unendo così le corone di Inghilterra e Scozia.

Highlight: La morte di Elisabetta I nel 1603 segnò la fine dell'era Tudor e l'inizio della dinastia Stuart in Inghilterra.

Inizio 500
Inghilterra
No esercito
Paragonabili
Francia e Spagna
Intraprese
Politica modernizzazione
Sviluppo marineria e
flotta militare
Im

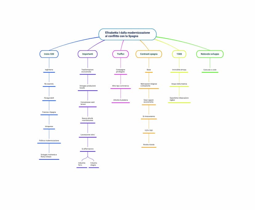
Il conflitto con la Spagna e l'apogeo del regno di Elisabetta I

I contrasti con la Spagna, che si erano manifestati fin dall'inizio del regno di Elisabetta, si intensificarono negli anni '70 e '80 del XVI secolo. Nel 1579-1581, l'Inghilterra dovette affrontare una rivolta in Irlanda, sostenuta dalla Spagna.

Esempio: La rivolta irlandese del 1579-1581 dimostra come le tensioni religiose e politiche si intrecciassero con le ambizioni delle potenze europee.

Il culmine del conflitto anglo-spagnolo si raggiunse nel 1588 con la spedizione dell'Invincibile Armata. La flotta spagnola, inviata da Filippo II per invadere l'Inghilterra, fu sconfitta nelle acque della Manica dalle più agili imbarcazioni inglesi.

Highlight: La sconfitta dell'Invincibile Armata nel 1588 segnò l'inizio del declino della potenza navale spagnola e l'ascesa dell'Inghilterra come potenza marittima.

Curiosità: La guerra tra Spagna e Inghilterra del 1588 è considerata uno dei momenti chiave nella storia europea, segnando l'inizio del declino dell'impero spagnolo.

Nonostante i conflitti esterni, il regno di Elisabetta I vide un notevole sviluppo culturale e civile. L'Inghilterra elisabettiana divenne un centro di fioritura artistica e letteraria, con figure come William Shakespeare che emersero in questo periodo.

Vocabolario: Il termine "età elisabettiana" si riferisce al periodo del regno di Elisabetta I, caratterizzato da grande prosperità culturale e economica.

La politica estera di Elisabetta I fu caratterizzata da un delicato equilibrio tra assertività e diplomazia. Mentre difendeva gli interessi inglesi, cercava anche di evitare conflitti diretti quando possibile, preferendo tattiche come il sostegno ai nemici dei suoi rivali.

Definizione: La politica economica di Elisabetta I si basava sul mercantilismo, una dottrina che enfatizzava l'accumulo di ricchezza attraverso il commercio e l'espansione coloniale.

Inizio 500
Inghilterra
No esercito
Paragonabili
Francia e Spagna
Intraprese
Politica modernizzazione
Sviluppo marineria e
flotta militare
Im

La vita privata e la personalità di Elisabetta I

Elisabetta I è rimasta una figura affascinante nella storia, non solo per le sue azioni politiche ma anche per la sua vita privata. La sua decisione di non sposarsi e di non avere figli fu una scelta politica tanto quanto personale.

Curiosità: Nonostante le voci su presunti figli illegittimi di Elisabetta I, non ci sono prove concrete che ne confermino l'esistenza.

La descrizione fisica di Elisabetta I ci è giunta attraverso numerosi ritratti e resoconti dell'epoca. Era nota per i suoi capelli rossi, la pelle chiara e gli occhi scuri. Con l'avanzare dell'età, utilizzava pesanti trucchi per mantenere l'immagine di giovinezza eterna.

Highlight: L'immagine pubblica di Elisabetta I era attentamente costruita e mantenuta, diventando parte integrante del suo potere regale.

La causa della morte di Elisabetta I è stata oggetto di speculazioni. Morì il 24 marzo 1603, probabilmente a causa di una combinazione di polmonite, streptococco e forse cancro. La sua morte segnò la fine di un'era per l'Inghilterra.

Curiosità: Quando morì Elisabetta I, aveva 69 anni, un'età considerevole per l'epoca.

Il regno di Elisabetta I lasciò un'eredità duratura nella storia inglese ed europea. La sua abilità nel navigare le complesse acque della politica del XVI secolo, bilanciando le tensioni religiose interne e le minacce esterne, la rese una delle monarche più efficaci e ricordate della storia.

Highlight: L'era elisabettiana è considerata un'età d'oro nella storia inglese, caratterizzata da stabilità politica, prosperità economica e fioritura culturale.

Inizio 500
Inghilterra
No esercito
Paragonabili
Francia e Spagna
Intraprese
Politica modernizzazione
Sviluppo marineria e
flotta militare
Im

L'ascesa di Elisabetta I e la modernizzazione dell'Inghilterra

All'inizio del XVI secolo, l'Inghilterra si trovava in una posizione di svantaggio rispetto a potenze come Francia e Spagna, non disponendo di un esercito paragonabile. Elisabetta I intraprese una politica di modernizzazione che trasformò il paese. Sviluppò la marineria e la flotta militare, ponendo le basi per la futura potenza navale inglese.

Highlight: La politica di modernizzazione di Elisabetta I fu cruciale per trasformare l'Inghilterra in una potenza marittima.

Sul fronte economico, si verificarono importanti trasformazioni. Lo sviluppo della produzione tessile portò alla conversione di vasti terreni per nuove attività manifatturiere. Si affermarono anche l'industria del ferro e dello stagno, mentre la lavorazione del vetro divenne un'attività rilevante.

Esempio: La conversione di terreni agricoli per attività manifatturiere dimostra il passaggio da un'economia prevalentemente agricola a una più industrializzata.

Il commercio fiorì grazie alle compagnie privilegiate, ma si sviluppò anche un altro tipo di attività: la pirateria. Questa pratica, insieme ad altri fattori, portò a contrasti con la Spagna, basati non solo su motivazioni religiose e dinastiche, ma anche su gravi ragioni economiche.

Curiosità: La pirateria, sebbene illegale, fu talvolta incoraggiata tacitamente dalla Corona inglese come mezzo per indebolire le potenze rivali.



Pensavamo che non l'avreste mai chiesto....

Che cos'è l'assistente AI di Knowunity?

Il nostro assistente AI è costruito specificamente per le esigenze degli studenti. Sulla base dei milioni di contenuti presenti sulla piattaforma, possiamo fornire agli studenti risposte davvero significative e pertinenti. Ma non si tratta solo di risposte, l'assistente è in grado di guidare gli studenti attraverso le loro sfide quotidiane di studio, con piani di studio personalizzati, quiz o contenuti nella chat e una personalizzazione al 100% basata sulle competenze e sugli sviluppi degli studenti.

Dove posso scaricare l'applicazione Knowunity?

È possibile scaricare l'applicazione dal Google Play Store e dall'Apple App Store.

Knowunity è davvero gratuita?

Sì, hai accesso completamente gratuito a tutti i contenuti nell'app e puoi chattare o seguire i Creatori in qualsiasi momento. Sbloccherai nuove funzioni crescendo il tuo numero di follower. Inoltre, offriamo Knowunity Premium, che consente di studiare senza alcun limite!!

Non c'è niente di adatto? Esplorare altre aree tematiche.

Recensioni dei nostri utenti. Ci adorano - e anche tu, vedrai .

4.9/5

App Store

4.8/5

Google Play

L'applicazione è molto facile da usare e ben progettata. Finora ho trovato tutto quello che cercavo e ho potuto imparare molto dalle presentazioni! Utilizzerò sicuramente l'app per i compiti in classe! È molto utile anche come fonte di ispirazione.

Stefano S

utente iOS

Questa applicazione è davvero grande! Ci sono tantissimi appunti e aiuti con lo studio [...]. La mia materia problematica, per esempio, è il francese e l'app ha così tante opzioni per aiutarmi. Grazie a questa app ho migliorato il mio francese. La consiglio a tutti.

Samantha Klich

utente Android

Wow, sono davvero stupita. Ho appena provato l'app perché l'ho vista pubblicizzata molte volte e sono rimasta assolutamente sbalordita. Questa app è L'AIUTO che cercate per la scuola e soprattutto offre tantissime cose, come allenamenti e schede, che a me personalmente sono state MOLTO utili.

Anna

utente iOS

È bellissima questa app, la adoro. È utilissima per lo studio e mi aiuta molto, anzi moltissimo, ma soprattutto mi aiutano molto i quiz, per memorizzare anche quello che non sapevo

Anastasia

utente Android

Fantastica per qualsiasi materia avere gli appunti anche di altre persone è molto utile perchè posso confrontarmi e vedere come migliorarmi. con i quiz riesco ad apprendere al meglio.

Francesca

utente Android

moooolto utile,gli appunti sono belli e funzionanti,schoolGPT da dei consigli formidabili!!

Marianna

utente Android

L'applicazione è semplicemente fantastica! Tutto ciò che devo fare è inserire l'argomento nella barra di ricerca e ottengo la risposta molto velocemente. Non devo guardare 10 video di YouTube per capire qualcosa, quindi risparmio tempo. Consigliatissima!

Sudenaz Ocak

utente Android

A scuola andavo malissimo in matematica, ma grazie a questa applicazione ora vado meglio. Vi sono molto grato per aver creato questa app.

Greenlight Bonnie

utente Android

Knowunity è un applicazione fantastica,considerando che ha degli schemi veramente molto carini e sfiziosi e che ci sono dei quiz,oltre al fatto che questa cosa dell intelligenza artificiale "school gpt" è almeno per me molto utile, perché a differenza di Chatgpt ti da le spiegazioni, ti spiega ciò che non è chiaro! Posso studiare più velocemente tramite gli schemi e che posso pubblicare io stessa gli schemi è una funzione utilissima per gli altri studenti. Knowunity è PERFETTA

Aurora

utente Android

L’app funziona benissimo e puoi trovare qualsiasi tipo di informazione. Non ho l’abbonamento ma la parte gratuita è sufficiente per uno studio approfondito.

Martina

utente iOS

in questi ultimi mesi di scuola dove il tempo è ormai poco, mi sta aiutando molto perché piuttosto che farmi io gli schemi su quello che leggo sul libro guardo questi già fatti e li uso come ripasso piuttosto che rileggermi tutto il libro

Chiara

utente IOS

Questa app è una delle migliori, nient’altro da dire.

Andrea

utente iOS

L'applicazione è molto facile da usare e ben progettata. Finora ho trovato tutto quello che cercavo e ho potuto imparare molto dalle presentazioni! Utilizzerò sicuramente l'app per i compiti in classe! È molto utile anche come fonte di ispirazione.

Stefano S

utente iOS

Questa applicazione è davvero grande! Ci sono tantissimi appunti e aiuti con lo studio [...]. La mia materia problematica, per esempio, è il francese e l'app ha così tante opzioni per aiutarmi. Grazie a questa app ho migliorato il mio francese. La consiglio a tutti.

Samantha Klich

utente Android

Wow, sono davvero stupita. Ho appena provato l'app perché l'ho vista pubblicizzata molte volte e sono rimasta assolutamente sbalordita. Questa app è L'AIUTO che cercate per la scuola e soprattutto offre tantissime cose, come allenamenti e schede, che a me personalmente sono state MOLTO utili.

Anna

utente iOS

È bellissima questa app, la adoro. È utilissima per lo studio e mi aiuta molto, anzi moltissimo, ma soprattutto mi aiutano molto i quiz, per memorizzare anche quello che non sapevo

Anastasia

utente Android

Fantastica per qualsiasi materia avere gli appunti anche di altre persone è molto utile perchè posso confrontarmi e vedere come migliorarmi. con i quiz riesco ad apprendere al meglio.

Francesca

utente Android

moooolto utile,gli appunti sono belli e funzionanti,schoolGPT da dei consigli formidabili!!

Marianna

utente Android

L'applicazione è semplicemente fantastica! Tutto ciò che devo fare è inserire l'argomento nella barra di ricerca e ottengo la risposta molto velocemente. Non devo guardare 10 video di YouTube per capire qualcosa, quindi risparmio tempo. Consigliatissima!

Sudenaz Ocak

utente Android

A scuola andavo malissimo in matematica, ma grazie a questa applicazione ora vado meglio. Vi sono molto grato per aver creato questa app.

Greenlight Bonnie

utente Android

Knowunity è un applicazione fantastica,considerando che ha degli schemi veramente molto carini e sfiziosi e che ci sono dei quiz,oltre al fatto che questa cosa dell intelligenza artificiale "school gpt" è almeno per me molto utile, perché a differenza di Chatgpt ti da le spiegazioni, ti spiega ciò che non è chiaro! Posso studiare più velocemente tramite gli schemi e che posso pubblicare io stessa gli schemi è una funzione utilissima per gli altri studenti. Knowunity è PERFETTA

Aurora

utente Android

L’app funziona benissimo e puoi trovare qualsiasi tipo di informazione. Non ho l’abbonamento ma la parte gratuita è sufficiente per uno studio approfondito.

Martina

utente iOS

in questi ultimi mesi di scuola dove il tempo è ormai poco, mi sta aiutando molto perché piuttosto che farmi io gli schemi su quello che leggo sul libro guardo questi già fatti e li uso come ripasso piuttosto che rileggermi tutto il libro

Chiara

utente IOS

Questa app è una delle migliori, nient’altro da dire.

Andrea

utente iOS

 

Storia

145

25 set 2025

4 pagine

Scopri la Flotta della Marina Militare Inglese e la Vita di Elisabetta I!

user profile picture

Giulia Volponi

@giuliaa_.

Elisabetta I d'Inghilterra guidò una significativa modernizzazione del paese nel XVI secolo, trasformando l'Inghilterra in una potenza marittima e commerciale. Il suo regno, noto come "Età elisabettiana", fu caratterizzato da importanti sviluppi economici, culturali e religiosi che posero... Mostra di più

Inizio 500
Inghilterra
No esercito
Paragonabili
Francia e Spagna
Intraprese
Politica modernizzazione
Sviluppo marineria e
flotta militare
Im

Iscriviti per mostrare il contenutoÈ gratis!

Accesso a tutti i documenti

Migliora i tuoi voti

Unisciti a milioni di studenti

Iscrivendosi si accettano i Termini di servizio e la Informativa sulla privacy.

Le lotte religiose e l'ascesa di Elisabetta I

Nella seconda metà del XVI secolo, l'Inghilterra fu scossa da intense lotte religiose. Sotto il regno di Maria Tudor, il cattolicesimo fu ripristinato e si verificarono persecuzioni contro gli anglicani. Alla morte di Maria Tudor, si aprì una crisi per la successione.

Definizione: Le lotte religiose in Inghilterra furono conflitti tra cattolici e protestanti per il controllo della Chiesa nazionale.

Elisabetta I, figlia di Anna Bolena, salì al trono nel 1558, nonostante fosse contestata dal fronte cattolico. La questione della successione fu risolta dal Parlamento, che confermò la legittimità di Elisabetta.

Highlight: L'ascesa al trono di Elisabetta I segnò l'inizio di un'era di relativa stabilità religiosa in Inghilterra.

L'Inghilterra elisabettiana e il rinnovamento religioso

Elisabetta I scelse una politica di compromesso religioso, evitando di perseguitare apertamente i cattolici ma rinnovando la Chiesa anglicana sotto il controllo della Corona. Questo programma di rinnovamento si concretizzò in una serie di atti legislativi:

  1. L'Atto di Uniformità del 1559
  2. L'Atto di Supremazia, promulgato nello stesso anno
  3. L'approvazione dei 39 Articoli di Fede nel 1563

Vocabolario: L'Atto di Supremazia stabiliva il monarca come capo supremo della Chiesa d'Inghilterra.

Nel 1569, si raggiunse un compromesso che mantenne la struttura episcopale della Chiesa anglicana, contrapponendosi così alla Chiesa episcopale scozzese.

Curiosità: Elisabetta I scelse di non sposarsi mai, guadagnandosi il soprannome di "Regina Vergine".

La decisione di Elisabetta di non sposarsi creò problemi per la successione. Alla sua morte, il trono passò a Giacomo Stuart, figlio di Maria Stuart, unendo così le corone di Inghilterra e Scozia.

Highlight: La morte di Elisabetta I nel 1603 segnò la fine dell'era Tudor e l'inizio della dinastia Stuart in Inghilterra.

Inizio 500
Inghilterra
No esercito
Paragonabili
Francia e Spagna
Intraprese
Politica modernizzazione
Sviluppo marineria e
flotta militare
Im

Iscriviti per mostrare il contenutoÈ gratis!

Accesso a tutti i documenti

Migliora i tuoi voti

Unisciti a milioni di studenti

Iscrivendosi si accettano i Termini di servizio e la Informativa sulla privacy.

Il conflitto con la Spagna e l'apogeo del regno di Elisabetta I

I contrasti con la Spagna, che si erano manifestati fin dall'inizio del regno di Elisabetta, si intensificarono negli anni '70 e '80 del XVI secolo. Nel 1579-1581, l'Inghilterra dovette affrontare una rivolta in Irlanda, sostenuta dalla Spagna.

Esempio: La rivolta irlandese del 1579-1581 dimostra come le tensioni religiose e politiche si intrecciassero con le ambizioni delle potenze europee.

Il culmine del conflitto anglo-spagnolo si raggiunse nel 1588 con la spedizione dell'Invincibile Armata. La flotta spagnola, inviata da Filippo II per invadere l'Inghilterra, fu sconfitta nelle acque della Manica dalle più agili imbarcazioni inglesi.

Highlight: La sconfitta dell'Invincibile Armata nel 1588 segnò l'inizio del declino della potenza navale spagnola e l'ascesa dell'Inghilterra come potenza marittima.

Curiosità: La guerra tra Spagna e Inghilterra del 1588 è considerata uno dei momenti chiave nella storia europea, segnando l'inizio del declino dell'impero spagnolo.

Nonostante i conflitti esterni, il regno di Elisabetta I vide un notevole sviluppo culturale e civile. L'Inghilterra elisabettiana divenne un centro di fioritura artistica e letteraria, con figure come William Shakespeare che emersero in questo periodo.

Vocabolario: Il termine "età elisabettiana" si riferisce al periodo del regno di Elisabetta I, caratterizzato da grande prosperità culturale e economica.

La politica estera di Elisabetta I fu caratterizzata da un delicato equilibrio tra assertività e diplomazia. Mentre difendeva gli interessi inglesi, cercava anche di evitare conflitti diretti quando possibile, preferendo tattiche come il sostegno ai nemici dei suoi rivali.

Definizione: La politica economica di Elisabetta I si basava sul mercantilismo, una dottrina che enfatizzava l'accumulo di ricchezza attraverso il commercio e l'espansione coloniale.

Inizio 500
Inghilterra
No esercito
Paragonabili
Francia e Spagna
Intraprese
Politica modernizzazione
Sviluppo marineria e
flotta militare
Im

Iscriviti per mostrare il contenutoÈ gratis!

Accesso a tutti i documenti

Migliora i tuoi voti

Unisciti a milioni di studenti

Iscrivendosi si accettano i Termini di servizio e la Informativa sulla privacy.

La vita privata e la personalità di Elisabetta I

Elisabetta I è rimasta una figura affascinante nella storia, non solo per le sue azioni politiche ma anche per la sua vita privata. La sua decisione di non sposarsi e di non avere figli fu una scelta politica tanto quanto personale.

Curiosità: Nonostante le voci su presunti figli illegittimi di Elisabetta I, non ci sono prove concrete che ne confermino l'esistenza.

La descrizione fisica di Elisabetta I ci è giunta attraverso numerosi ritratti e resoconti dell'epoca. Era nota per i suoi capelli rossi, la pelle chiara e gli occhi scuri. Con l'avanzare dell'età, utilizzava pesanti trucchi per mantenere l'immagine di giovinezza eterna.

Highlight: L'immagine pubblica di Elisabetta I era attentamente costruita e mantenuta, diventando parte integrante del suo potere regale.

La causa della morte di Elisabetta I è stata oggetto di speculazioni. Morì il 24 marzo 1603, probabilmente a causa di una combinazione di polmonite, streptococco e forse cancro. La sua morte segnò la fine di un'era per l'Inghilterra.

Curiosità: Quando morì Elisabetta I, aveva 69 anni, un'età considerevole per l'epoca.

Il regno di Elisabetta I lasciò un'eredità duratura nella storia inglese ed europea. La sua abilità nel navigare le complesse acque della politica del XVI secolo, bilanciando le tensioni religiose interne e le minacce esterne, la rese una delle monarche più efficaci e ricordate della storia.

Highlight: L'era elisabettiana è considerata un'età d'oro nella storia inglese, caratterizzata da stabilità politica, prosperità economica e fioritura culturale.

Inizio 500
Inghilterra
No esercito
Paragonabili
Francia e Spagna
Intraprese
Politica modernizzazione
Sviluppo marineria e
flotta militare
Im

Iscriviti per mostrare il contenutoÈ gratis!

Accesso a tutti i documenti

Migliora i tuoi voti

Unisciti a milioni di studenti

Iscrivendosi si accettano i Termini di servizio e la Informativa sulla privacy.

L'ascesa di Elisabetta I e la modernizzazione dell'Inghilterra

All'inizio del XVI secolo, l'Inghilterra si trovava in una posizione di svantaggio rispetto a potenze come Francia e Spagna, non disponendo di un esercito paragonabile. Elisabetta I intraprese una politica di modernizzazione che trasformò il paese. Sviluppò la marineria e la flotta militare, ponendo le basi per la futura potenza navale inglese.

Highlight: La politica di modernizzazione di Elisabetta I fu cruciale per trasformare l'Inghilterra in una potenza marittima.

Sul fronte economico, si verificarono importanti trasformazioni. Lo sviluppo della produzione tessile portò alla conversione di vasti terreni per nuove attività manifatturiere. Si affermarono anche l'industria del ferro e dello stagno, mentre la lavorazione del vetro divenne un'attività rilevante.

Esempio: La conversione di terreni agricoli per attività manifatturiere dimostra il passaggio da un'economia prevalentemente agricola a una più industrializzata.

Il commercio fiorì grazie alle compagnie privilegiate, ma si sviluppò anche un altro tipo di attività: la pirateria. Questa pratica, insieme ad altri fattori, portò a contrasti con la Spagna, basati non solo su motivazioni religiose e dinastiche, ma anche su gravi ragioni economiche.

Curiosità: La pirateria, sebbene illegale, fu talvolta incoraggiata tacitamente dalla Corona inglese come mezzo per indebolire le potenze rivali.

Pensavamo che non l'avreste mai chiesto....

Che cos'è l'assistente AI di Knowunity?

Il nostro assistente AI è costruito specificamente per le esigenze degli studenti. Sulla base dei milioni di contenuti presenti sulla piattaforma, possiamo fornire agli studenti risposte davvero significative e pertinenti. Ma non si tratta solo di risposte, l'assistente è in grado di guidare gli studenti attraverso le loro sfide quotidiane di studio, con piani di studio personalizzati, quiz o contenuti nella chat e una personalizzazione al 100% basata sulle competenze e sugli sviluppi degli studenti.

Dove posso scaricare l'applicazione Knowunity?

È possibile scaricare l'applicazione dal Google Play Store e dall'Apple App Store.

Knowunity è davvero gratuita?

Sì, hai accesso completamente gratuito a tutti i contenuti nell'app e puoi chattare o seguire i Creatori in qualsiasi momento. Sbloccherai nuove funzioni crescendo il tuo numero di follower. Inoltre, offriamo Knowunity Premium, che consente di studiare senza alcun limite!!

Strumenti Intelligenti NUOVO

Trasforma questi appunti in: ✓ 50+ Domande di Pratica ✓ Flashcard Interattive ✓ Simulazione Completa d'Esame ✓ Schemi per Saggi

Simulazione d'Esame
Quiz
Flashcard
Saggio

Non c'è niente di adatto? Esplorare altre aree tematiche.

Recensioni dei nostri utenti. Ci adorano - e anche tu, vedrai .

4.9/5

App Store

4.8/5

Google Play

L'applicazione è molto facile da usare e ben progettata. Finora ho trovato tutto quello che cercavo e ho potuto imparare molto dalle presentazioni! Utilizzerò sicuramente l'app per i compiti in classe! È molto utile anche come fonte di ispirazione.

Stefano S

utente iOS

Questa applicazione è davvero grande! Ci sono tantissimi appunti e aiuti con lo studio [...]. La mia materia problematica, per esempio, è il francese e l'app ha così tante opzioni per aiutarmi. Grazie a questa app ho migliorato il mio francese. La consiglio a tutti.

Samantha Klich

utente Android

Wow, sono davvero stupita. Ho appena provato l'app perché l'ho vista pubblicizzata molte volte e sono rimasta assolutamente sbalordita. Questa app è L'AIUTO che cercate per la scuola e soprattutto offre tantissime cose, come allenamenti e schede, che a me personalmente sono state MOLTO utili.

Anna

utente iOS

È bellissima questa app, la adoro. È utilissima per lo studio e mi aiuta molto, anzi moltissimo, ma soprattutto mi aiutano molto i quiz, per memorizzare anche quello che non sapevo

Anastasia

utente Android

Fantastica per qualsiasi materia avere gli appunti anche di altre persone è molto utile perchè posso confrontarmi e vedere come migliorarmi. con i quiz riesco ad apprendere al meglio.

Francesca

utente Android

moooolto utile,gli appunti sono belli e funzionanti,schoolGPT da dei consigli formidabili!!

Marianna

utente Android

L'applicazione è semplicemente fantastica! Tutto ciò che devo fare è inserire l'argomento nella barra di ricerca e ottengo la risposta molto velocemente. Non devo guardare 10 video di YouTube per capire qualcosa, quindi risparmio tempo. Consigliatissima!

Sudenaz Ocak

utente Android

A scuola andavo malissimo in matematica, ma grazie a questa applicazione ora vado meglio. Vi sono molto grato per aver creato questa app.

Greenlight Bonnie

utente Android

Knowunity è un applicazione fantastica,considerando che ha degli schemi veramente molto carini e sfiziosi e che ci sono dei quiz,oltre al fatto che questa cosa dell intelligenza artificiale "school gpt" è almeno per me molto utile, perché a differenza di Chatgpt ti da le spiegazioni, ti spiega ciò che non è chiaro! Posso studiare più velocemente tramite gli schemi e che posso pubblicare io stessa gli schemi è una funzione utilissima per gli altri studenti. Knowunity è PERFETTA

Aurora

utente Android

L’app funziona benissimo e puoi trovare qualsiasi tipo di informazione. Non ho l’abbonamento ma la parte gratuita è sufficiente per uno studio approfondito.

Martina

utente iOS

in questi ultimi mesi di scuola dove il tempo è ormai poco, mi sta aiutando molto perché piuttosto che farmi io gli schemi su quello che leggo sul libro guardo questi già fatti e li uso come ripasso piuttosto che rileggermi tutto il libro

Chiara

utente IOS

Questa app è una delle migliori, nient’altro da dire.

Andrea

utente iOS

L'applicazione è molto facile da usare e ben progettata. Finora ho trovato tutto quello che cercavo e ho potuto imparare molto dalle presentazioni! Utilizzerò sicuramente l'app per i compiti in classe! È molto utile anche come fonte di ispirazione.

Stefano S

utente iOS

Questa applicazione è davvero grande! Ci sono tantissimi appunti e aiuti con lo studio [...]. La mia materia problematica, per esempio, è il francese e l'app ha così tante opzioni per aiutarmi. Grazie a questa app ho migliorato il mio francese. La consiglio a tutti.

Samantha Klich

utente Android

Wow, sono davvero stupita. Ho appena provato l'app perché l'ho vista pubblicizzata molte volte e sono rimasta assolutamente sbalordita. Questa app è L'AIUTO che cercate per la scuola e soprattutto offre tantissime cose, come allenamenti e schede, che a me personalmente sono state MOLTO utili.

Anna

utente iOS

È bellissima questa app, la adoro. È utilissima per lo studio e mi aiuta molto, anzi moltissimo, ma soprattutto mi aiutano molto i quiz, per memorizzare anche quello che non sapevo

Anastasia

utente Android

Fantastica per qualsiasi materia avere gli appunti anche di altre persone è molto utile perchè posso confrontarmi e vedere come migliorarmi. con i quiz riesco ad apprendere al meglio.

Francesca

utente Android

moooolto utile,gli appunti sono belli e funzionanti,schoolGPT da dei consigli formidabili!!

Marianna

utente Android

L'applicazione è semplicemente fantastica! Tutto ciò che devo fare è inserire l'argomento nella barra di ricerca e ottengo la risposta molto velocemente. Non devo guardare 10 video di YouTube per capire qualcosa, quindi risparmio tempo. Consigliatissima!

Sudenaz Ocak

utente Android

A scuola andavo malissimo in matematica, ma grazie a questa applicazione ora vado meglio. Vi sono molto grato per aver creato questa app.

Greenlight Bonnie

utente Android

Knowunity è un applicazione fantastica,considerando che ha degli schemi veramente molto carini e sfiziosi e che ci sono dei quiz,oltre al fatto che questa cosa dell intelligenza artificiale "school gpt" è almeno per me molto utile, perché a differenza di Chatgpt ti da le spiegazioni, ti spiega ciò che non è chiaro! Posso studiare più velocemente tramite gli schemi e che posso pubblicare io stessa gli schemi è una funzione utilissima per gli altri studenti. Knowunity è PERFETTA

Aurora

utente Android

L’app funziona benissimo e puoi trovare qualsiasi tipo di informazione. Non ho l’abbonamento ma la parte gratuita è sufficiente per uno studio approfondito.

Martina

utente iOS

in questi ultimi mesi di scuola dove il tempo è ormai poco, mi sta aiutando molto perché piuttosto che farmi io gli schemi su quello che leggo sul libro guardo questi già fatti e li uso come ripasso piuttosto che rileggermi tutto il libro

Chiara

utente IOS

Questa app è una delle migliori, nient’altro da dire.

Andrea

utente iOS