鎌倉幕府の滅亡後、後醍醐天皇の建武の新政が始まったけど、武士層の不満から短期間で崩壊してしまったんだ。足利尊氏が京都に室町幕府を開くと、吉野の南朝と約60年間対立する南北朝の動乱が始まり、この混乱の中で守護が守護大名へと成長していくことになる。
Iscriviti per mostrare il contenutoÈ gratis!
Accesso a tutti i documenti
Migliora i tuoi voti
Unisciti a milioni di studenti
Knowunity AI
Materie
Triangle Congruence and Similarity Theorems
Triangle Properties and Classification
Linear Equations and Graphs
Geometric Angle Relationships
Trigonometric Functions and Identities
Equation Solving Techniques
Circle Geometry Fundamentals
Division Operations and Methods
Basic Differentiation Rules
Exponent and Logarithm Properties
Mostra tutti gli argomenti
Human Organ Systems
Reproductive Cell Cycles
Biological Sciences Subdisciplines
Cellular Energy Metabolism
Autotrophic Energy Processes
Inheritance Patterns and Principles
Biomolecular Structure and Organization
Cell Cycle and Division Mechanics
Cellular Organization and Development
Biological Structural Organization
Mostra tutti gli argomenti
Chemical Sciences and Applications
Atomic Structure and Composition
Molecular Electron Structure Representation
Atomic Electron Behavior
Matter Properties and Water
Mole Concept and Calculations
Gas Laws and Behavior
Periodic Table Organization
Chemical Thermodynamics Fundamentals
Chemical Bond Types and Properties
Mostra tutti gli argomenti
European Renaissance and Enlightenment
European Cultural Movements 800-1920
American Revolution Era 1763-1797
American Civil War 1861-1865
Global Imperial Systems
Mongol and Chinese Dynasties
U.S. Presidents and World Leaders
Historical Sources and Documentation
World Wars Era and Impact
World Religious Systems
Mostra tutti gli argomenti
Classic and Contemporary Novels
Literary Character Analysis
Rhetorical Theory and Practice
Classic Literary Narratives
Reading Analysis and Interpretation
Narrative Structure and Techniques
English Language Components
Influential English-Language Authors
Basic Sentence Structure
Narrative Voice and Perspective
Mostra tutti gli argomenti
30
•
Aggiornato Apr 24, 2026
•
鎌倉幕府の滅亡後、後醍醐天皇の建武の新政が始まったけど、武士層の不満から短期間で崩壊してしまったんだ。足利尊氏が京都に室町幕府を開くと、吉野の南朝と約60年間対立する南北朝の動乱が始まり、この混乱の中で守護が守護大名へと成長していくことになる。







君の身の回りでもリーダーが変わると混乱が起きるよね?それと同じことが、鎌倉時代から室町時代にかけて日本全体で起こったんだ。
後醍醐天皇は鎌倉幕府を倒して建武の新政を始めたけど、武士たちの恩賞への不満や公家重視の政策で失敗に終わった。二条河原の落書という風刺文書まで作られて、政治の混乱ぶりが笑いものにされたほどだよ。
足利尊氏は後醍醐天皇と対立し、京都に北朝を立てて室町幕府の初代将軍になった。一方、吉野に逃れた後醍醐天皇の南朝との間で、約60年間にわたる南北朝の動乱が続くことになる。新田義貞や楠木正成といった武将たちが、この動乱の中で活躍したんだ。
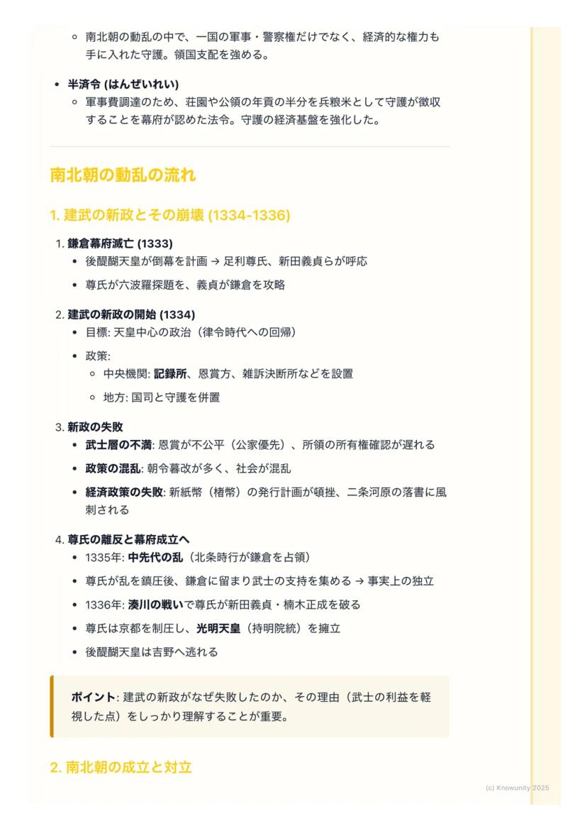
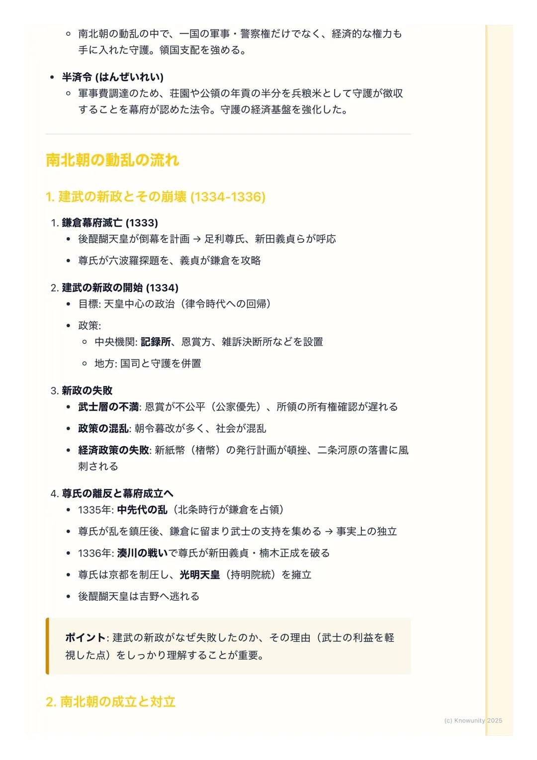
💡 覚えておこう: 建武の新政が失敗した理由は「武士の利益を軽視したから」。これは入試でよく問われるポイントだよ。

1333年に鎌倉幕府が滅亡すると、後醍醐天皇は天皇中心の政治を目指して建武の新政を開始した。記録所や恩賞方といった新しい機関を設置して、律令時代への回帰を図ったんだ。
でも武士たちにとって、この政策は大問題だった。恩賞が公家中心で不公平だし、所領の所有権確認も遅れがちで、まさに朝令暮改の連続。新紙幣の発行計画まで頓挫して、社会全体が混乱状態になってしまった。
1335年の中先代の乱で足利尊氏が鎌倉を占領すると、そのまま独立状態に。翌年の湊川の戦いで新田義貞・楠木正成を破った尊氏は、京都で光明天皇を擁立して北朝を成立させた。後醍醐天皇は吉野に逃れ、ここから本格的な南北朝の対立が始まることになる。
💡 ここがポイント: 武士の不満がなぜ生まれたのか、具体的な理由を説明できるようにしておこう。

京都の北朝は足利氏と多くの守護・地頭に支えられ、吉野の南朝は新田氏や楠木氏など一部の武士・公家が支持していた。北畠親房は『神皇正統記』を著して南朝の正統性を主張したけど、勢力的には北朝の方が圧倒的に有利だったんだ。
ところが1350年、室町幕府内部で観応の擾乱という大きな内紛が発生する。これは足利尊氏(軍事担当)と弟の足利直義(政務担当)による二頭政治が破綻したもので、高師直という執事が直義と対立したのがきっかけだった。
この擾乱は単なる兄弟喧嘩じゃない。伝統的な武家法を重んじる直義と、革新的な政策を進める師直との間で、幕府の統治方針をめぐる根本的な対立があったんだ。最終的に尊氏が勝利したものの、この混乱で全国の動乱がさらに激化してしまった。
💡 試験のコツ: 観応の擾乱が守護大名の台頭にどうつながったか、因果関係を整理しておこう。

南北朝の動乱は、地方支配のあり方を根本から変えてしまった。鎌倉時代の守護は大犯三箇条(御家人の警備、殺害人・謀反人の逮捕)が主な権限だったけど、室町時代には経済的な権限が大幅に拡大したんだ。
特に重要なのが半済令で、これは軍事費調達のため荘園や公領の年貢の半分を守護が徴収できる制度だった。使節遵行権や守護請なども加わって、守護は一国を独自に支配する守護大名へと成長していく。斯波氏、細川氏、畠山氏といった三管領家族が代表例だね。
1392年、3代将軍足利義満の時代に南北朝の合一が実現した。南朝の後亀山天皇が三種の神器を北朝に譲り、両統迭立の約束で和議が成立したけど、実際にはこの約束は守られなかった。約60年続いた動乱がようやく終結したんだ。
💡 暗記ポイント: 鎌倉時代の守護と室町時代の守護大名の権限の違いを具体的に説明できるようにしよう。

この時代の流れを整理すると、後醍醐天皇の建武の新政→足利尊氏による室町幕府成立→南北朝の対立→観応の擾乱→守護大名の台頭→南北朝合一という順序になる。特に観応の擾乱が守護の権力拡大を決定づけたという点は、入試でよく問われるから要注意だよ。
資料問題対策として、二条河原の落書は建武の新政の混乱を風刺したもの、『神皇正統記』は南朝側の立場で書かれた歴史書ということを押さえておこう。誰が、どの立場で書いたかを区別することが大切だ。
この時代は公家社会から武家社会への移行を決定づける過渡期で、後の戦国時代につながる地方分権化の出発点でもある。複雑な流れだから、年表と地図を使いながら人物相関図を自分で書いてみると、頭に入りやすくなるはず。
💡 勉強法のヒント: 建武の新政の失敗理由と観応の擾乱の意義を、因果関係を意識して説明できるまで練習しよう。

Il nostro assistente AI è costruito specificamente per le esigenze degli studenti. Sulla base dei milioni di contenuti presenti sulla piattaforma, possiamo fornire agli studenti risposte davvero significative e pertinenti. Ma non si tratta solo di risposte, l'assistente è in grado di guidare gli studenti attraverso le loro sfide quotidiane di studio, con piani di studio personalizzati, quiz o contenuti nella chat e una personalizzazione al 100% basata sulle competenze e sugli sviluppi degli studenti.
È possibile scaricare l'applicazione dal Google Play Store e dall'Apple App Store.
Sì, hai accesso completamente gratuito a tutti i contenuti nell'app e puoi chattare o seguire i Creatori in qualsiasi momento. Sbloccherai nuove funzioni crescendo il tuo numero di follower. Inoltre, offriamo Knowunity Premium, che consente di studiare senza alcun limite!!
App Store
Google Play
L'applicazione è molto facile da usare e ben progettata. Finora ho trovato tutto quello che cercavo e ho potuto imparare molto dalle presentazioni! Utilizzerò sicuramente l'app per i compiti in classe! È molto utile anche come fonte di ispirazione.
Stefano S
utente iOS
Questa applicazione è davvero grande! Ci sono tantissimi appunti e aiuti con lo studio [...]. La mia materia problematica, per esempio, è il francese e l'app ha così tante opzioni per aiutarmi. Grazie a questa app ho migliorato il mio francese. La consiglio a tutti.
Samantha Klich
utente Android
Wow, sono davvero stupita. Ho appena provato l'app perché l'ho vista pubblicizzata molte volte e sono rimasta assolutamente sbalordita. Questa app è L'AIUTO che cercate per la scuola e soprattutto offre tantissime cose, come allenamenti e schede, che a me personalmente sono state MOLTO utili.
Anna
utente iOS
È bellissima questa app, la adoro. È utilissima per lo studio e mi aiuta molto, anzi moltissimo, ma soprattutto mi aiutano molto i quiz, per memorizzare anche quello che non sapevo
Anastasia
utente Android
Fantastica per qualsiasi materia avere gli appunti anche di altre persone è molto utile perchè posso confrontarmi e vedere come migliorarmi. con i quiz riesco ad apprendere al meglio.
Francesca
utente Android
moooolto utile,gli appunti sono belli e funzionanti,schoolGPT da dei consigli formidabili!!
Marianna
utente Android
L'applicazione è semplicemente fantastica! Tutto ciò che devo fare è inserire l'argomento nella barra di ricerca e ottengo la risposta molto velocemente. Non devo guardare 10 video di YouTube per capire qualcosa, quindi risparmio tempo. Consigliatissima!
Sudenaz Ocak
utente Android
A scuola andavo malissimo in matematica, ma grazie a questa applicazione ora vado meglio. Vi sono molto grato per aver creato questa app.
Greenlight Bonnie
utente Android
Knowunity è un applicazione fantastica,considerando che ha degli schemi veramente molto carini e sfiziosi e che ci sono dei quiz,oltre al fatto che questa cosa dell intelligenza artificiale "school gpt" è almeno per me molto utile, perché a differenza di Chatgpt ti da le spiegazioni, ti spiega ciò che non è chiaro! Posso studiare più velocemente tramite gli schemi e che posso pubblicare io stessa gli schemi è una funzione utilissima per gli altri studenti. Knowunity è PERFETTA
Aurora
utente Android
L’app funziona benissimo e puoi trovare qualsiasi tipo di informazione. Non ho l’abbonamento ma la parte gratuita è sufficiente per uno studio approfondito.
Martina
utente iOS
I quiz E LE flashcard SONO COSÌ UTILI E ADORO Knowunity IA. È ANCHE LETTERALMENTE COME CHATGPT MA PIÙ INTELLIGENTE!! MI HA AIUTATO ANCHE COI MIEI PROBLEMI DI MASCARA!! E ANCHE CON LE MIE VERE MATERIE! OVVIO 😍😁😲🤑💗✨🎀😮
Chiara
utente IOS
Questa app è una delle migliori, nient’altro da dire.
Andrea
utente iOS
L'applicazione è molto facile da usare e ben progettata. Finora ho trovato tutto quello che cercavo e ho potuto imparare molto dalle presentazioni! Utilizzerò sicuramente l'app per i compiti in classe! È molto utile anche come fonte di ispirazione.
Stefano S
utente iOS
Questa applicazione è davvero grande! Ci sono tantissimi appunti e aiuti con lo studio [...]. La mia materia problematica, per esempio, è il francese e l'app ha così tante opzioni per aiutarmi. Grazie a questa app ho migliorato il mio francese. La consiglio a tutti.
Samantha Klich
utente Android
Wow, sono davvero stupita. Ho appena provato l'app perché l'ho vista pubblicizzata molte volte e sono rimasta assolutamente sbalordita. Questa app è L'AIUTO che cercate per la scuola e soprattutto offre tantissime cose, come allenamenti e schede, che a me personalmente sono state MOLTO utili.
Anna
utente iOS
È bellissima questa app, la adoro. È utilissima per lo studio e mi aiuta molto, anzi moltissimo, ma soprattutto mi aiutano molto i quiz, per memorizzare anche quello che non sapevo
Anastasia
utente Android
Fantastica per qualsiasi materia avere gli appunti anche di altre persone è molto utile perchè posso confrontarmi e vedere come migliorarmi. con i quiz riesco ad apprendere al meglio.
Francesca
utente Android
moooolto utile,gli appunti sono belli e funzionanti,schoolGPT da dei consigli formidabili!!
Marianna
utente Android
L'applicazione è semplicemente fantastica! Tutto ciò che devo fare è inserire l'argomento nella barra di ricerca e ottengo la risposta molto velocemente. Non devo guardare 10 video di YouTube per capire qualcosa, quindi risparmio tempo. Consigliatissima!
Sudenaz Ocak
utente Android
A scuola andavo malissimo in matematica, ma grazie a questa applicazione ora vado meglio. Vi sono molto grato per aver creato questa app.
Greenlight Bonnie
utente Android
Knowunity è un applicazione fantastica,considerando che ha degli schemi veramente molto carini e sfiziosi e che ci sono dei quiz,oltre al fatto che questa cosa dell intelligenza artificiale "school gpt" è almeno per me molto utile, perché a differenza di Chatgpt ti da le spiegazioni, ti spiega ciò che non è chiaro! Posso studiare più velocemente tramite gli schemi e che posso pubblicare io stessa gli schemi è una funzione utilissima per gli altri studenti. Knowunity è PERFETTA
Aurora
utente Android
L’app funziona benissimo e puoi trovare qualsiasi tipo di informazione. Non ho l’abbonamento ma la parte gratuita è sufficiente per uno studio approfondito.
Martina
utente iOS
I quiz E LE flashcard SONO COSÌ UTILI E ADORO Knowunity IA. È ANCHE LETTERALMENTE COME CHATGPT MA PIÙ INTELLIGENTE!! MI HA AIUTATO ANCHE COI MIEI PROBLEMI DI MASCARA!! E ANCHE CON LE MIE VERE MATERIE! OVVIO 😍😁😲🤑💗✨🎀😮
Chiara
utente IOS
Questa app è una delle migliori, nient’altro da dire.
Andrea
utente iOS
鎌倉幕府の滅亡後、後醍醐天皇の建武の新政が始まったけど、武士層の不満から短期間で崩壊してしまったんだ。足利尊氏が京都に室町幕府を開くと、吉野の南朝と約60年間対立する南北朝の動乱が始まり、この混乱の中で守護が守護大名へと成長していくことになる。

Accesso a tutti i documenti
Migliora i tuoi voti
Unisciti a milioni di studenti
君の身の回りでもリーダーが変わると混乱が起きるよね?それと同じことが、鎌倉時代から室町時代にかけて日本全体で起こったんだ。
後醍醐天皇は鎌倉幕府を倒して建武の新政を始めたけど、武士たちの恩賞への不満や公家重視の政策で失敗に終わった。二条河原の落書という風刺文書まで作られて、政治の混乱ぶりが笑いものにされたほどだよ。
足利尊氏は後醍醐天皇と対立し、京都に北朝を立てて室町幕府の初代将軍になった。一方、吉野に逃れた後醍醐天皇の南朝との間で、約60年間にわたる南北朝の動乱が続くことになる。新田義貞や楠木正成といった武将たちが、この動乱の中で活躍したんだ。
💡 覚えておこう: 建武の新政が失敗した理由は「武士の利益を軽視したから」。これは入試でよく問われるポイントだよ。

Accesso a tutti i documenti
Migliora i tuoi voti
Unisciti a milioni di studenti
1333年に鎌倉幕府が滅亡すると、後醍醐天皇は天皇中心の政治を目指して建武の新政を開始した。記録所や恩賞方といった新しい機関を設置して、律令時代への回帰を図ったんだ。
でも武士たちにとって、この政策は大問題だった。恩賞が公家中心で不公平だし、所領の所有権確認も遅れがちで、まさに朝令暮改の連続。新紙幣の発行計画まで頓挫して、社会全体が混乱状態になってしまった。
1335年の中先代の乱で足利尊氏が鎌倉を占領すると、そのまま独立状態に。翌年の湊川の戦いで新田義貞・楠木正成を破った尊氏は、京都で光明天皇を擁立して北朝を成立させた。後醍醐天皇は吉野に逃れ、ここから本格的な南北朝の対立が始まることになる。
💡 ここがポイント: 武士の不満がなぜ生まれたのか、具体的な理由を説明できるようにしておこう。

Accesso a tutti i documenti
Migliora i tuoi voti
Unisciti a milioni di studenti
京都の北朝は足利氏と多くの守護・地頭に支えられ、吉野の南朝は新田氏や楠木氏など一部の武士・公家が支持していた。北畠親房は『神皇正統記』を著して南朝の正統性を主張したけど、勢力的には北朝の方が圧倒的に有利だったんだ。
ところが1350年、室町幕府内部で観応の擾乱という大きな内紛が発生する。これは足利尊氏(軍事担当)と弟の足利直義(政務担当)による二頭政治が破綻したもので、高師直という執事が直義と対立したのがきっかけだった。
この擾乱は単なる兄弟喧嘩じゃない。伝統的な武家法を重んじる直義と、革新的な政策を進める師直との間で、幕府の統治方針をめぐる根本的な対立があったんだ。最終的に尊氏が勝利したものの、この混乱で全国の動乱がさらに激化してしまった。
💡 試験のコツ: 観応の擾乱が守護大名の台頭にどうつながったか、因果関係を整理しておこう。

Accesso a tutti i documenti
Migliora i tuoi voti
Unisciti a milioni di studenti
南北朝の動乱は、地方支配のあり方を根本から変えてしまった。鎌倉時代の守護は大犯三箇条(御家人の警備、殺害人・謀反人の逮捕)が主な権限だったけど、室町時代には経済的な権限が大幅に拡大したんだ。
特に重要なのが半済令で、これは軍事費調達のため荘園や公領の年貢の半分を守護が徴収できる制度だった。使節遵行権や守護請なども加わって、守護は一国を独自に支配する守護大名へと成長していく。斯波氏、細川氏、畠山氏といった三管領家族が代表例だね。
1392年、3代将軍足利義満の時代に南北朝の合一が実現した。南朝の後亀山天皇が三種の神器を北朝に譲り、両統迭立の約束で和議が成立したけど、実際にはこの約束は守られなかった。約60年続いた動乱がようやく終結したんだ。
💡 暗記ポイント: 鎌倉時代の守護と室町時代の守護大名の権限の違いを具体的に説明できるようにしよう。

Accesso a tutti i documenti
Migliora i tuoi voti
Unisciti a milioni di studenti
この時代の流れを整理すると、後醍醐天皇の建武の新政→足利尊氏による室町幕府成立→南北朝の対立→観応の擾乱→守護大名の台頭→南北朝合一という順序になる。特に観応の擾乱が守護の権力拡大を決定づけたという点は、入試でよく問われるから要注意だよ。
資料問題対策として、二条河原の落書は建武の新政の混乱を風刺したもの、『神皇正統記』は南朝側の立場で書かれた歴史書ということを押さえておこう。誰が、どの立場で書いたかを区別することが大切だ。
この時代は公家社会から武家社会への移行を決定づける過渡期で、後の戦国時代につながる地方分権化の出発点でもある。複雑な流れだから、年表と地図を使いながら人物相関図を自分で書いてみると、頭に入りやすくなるはず。
💡 勉強法のヒント: 建武の新政の失敗理由と観応の擾乱の意義を、因果関係を意識して説明できるまで練習しよう。

Accesso a tutti i documenti
Migliora i tuoi voti
Unisciti a milioni di studenti
Il nostro assistente AI è costruito specificamente per le esigenze degli studenti. Sulla base dei milioni di contenuti presenti sulla piattaforma, possiamo fornire agli studenti risposte davvero significative e pertinenti. Ma non si tratta solo di risposte, l'assistente è in grado di guidare gli studenti attraverso le loro sfide quotidiane di studio, con piani di studio personalizzati, quiz o contenuti nella chat e una personalizzazione al 100% basata sulle competenze e sugli sviluppi degli studenti.
È possibile scaricare l'applicazione dal Google Play Store e dall'Apple App Store.
Sì, hai accesso completamente gratuito a tutti i contenuti nell'app e puoi chattare o seguire i Creatori in qualsiasi momento. Sbloccherai nuove funzioni crescendo il tuo numero di follower. Inoltre, offriamo Knowunity Premium, che consente di studiare senza alcun limite!!
2
Strumenti Intelligenti NUOVO
Trasforma questi appunti in: ✓ 50+ Domande di Pratica ✓ Flashcard Interattive ✓ Simulazione d'esame completa ✓ Schemi per Saggi
App Store
Google Play
L'applicazione è molto facile da usare e ben progettata. Finora ho trovato tutto quello che cercavo e ho potuto imparare molto dalle presentazioni! Utilizzerò sicuramente l'app per i compiti in classe! È molto utile anche come fonte di ispirazione.
Stefano S
utente iOS
Questa applicazione è davvero grande! Ci sono tantissimi appunti e aiuti con lo studio [...]. La mia materia problematica, per esempio, è il francese e l'app ha così tante opzioni per aiutarmi. Grazie a questa app ho migliorato il mio francese. La consiglio a tutti.
Samantha Klich
utente Android
Wow, sono davvero stupita. Ho appena provato l'app perché l'ho vista pubblicizzata molte volte e sono rimasta assolutamente sbalordita. Questa app è L'AIUTO che cercate per la scuola e soprattutto offre tantissime cose, come allenamenti e schede, che a me personalmente sono state MOLTO utili.
Anna
utente iOS
È bellissima questa app, la adoro. È utilissima per lo studio e mi aiuta molto, anzi moltissimo, ma soprattutto mi aiutano molto i quiz, per memorizzare anche quello che non sapevo
Anastasia
utente Android
Fantastica per qualsiasi materia avere gli appunti anche di altre persone è molto utile perchè posso confrontarmi e vedere come migliorarmi. con i quiz riesco ad apprendere al meglio.
Francesca
utente Android
moooolto utile,gli appunti sono belli e funzionanti,schoolGPT da dei consigli formidabili!!
Marianna
utente Android
L'applicazione è semplicemente fantastica! Tutto ciò che devo fare è inserire l'argomento nella barra di ricerca e ottengo la risposta molto velocemente. Non devo guardare 10 video di YouTube per capire qualcosa, quindi risparmio tempo. Consigliatissima!
Sudenaz Ocak
utente Android
A scuola andavo malissimo in matematica, ma grazie a questa applicazione ora vado meglio. Vi sono molto grato per aver creato questa app.
Greenlight Bonnie
utente Android
Knowunity è un applicazione fantastica,considerando che ha degli schemi veramente molto carini e sfiziosi e che ci sono dei quiz,oltre al fatto che questa cosa dell intelligenza artificiale "school gpt" è almeno per me molto utile, perché a differenza di Chatgpt ti da le spiegazioni, ti spiega ciò che non è chiaro! Posso studiare più velocemente tramite gli schemi e che posso pubblicare io stessa gli schemi è una funzione utilissima per gli altri studenti. Knowunity è PERFETTA
Aurora
utente Android
L’app funziona benissimo e puoi trovare qualsiasi tipo di informazione. Non ho l’abbonamento ma la parte gratuita è sufficiente per uno studio approfondito.
Martina
utente iOS
I quiz E LE flashcard SONO COSÌ UTILI E ADORO Knowunity IA. È ANCHE LETTERALMENTE COME CHATGPT MA PIÙ INTELLIGENTE!! MI HA AIUTATO ANCHE COI MIEI PROBLEMI DI MASCARA!! E ANCHE CON LE MIE VERE MATERIE! OVVIO 😍😁😲🤑💗✨🎀😮
Chiara
utente IOS
Questa app è una delle migliori, nient’altro da dire.
Andrea
utente iOS
L'applicazione è molto facile da usare e ben progettata. Finora ho trovato tutto quello che cercavo e ho potuto imparare molto dalle presentazioni! Utilizzerò sicuramente l'app per i compiti in classe! È molto utile anche come fonte di ispirazione.
Stefano S
utente iOS
Questa applicazione è davvero grande! Ci sono tantissimi appunti e aiuti con lo studio [...]. La mia materia problematica, per esempio, è il francese e l'app ha così tante opzioni per aiutarmi. Grazie a questa app ho migliorato il mio francese. La consiglio a tutti.
Samantha Klich
utente Android
Wow, sono davvero stupita. Ho appena provato l'app perché l'ho vista pubblicizzata molte volte e sono rimasta assolutamente sbalordita. Questa app è L'AIUTO che cercate per la scuola e soprattutto offre tantissime cose, come allenamenti e schede, che a me personalmente sono state MOLTO utili.
Anna
utente iOS
È bellissima questa app, la adoro. È utilissima per lo studio e mi aiuta molto, anzi moltissimo, ma soprattutto mi aiutano molto i quiz, per memorizzare anche quello che non sapevo
Anastasia
utente Android
Fantastica per qualsiasi materia avere gli appunti anche di altre persone è molto utile perchè posso confrontarmi e vedere come migliorarmi. con i quiz riesco ad apprendere al meglio.
Francesca
utente Android
moooolto utile,gli appunti sono belli e funzionanti,schoolGPT da dei consigli formidabili!!
Marianna
utente Android
L'applicazione è semplicemente fantastica! Tutto ciò che devo fare è inserire l'argomento nella barra di ricerca e ottengo la risposta molto velocemente. Non devo guardare 10 video di YouTube per capire qualcosa, quindi risparmio tempo. Consigliatissima!
Sudenaz Ocak
utente Android
A scuola andavo malissimo in matematica, ma grazie a questa applicazione ora vado meglio. Vi sono molto grato per aver creato questa app.
Greenlight Bonnie
utente Android
Knowunity è un applicazione fantastica,considerando che ha degli schemi veramente molto carini e sfiziosi e che ci sono dei quiz,oltre al fatto che questa cosa dell intelligenza artificiale "school gpt" è almeno per me molto utile, perché a differenza di Chatgpt ti da le spiegazioni, ti spiega ciò che non è chiaro! Posso studiare più velocemente tramite gli schemi e che posso pubblicare io stessa gli schemi è una funzione utilissima per gli altri studenti. Knowunity è PERFETTA
Aurora
utente Android
L’app funziona benissimo e puoi trovare qualsiasi tipo di informazione. Non ho l’abbonamento ma la parte gratuita è sufficiente per uno studio approfondito.
Martina
utente iOS
I quiz E LE flashcard SONO COSÌ UTILI E ADORO Knowunity IA. È ANCHE LETTERALMENTE COME CHATGPT MA PIÙ INTELLIGENTE!! MI HA AIUTATO ANCHE COI MIEI PROBLEMI DI MASCARA!! E ANCHE CON LE MIE VERE MATERIE! OVVIO 😍😁😲🤑💗✨🎀😮
Chiara
utente IOS
Questa app è una delle migliori, nient’altro da dire.
Andrea
utente iOS