L'Unione europea è molto più di una semplice alleanza tra... Mostra di più
Iscriviti per mostrare il contenutoÈ gratis!
Accesso a tutti i documenti
Migliora i tuoi voti
Unisciti a milioni di studenti
Knowunity AI
Materie
Triangle Congruence and Similarity Theorems
Triangle Properties and Classification
Linear Equations and Graphs
Geometric Angle Relationships
Trigonometric Functions and Identities
Equation Solving Techniques
Circle Geometry Fundamentals
Division Operations and Methods
Basic Differentiation Rules
Exponent and Logarithm Properties
Mostra tutti gli argomenti
Human Organ Systems
Reproductive Cell Cycles
Biological Sciences Subdisciplines
Cellular Energy Metabolism
Autotrophic Energy Processes
Inheritance Patterns and Principles
Biomolecular Structure and Organization
Cell Cycle and Division Mechanics
Cellular Organization and Development
Biological Structural Organization
Mostra tutti gli argomenti
Chemical Sciences and Applications
Atomic Structure and Composition
Molecular Electron Structure Representation
Atomic Electron Behavior
Matter Properties and Water
Mole Concept and Calculations
Gas Laws and Behavior
Periodic Table Organization
Chemical Thermodynamics Fundamentals
Chemical Bond Types and Properties
Mostra tutti gli argomenti
European Renaissance and Enlightenment
European Cultural Movements 800-1920
American Revolution Era 1763-1797
American Civil War 1861-1865
Global Imperial Systems
Mongol and Chinese Dynasties
U.S. Presidents and World Leaders
Historical Sources and Documentation
World Wars Era and Impact
World Religious Systems
Mostra tutti gli argomenti
Classic and Contemporary Novels
Literary Character Analysis
Rhetorical Theory and Practice
Classic Literary Narratives
Reading Analysis and Interpretation
Narrative Structure and Techniques
English Language Components
Influential English-Language Authors
Basic Sentence Structure
Narrative Voice and Perspective
Mostra tutti gli argomenti
3,146
•
Aggiornato Apr 21, 2026
•
L'Unione europea è molto più di una semplice alleanza tra... Mostra di più









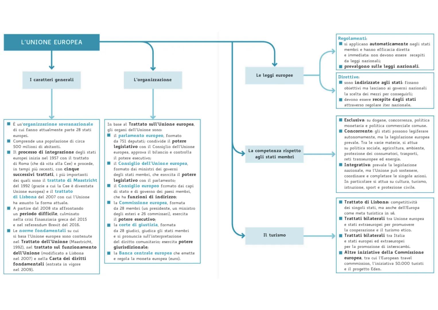
Pensate che l'Unione europea oggi unisce 27 paesi con circa 500 milioni di abitanti - un'organizzazione sovranazionale che va oltre i confini delle singole nazioni! Il nome "Unione europea" è relativamente recente (1993), ma la storia inizia molto prima.
Tutto è partito nel 1957 con il Trattato di Roma, quando sei paesi (Italia, Francia, Germania, Belgio, Paesi Bassi e Lussemburgo) decisero di unire le forze economiche creando la Comunità economica europea (CEE). Era un'idea rivoluzionaria: lavorare insieme invece di combattersi.
L'espansione è stata graduale ma costante. Prima si sono aggiunti i paesi dell'Europa occidentale (Regno Unito, Irlanda, Danimarca negli anni '70), poi quelli mediterranei . Il grande boom è arrivato nel 2004 con l'ingresso di dieci paesi dell'Europa orientale, seguiti da Romania, Bulgaria e Croazia.
💡 Curiosità: La Brexit del 2020 ha portato l'UE da 28 a 27 membri, segnando la prima uscita nella storia dell'Unione.

Tra il 1986 e il 2007 sono stati firmati cinque trattati fondamentali che hanno trasformato completamente l'Europa. Il Trattato di Maastricht del 1992 è stato quello più rivoluzionario: ha creato l'Unione europea e ha messo le basi per l'euro, la moneta che probabilmente avete in tasca!
Il mercato unico del 1993 ha eliminato le barriere commerciali, mentre i trattati di Amsterdam e Nizza hanno ampliato i poteri dell'UE. Nel 2007, il Trattato di Lisbona ha dato all'Unione la forma attuale, modernizzando le sue regole.
Ma non è stato tutto rose e fiori. La crisi economica del 2008 ha messo a dura prova l'Unione, culminando nella crisi greca del 2015 e nella Brexit. Questi eventi hanno però spinto gli altri paesi a rafforzare la cooperazione.
Come cittadini europei, avete diritti speciali: potete vivere, lavorare e studiare in qualsiasi paese UE, votare alle elezioni locali dove risiedete e ricevere protezione diplomatica. La Carta dei diritti fondamentali garantisce questi e molti altri diritti che vi accompagneranno per tutta la vita.
💡 Ricorda: La cittadinanza europea si aggiunge a quella italiana - non la sostituisce!

L'UE ha una "costituzione" formata da tre documenti principali: il Trattato dell'Unione (le regole base), il Trattato sul funzionamento (come funziona tutto) e la Carta dei diritti fondamentali (i vostri diritti).
Il sistema politico europeo è unico al mondo e comprende sei organi principali. Immaginatelo come una versione più complessa del sistema italiano, ma su scala continentale.
Il Parlamento europeo (751 deputati eletti ogni 5 anni) rappresenta direttamente voi cittadini. Il Consiglio europeo riunisce i leader nazionali per le decisioni più importanti, mentre il Consiglio dell'Unione europea (i ministri) lavora con il Parlamento per fare le leggi.
La Commissione europea è come il "governo" dell'UE - propone le leggi e le fa rispettare. La Corte di giustizia risolve i conflitti, mentre la Banca centrale europea gestisce l'euro e la politica monetaria.
💡 Tip per l'interrogazione: Ricorda che Parlamento e Consiglio dell'UE fanno le leggi insieme - è il sistema "bicamerale" europeo!

L'UE può fare due tipi di leggi: regolamenti e direttive. I regolamenti sono come "copie carbone" - si applicano identici in tutti i paesi membri immediatamente. Le direttive invece fissano obiettivi comuni ma lasciano ai governi nazionali la libertà di scegliere come raggiungerli.
I poteri dell'UE sono divisi in tre categorie che dovete assolutamente sapere per l'esame. La competenza esclusiva significa che solo l'UE può decidere su dogane, concorrenza, euro e commercio internazionale.
La competenza concorrente riguarda settori dove possono legiferare sia l'UE che gli stati, ma se l'Europa decide qualcosa, le sue regole prevalgono. Include agricoltura, ambiente, trasporti ed energia - settori cruciali per il futuro.
La competenza integrativa copre aree dove l'UE può solo "aiutare" i paesi membri coordinando e supportando le loro politiche. Qui troviamo salute, cultura, istruzione, sport e turismo - settori che toccano direttamente la vostra vita quotidiana.
💡 Schema mentale: Esclusiva = solo UE; Concorrente = UE + Stati (vince l'UE); Integrativa = Stati + aiuto UE.

Il Trattato di Lisbona ha dato all'UE il compito di "completare l'azione" degli stati membri nel turismo. Significa che l'Europa non detta leggi sul turismo, ma coordina e sostiene le politiche nazionali per rendere l'Europa più competitiva come destinazione mondiale.
La Commissione europea nel 2010 ha lanciato una strategia ambiziosa: mantenere l'Europa come prima destinazione turistica mondiale puntando su sostenibilità e qualità. L'obiettivo è far lavorare insieme tutti i paesi per promuovere un turismo responsabile.
L'UE ha il potere di firmare accordi internazionali per promuovere il turismo. L'Italia, ad esempio, ha accordi con Romania, Moldova, Messico, Albania e Argentina per facilitare gli scambi turistici e condividere le migliori pratiche.
Le iniziative concrete includono progetti interessanti: Calypso (turismo per anziani e famiglie a basso reddito), Eden (valorizzazione di destinazioni poco conosciute), percorsi transfrontalieri e il programma Cosme per sport e benessere.
💡 Prospettiva futura: Il settore turistico offre molte opportunità lavorative - conoscere le politiche UE può darvi un vantaggio competitivo!

La comunicazione del 2010 della Commissione europea ha definito una roadmap chiara: sviluppare un turismo sostenibile che consolidi l'immagine europea e migliori le risorse finanziarie disponibili. È parte della strategia Europa 2020 per crescita intelligente e sostenibile.
L'UE ha sviluppato una rete di accordi bilaterali impressionante. L'accordo Italia-Romania del 1993 prevedeva scambi di esperti e itinerari comuni. Con Moldova (2010) si sono semplificate le procedure per i turisti, mentre con il Messico (1991) si è intensificato il trasporto aereo.
I progetti innovativi mostrano la creatività europea. Calypso puntava sul turismo sociale per categorie svantaggiate, Eden scopre gemme nascoste per evitare il sovraffollamento delle mete tradizionali. I percorsi transfrontalieri creano sinergie tra regioni diverse.
Il programma Cosme (2014-2020) ha finanziato sport e benessere, settori in forte crescita. I Fondi europei per lo sviluppo regionale sostengono infrastrutture, ambiente, trasporti, occupazione e formazione professionale - tutti elementi cruciali per il turismo.
💡 Connessione attuale: Questi progetti hanno gettato le basi per il turismo post-pandemia che state vivendo oggi!

L'Organizzazione mondiale del turismo (UNWTO) nasce nel 1970 e dal 2003 è un'agenzia ONU con sede a Madrid. La sua missione va oltre il semplice turismo: usa i viaggi come strumento per combattere povertà, squilibri economici e violazioni dei diritti umani.
L'UNWTO non si limita a promuovere destinazioni, ma offre assistenza tecnica, finanziamenti mirati (come formazione del personale turistico) e consulenze legali. Il focus è sui paesi in via di sviluppo, dirottando flussi turistici dalle mete di massa verso territori che ne hanno più bisogno.
Nel 1999 ha adottato il Codice mondiale di etica del turismo, un documento che concepisce il turismo come "strumento di comprensione e rispetto reciproco tra popoli e società". Non è solo teoria: condanna duramente criminalità, traffici illegali e soprattutto turismo sessuale e sfruttamento minorile.
La filosofia è chiara: il turismo deve essere sostenibile ed etico, proteggendo patrimonio sociale, culturale, naturale ed economico dei paesi ospitanti. Deve rimanere un mezzo di crescita personale e collettiva, mai scadere nell'abuso di persone e territori.
💡 Riflessione importante: Come futuri viaggiatori, siete chiamati a praticare un turismo responsabile che rispetti luoghi e comunità locali.

L'Unione europea oggi riunisce 27 stati e 500 milioni di cittadini in un'organizzazione unica al mondo. Dal Trattato di Roma (1957) ai giorni nostri, ha superato crisi economiche e politiche (2008, Brexit) rafforzando la cooperazione.
Le istituzioni lavorano in equilibrio: il Parlamento (751 deputati) rappresenta i cittadini, il Consiglio dell'UE i governi nazionali, la Commissione esercita il potere esecutivo. Corte di giustizia e BCE completano il quadro istituzionale.
Le leggi europee si dividono in regolamenti (applicazione diretta) e direttive (obiettivi da raggiungere). Le competenze sono ripartite tra esclusive (solo UE), concorrenti (UE prevale) e integrative (UE supporta gli stati).
Nel turismo, l'UE ha competenza integrativa: coordina politiche nazionali, firma accordi internazionali e finanzia progetti innovativi. L'obiettivo è mantenere l'Europa come prima destinazione mondiale puntando su sostenibilità e qualità.
💡 Per il futuro: Conoscere il funzionamento dell'UE vi prepara a essere cittadini consapevoli e professionisti competitivi nel mercato europeo!
Il nostro assistente AI è costruito specificamente per le esigenze degli studenti. Sulla base dei milioni di contenuti presenti sulla piattaforma, possiamo fornire agli studenti risposte davvero significative e pertinenti. Ma non si tratta solo di risposte, l'assistente è in grado di guidare gli studenti attraverso le loro sfide quotidiane di studio, con piani di studio personalizzati, quiz o contenuti nella chat e una personalizzazione al 100% basata sulle competenze e sugli sviluppi degli studenti.
È possibile scaricare l'applicazione dal Google Play Store e dall'Apple App Store.
Sì, hai accesso completamente gratuito a tutti i contenuti nell'app e puoi chattare o seguire i Creatori in qualsiasi momento. Sbloccherai nuove funzioni crescendo il tuo numero di follower. Inoltre, offriamo Knowunity Premium, che consente di studiare senza alcun limite!!
App Store
Google Play
L'applicazione è molto facile da usare e ben progettata. Finora ho trovato tutto quello che cercavo e ho potuto imparare molto dalle presentazioni! Utilizzerò sicuramente l'app per i compiti in classe! È molto utile anche come fonte di ispirazione.
Stefano S
utente iOS
Questa applicazione è davvero grande! Ci sono tantissimi appunti e aiuti con lo studio [...]. La mia materia problematica, per esempio, è il francese e l'app ha così tante opzioni per aiutarmi. Grazie a questa app ho migliorato il mio francese. La consiglio a tutti.
Samantha Klich
utente Android
Wow, sono davvero stupita. Ho appena provato l'app perché l'ho vista pubblicizzata molte volte e sono rimasta assolutamente sbalordita. Questa app è L'AIUTO che cercate per la scuola e soprattutto offre tantissime cose, come allenamenti e schede, che a me personalmente sono state MOLTO utili.
Anna
utente iOS
È bellissima questa app, la adoro. È utilissima per lo studio e mi aiuta molto, anzi moltissimo, ma soprattutto mi aiutano molto i quiz, per memorizzare anche quello che non sapevo
Anastasia
utente Android
Fantastica per qualsiasi materia avere gli appunti anche di altre persone è molto utile perchè posso confrontarmi e vedere come migliorarmi. con i quiz riesco ad apprendere al meglio.
Francesca
utente Android
moooolto utile,gli appunti sono belli e funzionanti,schoolGPT da dei consigli formidabili!!
Marianna
utente Android
L'applicazione è semplicemente fantastica! Tutto ciò che devo fare è inserire l'argomento nella barra di ricerca e ottengo la risposta molto velocemente. Non devo guardare 10 video di YouTube per capire qualcosa, quindi risparmio tempo. Consigliatissima!
Sudenaz Ocak
utente Android
A scuola andavo malissimo in matematica, ma grazie a questa applicazione ora vado meglio. Vi sono molto grato per aver creato questa app.
Greenlight Bonnie
utente Android
Knowunity è un applicazione fantastica,considerando che ha degli schemi veramente molto carini e sfiziosi e che ci sono dei quiz,oltre al fatto che questa cosa dell intelligenza artificiale "school gpt" è almeno per me molto utile, perché a differenza di Chatgpt ti da le spiegazioni, ti spiega ciò che non è chiaro! Posso studiare più velocemente tramite gli schemi e che posso pubblicare io stessa gli schemi è una funzione utilissima per gli altri studenti. Knowunity è PERFETTA
Aurora
utente Android
L’app funziona benissimo e puoi trovare qualsiasi tipo di informazione. Non ho l’abbonamento ma la parte gratuita è sufficiente per uno studio approfondito.
Martina
utente iOS
I quiz E LE flashcard SONO COSÌ UTILI E ADORO Knowunity IA. È ANCHE LETTERALMENTE COME CHATGPT MA PIÙ INTELLIGENTE!! MI HA AIUTATO ANCHE COI MIEI PROBLEMI DI MASCARA!! E ANCHE CON LE MIE VERE MATERIE! OVVIO 😍😁😲🤑💗✨🎀😮
Chiara
utente IOS
Questa app è una delle migliori, nient’altro da dire.
Andrea
utente iOS
L'applicazione è molto facile da usare e ben progettata. Finora ho trovato tutto quello che cercavo e ho potuto imparare molto dalle presentazioni! Utilizzerò sicuramente l'app per i compiti in classe! È molto utile anche come fonte di ispirazione.
Stefano S
utente iOS
Questa applicazione è davvero grande! Ci sono tantissimi appunti e aiuti con lo studio [...]. La mia materia problematica, per esempio, è il francese e l'app ha così tante opzioni per aiutarmi. Grazie a questa app ho migliorato il mio francese. La consiglio a tutti.
Samantha Klich
utente Android
Wow, sono davvero stupita. Ho appena provato l'app perché l'ho vista pubblicizzata molte volte e sono rimasta assolutamente sbalordita. Questa app è L'AIUTO che cercate per la scuola e soprattutto offre tantissime cose, come allenamenti e schede, che a me personalmente sono state MOLTO utili.
Anna
utente iOS
È bellissima questa app, la adoro. È utilissima per lo studio e mi aiuta molto, anzi moltissimo, ma soprattutto mi aiutano molto i quiz, per memorizzare anche quello che non sapevo
Anastasia
utente Android
Fantastica per qualsiasi materia avere gli appunti anche di altre persone è molto utile perchè posso confrontarmi e vedere come migliorarmi. con i quiz riesco ad apprendere al meglio.
Francesca
utente Android
moooolto utile,gli appunti sono belli e funzionanti,schoolGPT da dei consigli formidabili!!
Marianna
utente Android
L'applicazione è semplicemente fantastica! Tutto ciò che devo fare è inserire l'argomento nella barra di ricerca e ottengo la risposta molto velocemente. Non devo guardare 10 video di YouTube per capire qualcosa, quindi risparmio tempo. Consigliatissima!
Sudenaz Ocak
utente Android
A scuola andavo malissimo in matematica, ma grazie a questa applicazione ora vado meglio. Vi sono molto grato per aver creato questa app.
Greenlight Bonnie
utente Android
Knowunity è un applicazione fantastica,considerando che ha degli schemi veramente molto carini e sfiziosi e che ci sono dei quiz,oltre al fatto che questa cosa dell intelligenza artificiale "school gpt" è almeno per me molto utile, perché a differenza di Chatgpt ti da le spiegazioni, ti spiega ciò che non è chiaro! Posso studiare più velocemente tramite gli schemi e che posso pubblicare io stessa gli schemi è una funzione utilissima per gli altri studenti. Knowunity è PERFETTA
Aurora
utente Android
L’app funziona benissimo e puoi trovare qualsiasi tipo di informazione. Non ho l’abbonamento ma la parte gratuita è sufficiente per uno studio approfondito.
Martina
utente iOS
I quiz E LE flashcard SONO COSÌ UTILI E ADORO Knowunity IA. È ANCHE LETTERALMENTE COME CHATGPT MA PIÙ INTELLIGENTE!! MI HA AIUTATO ANCHE COI MIEI PROBLEMI DI MASCARA!! E ANCHE CON LE MIE VERE MATERIE! OVVIO 😍😁😲🤑💗✨🎀😮
Chiara
utente IOS
Questa app è una delle migliori, nient’altro da dire.
Andrea
utente iOS
L'Unione europea è molto più di una semplice alleanza tra paesi - è un'organizzazione che influenza direttamente la tua vita quotidiana, dai soldi che usi alle opportunità di studio all'estero. Capire come funziona l'UE ti aiuterà a comprendere meglio il... Mostra di più

Accesso a tutti i documenti
Migliora i tuoi voti
Unisciti a milioni di studenti
Pensate che l'Unione europea oggi unisce 27 paesi con circa 500 milioni di abitanti - un'organizzazione sovranazionale che va oltre i confini delle singole nazioni! Il nome "Unione europea" è relativamente recente (1993), ma la storia inizia molto prima.
Tutto è partito nel 1957 con il Trattato di Roma, quando sei paesi (Italia, Francia, Germania, Belgio, Paesi Bassi e Lussemburgo) decisero di unire le forze economiche creando la Comunità economica europea (CEE). Era un'idea rivoluzionaria: lavorare insieme invece di combattersi.
L'espansione è stata graduale ma costante. Prima si sono aggiunti i paesi dell'Europa occidentale (Regno Unito, Irlanda, Danimarca negli anni '70), poi quelli mediterranei . Il grande boom è arrivato nel 2004 con l'ingresso di dieci paesi dell'Europa orientale, seguiti da Romania, Bulgaria e Croazia.
💡 Curiosità: La Brexit del 2020 ha portato l'UE da 28 a 27 membri, segnando la prima uscita nella storia dell'Unione.

Accesso a tutti i documenti
Migliora i tuoi voti
Unisciti a milioni di studenti
Tra il 1986 e il 2007 sono stati firmati cinque trattati fondamentali che hanno trasformato completamente l'Europa. Il Trattato di Maastricht del 1992 è stato quello più rivoluzionario: ha creato l'Unione europea e ha messo le basi per l'euro, la moneta che probabilmente avete in tasca!
Il mercato unico del 1993 ha eliminato le barriere commerciali, mentre i trattati di Amsterdam e Nizza hanno ampliato i poteri dell'UE. Nel 2007, il Trattato di Lisbona ha dato all'Unione la forma attuale, modernizzando le sue regole.
Ma non è stato tutto rose e fiori. La crisi economica del 2008 ha messo a dura prova l'Unione, culminando nella crisi greca del 2015 e nella Brexit. Questi eventi hanno però spinto gli altri paesi a rafforzare la cooperazione.
Come cittadini europei, avete diritti speciali: potete vivere, lavorare e studiare in qualsiasi paese UE, votare alle elezioni locali dove risiedete e ricevere protezione diplomatica. La Carta dei diritti fondamentali garantisce questi e molti altri diritti che vi accompagneranno per tutta la vita.
💡 Ricorda: La cittadinanza europea si aggiunge a quella italiana - non la sostituisce!

Accesso a tutti i documenti
Migliora i tuoi voti
Unisciti a milioni di studenti
L'UE ha una "costituzione" formata da tre documenti principali: il Trattato dell'Unione (le regole base), il Trattato sul funzionamento (come funziona tutto) e la Carta dei diritti fondamentali (i vostri diritti).
Il sistema politico europeo è unico al mondo e comprende sei organi principali. Immaginatelo come una versione più complessa del sistema italiano, ma su scala continentale.
Il Parlamento europeo (751 deputati eletti ogni 5 anni) rappresenta direttamente voi cittadini. Il Consiglio europeo riunisce i leader nazionali per le decisioni più importanti, mentre il Consiglio dell'Unione europea (i ministri) lavora con il Parlamento per fare le leggi.
La Commissione europea è come il "governo" dell'UE - propone le leggi e le fa rispettare. La Corte di giustizia risolve i conflitti, mentre la Banca centrale europea gestisce l'euro e la politica monetaria.
💡 Tip per l'interrogazione: Ricorda che Parlamento e Consiglio dell'UE fanno le leggi insieme - è il sistema "bicamerale" europeo!

Accesso a tutti i documenti
Migliora i tuoi voti
Unisciti a milioni di studenti
L'UE può fare due tipi di leggi: regolamenti e direttive. I regolamenti sono come "copie carbone" - si applicano identici in tutti i paesi membri immediatamente. Le direttive invece fissano obiettivi comuni ma lasciano ai governi nazionali la libertà di scegliere come raggiungerli.
I poteri dell'UE sono divisi in tre categorie che dovete assolutamente sapere per l'esame. La competenza esclusiva significa che solo l'UE può decidere su dogane, concorrenza, euro e commercio internazionale.
La competenza concorrente riguarda settori dove possono legiferare sia l'UE che gli stati, ma se l'Europa decide qualcosa, le sue regole prevalgono. Include agricoltura, ambiente, trasporti ed energia - settori cruciali per il futuro.
La competenza integrativa copre aree dove l'UE può solo "aiutare" i paesi membri coordinando e supportando le loro politiche. Qui troviamo salute, cultura, istruzione, sport e turismo - settori che toccano direttamente la vostra vita quotidiana.
💡 Schema mentale: Esclusiva = solo UE; Concorrente = UE + Stati (vince l'UE); Integrativa = Stati + aiuto UE.

Accesso a tutti i documenti
Migliora i tuoi voti
Unisciti a milioni di studenti
Il Trattato di Lisbona ha dato all'UE il compito di "completare l'azione" degli stati membri nel turismo. Significa che l'Europa non detta leggi sul turismo, ma coordina e sostiene le politiche nazionali per rendere l'Europa più competitiva come destinazione mondiale.
La Commissione europea nel 2010 ha lanciato una strategia ambiziosa: mantenere l'Europa come prima destinazione turistica mondiale puntando su sostenibilità e qualità. L'obiettivo è far lavorare insieme tutti i paesi per promuovere un turismo responsabile.
L'UE ha il potere di firmare accordi internazionali per promuovere il turismo. L'Italia, ad esempio, ha accordi con Romania, Moldova, Messico, Albania e Argentina per facilitare gli scambi turistici e condividere le migliori pratiche.
Le iniziative concrete includono progetti interessanti: Calypso (turismo per anziani e famiglie a basso reddito), Eden (valorizzazione di destinazioni poco conosciute), percorsi transfrontalieri e il programma Cosme per sport e benessere.
💡 Prospettiva futura: Il settore turistico offre molte opportunità lavorative - conoscere le politiche UE può darvi un vantaggio competitivo!

Accesso a tutti i documenti
Migliora i tuoi voti
Unisciti a milioni di studenti
La comunicazione del 2010 della Commissione europea ha definito una roadmap chiara: sviluppare un turismo sostenibile che consolidi l'immagine europea e migliori le risorse finanziarie disponibili. È parte della strategia Europa 2020 per crescita intelligente e sostenibile.
L'UE ha sviluppato una rete di accordi bilaterali impressionante. L'accordo Italia-Romania del 1993 prevedeva scambi di esperti e itinerari comuni. Con Moldova (2010) si sono semplificate le procedure per i turisti, mentre con il Messico (1991) si è intensificato il trasporto aereo.
I progetti innovativi mostrano la creatività europea. Calypso puntava sul turismo sociale per categorie svantaggiate, Eden scopre gemme nascoste per evitare il sovraffollamento delle mete tradizionali. I percorsi transfrontalieri creano sinergie tra regioni diverse.
Il programma Cosme (2014-2020) ha finanziato sport e benessere, settori in forte crescita. I Fondi europei per lo sviluppo regionale sostengono infrastrutture, ambiente, trasporti, occupazione e formazione professionale - tutti elementi cruciali per il turismo.
💡 Connessione attuale: Questi progetti hanno gettato le basi per il turismo post-pandemia che state vivendo oggi!

Accesso a tutti i documenti
Migliora i tuoi voti
Unisciti a milioni di studenti
L'Organizzazione mondiale del turismo (UNWTO) nasce nel 1970 e dal 2003 è un'agenzia ONU con sede a Madrid. La sua missione va oltre il semplice turismo: usa i viaggi come strumento per combattere povertà, squilibri economici e violazioni dei diritti umani.
L'UNWTO non si limita a promuovere destinazioni, ma offre assistenza tecnica, finanziamenti mirati (come formazione del personale turistico) e consulenze legali. Il focus è sui paesi in via di sviluppo, dirottando flussi turistici dalle mete di massa verso territori che ne hanno più bisogno.
Nel 1999 ha adottato il Codice mondiale di etica del turismo, un documento che concepisce il turismo come "strumento di comprensione e rispetto reciproco tra popoli e società". Non è solo teoria: condanna duramente criminalità, traffici illegali e soprattutto turismo sessuale e sfruttamento minorile.
La filosofia è chiara: il turismo deve essere sostenibile ed etico, proteggendo patrimonio sociale, culturale, naturale ed economico dei paesi ospitanti. Deve rimanere un mezzo di crescita personale e collettiva, mai scadere nell'abuso di persone e territori.
💡 Riflessione importante: Come futuri viaggiatori, siete chiamati a praticare un turismo responsabile che rispetti luoghi e comunità locali.

Accesso a tutti i documenti
Migliora i tuoi voti
Unisciti a milioni di studenti
L'Unione europea oggi riunisce 27 stati e 500 milioni di cittadini in un'organizzazione unica al mondo. Dal Trattato di Roma (1957) ai giorni nostri, ha superato crisi economiche e politiche (2008, Brexit) rafforzando la cooperazione.
Le istituzioni lavorano in equilibrio: il Parlamento (751 deputati) rappresenta i cittadini, il Consiglio dell'UE i governi nazionali, la Commissione esercita il potere esecutivo. Corte di giustizia e BCE completano il quadro istituzionale.
Le leggi europee si dividono in regolamenti (applicazione diretta) e direttive (obiettivi da raggiungere). Le competenze sono ripartite tra esclusive (solo UE), concorrenti (UE prevale) e integrative (UE supporta gli stati).
Nel turismo, l'UE ha competenza integrativa: coordina politiche nazionali, firma accordi internazionali e finanzia progetti innovativi. L'obiettivo è mantenere l'Europa come prima destinazione mondiale puntando su sostenibilità e qualità.
💡 Per il futuro: Conoscere il funzionamento dell'UE vi prepara a essere cittadini consapevoli e professionisti competitivi nel mercato europeo!
Il nostro assistente AI è costruito specificamente per le esigenze degli studenti. Sulla base dei milioni di contenuti presenti sulla piattaforma, possiamo fornire agli studenti risposte davvero significative e pertinenti. Ma non si tratta solo di risposte, l'assistente è in grado di guidare gli studenti attraverso le loro sfide quotidiane di studio, con piani di studio personalizzati, quiz o contenuti nella chat e una personalizzazione al 100% basata sulle competenze e sugli sviluppi degli studenti.
È possibile scaricare l'applicazione dal Google Play Store e dall'Apple App Store.
Sì, hai accesso completamente gratuito a tutti i contenuti nell'app e puoi chattare o seguire i Creatori in qualsiasi momento. Sbloccherai nuove funzioni crescendo il tuo numero di follower. Inoltre, offriamo Knowunity Premium, che consente di studiare senza alcun limite!!
109
Strumenti Intelligenti NUOVO
Trasforma questi appunti in: ✓ 50+ Domande di Pratica ✓ Flashcard Interattive ✓ Simulazione d'esame completa ✓ Schemi per Saggi
App Store
Google Play
L'applicazione è molto facile da usare e ben progettata. Finora ho trovato tutto quello che cercavo e ho potuto imparare molto dalle presentazioni! Utilizzerò sicuramente l'app per i compiti in classe! È molto utile anche come fonte di ispirazione.
Stefano S
utente iOS
Questa applicazione è davvero grande! Ci sono tantissimi appunti e aiuti con lo studio [...]. La mia materia problematica, per esempio, è il francese e l'app ha così tante opzioni per aiutarmi. Grazie a questa app ho migliorato il mio francese. La consiglio a tutti.
Samantha Klich
utente Android
Wow, sono davvero stupita. Ho appena provato l'app perché l'ho vista pubblicizzata molte volte e sono rimasta assolutamente sbalordita. Questa app è L'AIUTO che cercate per la scuola e soprattutto offre tantissime cose, come allenamenti e schede, che a me personalmente sono state MOLTO utili.
Anna
utente iOS
È bellissima questa app, la adoro. È utilissima per lo studio e mi aiuta molto, anzi moltissimo, ma soprattutto mi aiutano molto i quiz, per memorizzare anche quello che non sapevo
Anastasia
utente Android
Fantastica per qualsiasi materia avere gli appunti anche di altre persone è molto utile perchè posso confrontarmi e vedere come migliorarmi. con i quiz riesco ad apprendere al meglio.
Francesca
utente Android
moooolto utile,gli appunti sono belli e funzionanti,schoolGPT da dei consigli formidabili!!
Marianna
utente Android
L'applicazione è semplicemente fantastica! Tutto ciò che devo fare è inserire l'argomento nella barra di ricerca e ottengo la risposta molto velocemente. Non devo guardare 10 video di YouTube per capire qualcosa, quindi risparmio tempo. Consigliatissima!
Sudenaz Ocak
utente Android
A scuola andavo malissimo in matematica, ma grazie a questa applicazione ora vado meglio. Vi sono molto grato per aver creato questa app.
Greenlight Bonnie
utente Android
Knowunity è un applicazione fantastica,considerando che ha degli schemi veramente molto carini e sfiziosi e che ci sono dei quiz,oltre al fatto che questa cosa dell intelligenza artificiale "school gpt" è almeno per me molto utile, perché a differenza di Chatgpt ti da le spiegazioni, ti spiega ciò che non è chiaro! Posso studiare più velocemente tramite gli schemi e che posso pubblicare io stessa gli schemi è una funzione utilissima per gli altri studenti. Knowunity è PERFETTA
Aurora
utente Android
L’app funziona benissimo e puoi trovare qualsiasi tipo di informazione. Non ho l’abbonamento ma la parte gratuita è sufficiente per uno studio approfondito.
Martina
utente iOS
I quiz E LE flashcard SONO COSÌ UTILI E ADORO Knowunity IA. È ANCHE LETTERALMENTE COME CHATGPT MA PIÙ INTELLIGENTE!! MI HA AIUTATO ANCHE COI MIEI PROBLEMI DI MASCARA!! E ANCHE CON LE MIE VERE MATERIE! OVVIO 😍😁😲🤑💗✨🎀😮
Chiara
utente IOS
Questa app è una delle migliori, nient’altro da dire.
Andrea
utente iOS
L'applicazione è molto facile da usare e ben progettata. Finora ho trovato tutto quello che cercavo e ho potuto imparare molto dalle presentazioni! Utilizzerò sicuramente l'app per i compiti in classe! È molto utile anche come fonte di ispirazione.
Stefano S
utente iOS
Questa applicazione è davvero grande! Ci sono tantissimi appunti e aiuti con lo studio [...]. La mia materia problematica, per esempio, è il francese e l'app ha così tante opzioni per aiutarmi. Grazie a questa app ho migliorato il mio francese. La consiglio a tutti.
Samantha Klich
utente Android
Wow, sono davvero stupita. Ho appena provato l'app perché l'ho vista pubblicizzata molte volte e sono rimasta assolutamente sbalordita. Questa app è L'AIUTO che cercate per la scuola e soprattutto offre tantissime cose, come allenamenti e schede, che a me personalmente sono state MOLTO utili.
Anna
utente iOS
È bellissima questa app, la adoro. È utilissima per lo studio e mi aiuta molto, anzi moltissimo, ma soprattutto mi aiutano molto i quiz, per memorizzare anche quello che non sapevo
Anastasia
utente Android
Fantastica per qualsiasi materia avere gli appunti anche di altre persone è molto utile perchè posso confrontarmi e vedere come migliorarmi. con i quiz riesco ad apprendere al meglio.
Francesca
utente Android
moooolto utile,gli appunti sono belli e funzionanti,schoolGPT da dei consigli formidabili!!
Marianna
utente Android
L'applicazione è semplicemente fantastica! Tutto ciò che devo fare è inserire l'argomento nella barra di ricerca e ottengo la risposta molto velocemente. Non devo guardare 10 video di YouTube per capire qualcosa, quindi risparmio tempo. Consigliatissima!
Sudenaz Ocak
utente Android
A scuola andavo malissimo in matematica, ma grazie a questa applicazione ora vado meglio. Vi sono molto grato per aver creato questa app.
Greenlight Bonnie
utente Android
Knowunity è un applicazione fantastica,considerando che ha degli schemi veramente molto carini e sfiziosi e che ci sono dei quiz,oltre al fatto che questa cosa dell intelligenza artificiale "school gpt" è almeno per me molto utile, perché a differenza di Chatgpt ti da le spiegazioni, ti spiega ciò che non è chiaro! Posso studiare più velocemente tramite gli schemi e che posso pubblicare io stessa gli schemi è una funzione utilissima per gli altri studenti. Knowunity è PERFETTA
Aurora
utente Android
L’app funziona benissimo e puoi trovare qualsiasi tipo di informazione. Non ho l’abbonamento ma la parte gratuita è sufficiente per uno studio approfondito.
Martina
utente iOS
I quiz E LE flashcard SONO COSÌ UTILI E ADORO Knowunity IA. È ANCHE LETTERALMENTE COME CHATGPT MA PIÙ INTELLIGENTE!! MI HA AIUTATO ANCHE COI MIEI PROBLEMI DI MASCARA!! E ANCHE CON LE MIE VERE MATERIE! OVVIO 😍😁😲🤑💗✨🎀😮
Chiara
utente IOS
Questa app è una delle migliori, nient’altro da dire.
Andrea
utente iOS